
Der AT89S52-24PU Microcontroller ist ein hoch flexibles Gerät, das eine 8-Bit-CPU mit programmierbarem Flash-Speicher auf einem einzelnen Chip integriert.Dieser Mikrocontroller nutzt die fortschrittliche nichtflüchtige Speichertechnologie von Atmel und behält die Kompatibilität mit dem angesehenen 80C51 -Befehlssatz bei.Der neu programmierbare Blitz auf Chip richtet sich an die vielfältigen Bedürfnisse verschiedener eingebetteter Steuerungssysteme, die sowohl effizient als auch kostengünstig sind.Der Mikrocontroller verfügt über 8K Flash und 256 Bytes RAM und bietet ausreichend Kapazitäten für eine komplizierte Programmierung und Verringerung der Anwendungen, die eine komplexe Datenverarbeitung fordern.Die Aufnahme von 32 allgemeinen E/A-Linien bietet die Vielseitigkeit, eine Vielzahl von Peripheriegeräten zu verbinden.
Mit drei 16-Bit-Timer/Zählern unterstützt der AT89S52-24PU genaue zeitbasierte Funktionen, die für die Datenverarbeitung und -steuerungseinstellungen von unschätzbarem Wert sind.Die Doppeldatenzeiger verbessern die Effizienz der Datenbearbeitung und unterstützen die Szenarien der schnellen Datenübertragung effektiv.Der Watchdog-Timer fügt eine Zuverlässigkeitsebene hinzu, indem das System während der Software-Unregelmäßigkeiten zurückgesetzt wird, eine Funktion, die von Sektoren geschätzt wird, die die Langzeit-Systemintegrität priorisieren.Die Kapazität des Mikrocontrollers für den statischen Betrieb bei verschiedenen Frequenzen hilft bei der Ausgleich der Leistung beim Stromverbrauch.Die Verfügbarkeit von Leistungssparmodi, einschließlich Leerlauf und Stromversorgung, unterstreicht die Angemessenheit für batteriebetriebene Anwendungen und sorgt für die Aufbewahrung des Speichergehalts während der Power-Down-Phasen.Diese Merkmale befassen sich mit Energieeffizienzproblemen, wie sie durch ihre Einführung in tragbaren und remote betriebenen Geräten belegt wird.

|
Pin -Nr |
Pin -Name |
Beschreibung |
|
1-8 |
Port 1 |
Die Schnittstelle 1 verfügt über interne Klimmzüge und ist 8-Bit
Bidirektionaler E/A -Port.Vier TTL -Eingänge können im Port 1 sinken/Quelle sein
Ausgabepuffer.Wenn 1s in Port 1 Stifte geschrieben werden, sind die internen Klimmzüge
Ziehen Sie sie hoch und lassen Sie sie als Eingänge verwendet werden.Wegen der inneren
Klimmzüge, Port-1-Stifte, die extern gedrückt werden
(Iil) als Eingänge.Darüber hinaus können P1.0 und P1.1, wie in der Tabelle gezeigt, eingestellt werden
Um der Timer/Zähler 2 externe Zähleingang (P1.0/T2) und die
Timer/Zähler 2 Triggereingang (p1.1/t2ex).Während des Blitzes
Programmierung und Überprüfung erhält Port 1 auch die Adresse niedriger Ordnung
Bytes. |
|
9 |
RST |
Eingabe sollte zurückgesetzt werden.Während der Oszillator ist
Funktionieren, ein Hoch auf diesem Stift für zwei Maschinenzyklen setzt das Gerät zurück.
Nachdem der Wachhund abgelaufen ist, ist dieser Stift für 98 Oszillator hoch
Perioden.Diese Funktion kann mit dem Disrto -Bit in SFR AuxR deaktiviert werden
(Adresse 8EH).Die RESET -Funktion mit hoher Out ist standardmäßig in Bit aktiviert
Krass. |
|
10-17 |
Port 3 |
Port 3 ist eine interne 8-Bit-Bidirektional I/O
Hafen.Vier TTL -Eingänge können mit den Ausgangspuffern von Port 3 gesunken oder bezogen werden.
Wenn 1s in Port 3-Stifte geschrieben werden, ziehen die internen Klimmzüge sie hoch.
so können sie als Eingänge verwendet werden.Wegen der Klimmzüge, Port 3 Stifte, das
extern gezogen werden niedrig gezogen, um Strom (IIL) als Eingänge zu beschreiben.Für Flash
Programmieren und Überprüfung, Port 3 erhält einige Steuersignale.Wie angegeben
In der folgenden Tabelle unterstützt Port 3 auch die Funktionen zahlreicher AT89S52
besondere Merkmale. |
|
18 |
XTAL2 |
Ausgang aus dem invertierenden Oszillatorverstärker. |
|
19 |
XTAL1 |
Eingabe in den invertierenden Oszillatorverstärker und Eingabe in
Die interne Uhr Betriebskreis. |
|
20 |
GND |
Boden. |
|
21-28 |
Port 2 |
Port 2 ist eine interne 8-Bit-Bidirektional-E/O
Hafen.Vier TTL -Eingänge können im Port 2 -Ausgangspuffer sinken.Wann
1s werden an Port 2 Stifte geschrieben, die internen Klimmzüge ziehen sie hoch, was zulässt
sie als Eingänge verwendet werden.Wegen der internen Klimmzüge, Port 2 Stifte, die
werden extern gedrückt niedrig gedrückt, um Strom (IIL) als Eingänge zu beschreiben.Während der Abholungen
vom externen Programmspeicher und Zugriff auf externe Datenspeicher, die verwendet werden
16-Bit-Adressen (MOVX @ DPTR), Port 2 emittiert das Adress-Byte mit hoher Ordnung.
Bei der Übertragung von 1s verwendet Port 2 in dieser
Anwendung.Port 2 gibt den Inhalt des P2 -Spezialfunktionsregisters aus
Während der 8-Bit-Adresse Zugriff auf den externen Datenspeicher (MOVX @ RI).Während
Flash-Programmierung und -verifizierung, Port 2 erhält zusätzlich die hohe Ordnung
Adressbits und verschiedene Kontrollsignale. |
|
29 |
PSEN |
Der Lesestrobe zum externen Programmspeicher wird genannt
Programm Store Enable (PSEN).PSEN wird zweimal in jedem Maschinenzyklus aktiviert, wenn
Der AT89S52 wird Code aus dem externen Programmspeicher mit zwei PSEN ausgeführt
Aktivierungen, die während jedes Zugriffs auf externe Datenspeicher ignoriert wurden. |
|
30 |
Ale/Prog |
Der Ausgangsimpuls von Adressverriegelungsverriegelung (ALE) wird verwendet
Verrissen Sie das niedrige Byte der Adresse während externer Speicherzugriffszugriffe.Während
Diese Pin -Programmierung dient auch als Programmpulseingang (Prog).
ALE wird mit einer stetigen Geschwindigkeit von 1/6 der Oszillatorfrequenz in normaler Frequenz freigesetzt
Betrieb und kann für externes Timing oder Takt verwendet werden.Allerdings während
Jeder Zugriff auf externe Datenspeicher, ein Ale -Puls, wird übersprungen.Bit einstellen 0
von SFR Standort 8EH bis 0 deaktiviert das ALE -Funktion, falls gewünscht.Ale ist nur aktiv
Wenn das Bit über eine MOVX- oder MOVC -Anweisung festgelegt wird.Ansonsten ist der Stift
hoch aber schwach angehoben.Wenn sich der Mikrocontroller im externen Ausführungsmodus befindet,
Das Einstellen des Bits des ALE hat keinen Einfluss. |
|
31 |
EA/VPP |
Der externe Zugang wird eingeschaltet.Um das Gerät auf die Möglichkeit zu geben
Abrufen Code aus externen Programmspeicherregionen ab 0000h und Endung
Bei FFFFH muss EA mit GND verbunden sein.Wenn jedoch das Lockbit 1 codiert ist, EA
wird intern am Reset eingesperrt.Für interne Programmausführungen, EA
sollte an VCC gebunden sein.Während der Flash -Programmierung zusätzlich dieser Pin
Empfängt die 12-Volt-Programmierung aktivieren Spannung (VPP). |
|
32-39 |
Port 0 |
Die Schnittstelle 0 ist ein bidirektionaler 8-Bit-E/A-Anschluss mit offenem Abfluss.
Jeder Stift kann acht TTL -Eingänge als Ausgangsanschluss versenken.Die Stifte an Port 0 können
als Hochzeitsprägung Eingänge verwendet werden, wenn 1s zu ihnen geschrieben werden.Während des Zugriffs
Für externe Programme und Datenspeicher kann Port 0 auch als die festgelegt werden
Multiplexed Adress/Datenbus mit niedrigem Ordnung.P0 verfügt über interne Klimmzüge
Modus.Während der Flash -Programmierung erhält Port 0 auch die Code -Bytes und -ausgänge
sie während der Programmüberprüfung.Während der Programmüberprüfung externe Klimmzüge
sind erforderlich. |
|
40 |
VCC |
Versorgungsspannung. |

AT89S52-24PU-Symbol

AT89S52-24PU Fußabdruck

AT89S52-24PU CAD-Modell
• MCS®-51 Standardkonformität: Vollständig kompatibel mit dem MCS®-51-Standard, um eine robuste und zuverlässige Leistung zu gewährleisten.
• 8K ISP Flash -Speicher: Speichert große Programme.Unterstützt bis zu 10.000 Schreib-/Löschzyklen, ideal für langfristige Anwendungen.
• Breite Betriebsspannung (4 V - 5,5 V): Anpasst an verschiedene Stromversorgungsumgebungen.
• Hochgeschwindigkeitsbetrieb: Griff statische Bedingungen bis zu 33 MHz und balancieren die Energieeffizienz mit Leistungsbedarf.
• Verbesserte Sicherheit: Speicherverriegelungsfunktionen schützen geistiges Eigentum.Verhindert unbefugten Zugriff oder Änderungen.
• Flexible E/A- und Timerfunktionen: Einfache Integration mit Sensoren und Geräten.Genauige Kontrolle für Zeitanwendungen, die genaues Timing erfordern.
• Dual-Data-Hinweise: Steigert die Effizienz bei datenhaarigen Aufgaben wie Signalverarbeitung und Kommunikation.Vereinfacht die Handhabung des Datenstroms.
• energiesparende Modi: Leer- und Stromversorgungsmodi verringern den Energieverbrauch.Optimiert für tragbare Geräte und nachhaltige Designs.
|
Typ |
Parameter |
|
Fabrikvorlaufzeit |
7 Wochen |
|
Montieren |
Durch Loch |
|
Paket / Fall |
40 DIP (0,600, 15,24 mm) |
|
Anzahl der I/Os |
32 |
|
Betriebstemperatur |
-40 ° C ~ 85 ° C ta |
|
Serie |
89s |
|
JESD-609 Code |
E3 |
|
Teilstatus |
Aktiv |
|
Anzahl der Terminen |
40 |
|
Versorgungsspannung |
5v |
|
Frequenz |
33 MHz |
|
Betriebsversorgungspannung |
5v |
|
Schnittstelle |
Uart |
|
Kontaktieren Sie die Beschichtung |
Zinn |
|
Montagetyp |
Durch Loch |
|
Anzahl der Stifte |
40 |
|
Wachhund -Timer |
Ja |
|
Verpackung |
Rohr |
|
Veröffentlicht |
1997 |
|
Pbfree Code |
Ja |
|
Feuchtigkeitsempfindlichkeit (MSL) |
1 (unbegrenzt) |
|
Endposition |
DUAL |
|
Terminal Tonhöhe |
2,54 mm |
|
Basisteilnummer |
AT89S52 |
|
Netzteile |
5v |
|
Speichergröße |
8KB |
|
Geschwindigkeit |
24 MHz |
|
Spannung - Versorgung (VCC/VDD) |
4v ~ 5,5 V |
|
Anzahl der Bits |
8 |
|
Peripheriegeräte |
Wdt |
|
Kerngröße |
8-Bit |
|
Konnektivität |
UART/USAart |
|
Zugriffszeit |
24 µs |
|
DMA -Kanäle |
NEIN |
|
PWM -Kanäle |
NEIN |
|
Anzahl der Timer/Zähler |
3 |
|
Anzahl der UART -Kanäle |
1 |
|
Länge |
52,58 mm |
|
SVHC erreichen |
Kein SVHC |
|
ROHS -Status |
ROHS3 -konform |
|
Oszillatortyp |
Intern |
|
RAM -Größe |
256 x 8 |
|
UPS/UCS/periphere ICS -Typ |
Mikrocontroller |
|
Kernprozessor |
8051 |
|
Programmspeichertyp |
BLITZ |
|
Programmspeichergröße |
8 KB 8K x 8 |
|
Bitgröße |
8 |
|
Hat ADC |
NEIN |
|
Datenbusbreite |
8b |
|
DAC -Kanäle |
NEIN |
|
Adresse Busbreite |
8b |
|
Höhe |
4,826 mm |
|
Breite |
13,97 mm |
|
Strahlenhärtung |
NEIN |
|
Frei führen |
Frei führen |
Die drei rechts aufgeführten Komponenten ähneln in den Spezifikationen wie die der Microchip-Technologie AT89S52-24PU.
|
Teilenummer |
Hersteller |
Paket / Fall |
Anzahl der Stifte |
Datenbusbreite |
Anzahl von i/o |
Schnittstelle |
Speichergröße |
Versorgungsspannung |
Peripheriegeräte |
|
AT89S52-24PU |
Mikrochip -Technologie |
40 DIP (0,600, 15,24 mm) |
40 |
8 b |
32 |
Uart |
8 kb |
5 v |
Wdt |
|
AT89C55WD-24PU |
Mikrochip -Technologie |
40 DIP (0,600, 15,24 mm) |
40 |
8 b |
32 |
SPI, UART, USAart |
32 kb |
5 v |
Wdt |
|
AT89S51-24PU |
Mikrochip -Technologie |
40 DIP (0,600, 15,24 mm) |
40 |
8 b |
32 |
Uart, USAart |
4 kb |
5 v |
Wdt |
|
AT89C51RC-24PU |
Mikrochip -Technologie |
40 DIP (0,600, 15,24 mm) |
40 |
8 b |
32 |
Uart, USAart |
20 kb |
- - |
Wdt |
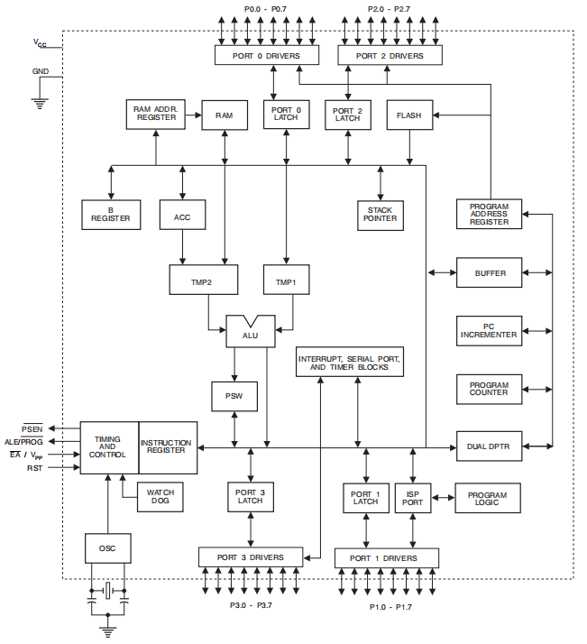
Das folgende Diagramm zeigt die Funktionsblockstruktur des AT89S52-24PU.

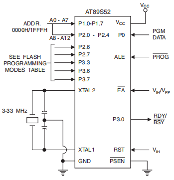
Die folgende Abbildung zeigt den Prozess der Programmierung des Flash-Speichers des AT89S52-24PU im parallelen Modus.

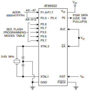
Die folgende Abbildung zeigt den Prozess der Überprüfung des Flash-Speichers im parallelen Modus für die AT89S52-24PU.

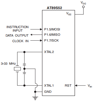
Die folgende Abbildung zeigt den seriellen Download-Prozess für den AT89S52-24PU-Flash-Speicher.

|
Teilenummer |
Beschreibung |
Hersteller |
|
AT87F52-24PC |
Mikrocontroller, 8-Bit, Flash, 8051 CPU, 24MHz, CMOS,
PDIP40, 0,600 Zoll, Kunststoff, Dip-40 |
Atmel Corporation |
|
AT87F52-24PI |
Mikrocontroller, 8-Bit, Flash, 8051 CPU, 24MHz, CMOS,
PDIP40, 0,600 Zoll, Kunststoff, Dip-40 |
Atmel Corporation |
|
AT87F52-24PL |
Mikrocontroller, 8-Bit, Flash, 24MHz, CMOS, PDIP40, 0,600
Zoll, Kunststoff, Dip-40 |
Atmel Corporation |
• Überwachung des Gesundheitswesens: Verbessert die Präzision in medizinischen Überwachungsgeräten.
• Automobilsicherheit: Integriert Funktionen wie adaptive Geschwindigkeitsregelung und Spurunterstützung.
• DIY -Elektronik: Ermöglicht Hobbyisten, benutzerdefinierte Geräte zu erstellen.
• Unterhaltungselektronik: Erzeugt multifunktionale und intuitive Produkte.
• Smart Homes and Cities: Verbessert die Gerätekommunikation für ein besseres Energiemanagement und ein besseres Komfort.

Microchip Technology Inc. mit seinem Hauptsitz in Chandler, Arizona, spielt eine Rolle in der Mikrocontroller- und Halbleiterindustrie.Das Unternehmen unterscheidet sich durch sein beständiges Engagement für die Pionierarbeit und die Aufrechterhaltung hoher Standards durch Produktlinien, die für ihre Zuverlässigkeit anerkannt sind, die die Entwicklungseffizienz und die wirtschaftliche Klugheit stärken.Durch die sorgfältige Verfeinerung der Konstruktions- und Herstellungsprozesse erfüllt Microchip nicht nur, sondern übertrifft die Industrie -Benchmarks und fördert eine Umgebung, die die kontinuierliche Verbesserung und die Verfeinerung von Systemen fördert.Microchip Technology Inc. ist viel mehr als ein Anbieter von Mikrocontrollern und Halbleitern.Es formt aktiv die Landschaft, in der diese Technologien entwickelt und genutzt werden.Der strategische Schwerpunkt auf Effizienz, Kostenmanagement und Qualitätskontrolle stellt sie in die Avantgarde der Branche.
Kennzeichnung von CHGS 11/Jul/2017.pdf
Kupferbindungsdraht 17/Okt/2013.PDF
Zylindrische Batteriehalter.pdf
Übertragung zu Microchip/Label/PKG 5/SEP/2016.pdf
Übertragung zu Microchip/Label/PKG 5/SEP/2016.pdf
Zylindrische Batteriehalter.pdf
Zylindrische Batteriehalter.pdf
Kennzeichnung von CHGS 11/Jul/2017.pdf
Kupferbindungsdraht 17/Okt/2013.PDF
MBB/Label CHGS 16/Nov/2018.pdf
Kennzeichnung von CHGS 11/Jul/2017.pdf
Bitte senden Sie eine Anfrage, wir werden sofort antworten.
Der Hauptdifferenzentzündung in ihrer Flash -Speichergröße: AT89S51 ist mit 4K ausgestattet, während AT89S52 dies auf 8K erweitert.Diese Expansion unterstützt komplexere Anwendungen und die Speicherung umfangreicher Codebasis, wobei die unterschiedlichen Bedürfnisse bei der Entwicklung eingebetteter Systeme ausgerichtet sind.
AT89S52 wird in mehreren eingebetteten Kontrollaufgaben verwendet, die häufig auf Energieeffizienz und zuverlässige Leistung bewertet werden.Seine Vielseitigkeit macht es häufig zu einer bevorzugten Option bei Projekten, die auf Kosteneffizienz abzielen und die Funktionalität beibehalten und sich an die Gleichgewichtsinnovation mit finanziellen Überlegungen ausrichten.
Dies ist ein 8-Bit-CMOS-Mikrocontroller, der für die Zusammenführung von Rechen- und Speicherfunktionen in eine kompakte Einheit bekannt ist.Diese Eigenschaften sind verlockend in optimierten Designprozessen, bei denen Effizienz und Raum wichtig sind.
Der On-Chip-Flash-Speicher ermöglicht die Neuprogrammierung und bietet Anpassungsfähigkeit für Software-Updates und iterative Entwicklung.Diese Funktion ergänzt eine moderne Entwicklungsperspektive, in der kontinuierliche Verbesserungen nicht nur möglich, sondern auch begrüßt werden.
Die AT89S52-24PU veranschaulicht diese Kombination, in der eine 8-Bit-CPU mit Flash-Speicher harmoniert.Diese Integration liefert eine effektive Verarbeitung und Speicherung für Anwendungen, die robuste Vorgänge ohne Überschuss fordern.
Es umfasst 8K -Bytes Flash und ermöglicht die Verwaltung von Programmdaten.Diese Erweiterung macht es für herausfordernde Aufgaben geeignet, bei denen ein begrenztes Gedächtnis Hindernisse darstellen könnte.
Die statische Logik ist enthalten, sodass der Betrieb bei niedrigen Frequenzen mit Effizienz der Betrieb ist.Dieses Merkmal ist die Verwendung in Szenarien, die einen minimalen Stromverbrauch erfordern und sowohl die Langlebigkeit als auch die Nachhaltigkeit in der Elektronik verbessern.
Der Leerlaufmodus macht die CPU inaktiv und erzielt Energieeinsparungen und beibehalten der Mikrocontroller -Funktionen.Dieses strategische Design minimiert den Energieverbrauch in Zeiten weniger intensiver Verarbeitung.
Der RAM-Inhalt bleibt während des Power-Down-Modus intakt und ermöglicht die Erhaltung der Daten trotz reduzierter Stromverbrauch.Diese Funktionalität ist unter Bedingungen gut, die neben dem minimalen Energieverbrauch die Datenbindung erfordern, die für batteriebetriebene Geräte typisch sind.
auf 2024/11/22
auf 2024/11/22
auf 8000/04/18 147778
auf 2000/04/18 112030
auf 1600/04/18 111351
auf 0400/04/18 83788
auf 1970/01/1 79589
auf 1970/01/1 66973
auf 1970/01/1 63109
auf 1970/01/1 63043
auf 1970/01/1 54097
auf 1970/01/1 52195