
Der BD140 ist ein hoch anpassungsfähiger mittelschwerer PNP-Transistor auf Siliziumbasis, der hauptsächlich in Audioverstärkern und quasi-komplementären Treiberschaltungen verwendet wird.Es befindet sich in einem TO-126-Paket und kontrolliert Strom bis zu 1,5A und ist für Aufgaben wie Antriebsrelais, LEDs und Motoren gut geeignet.Die robusten Collector-Emitter- und Collector-Base-Spannungen, die bei 80 V einen kompetenten Betrieb in Audioanwendungen gewährleisten.Mit einer Sättigungsspannung von -0,5 V und einer Leistungsdissipationsrate von 12,5 W wird die Leistung in Audioschaltungen besonders verbessert.Der aktuelle Amplifikationsfaktor dieses Transistors, der als Beta bezeichnet wird, liegt zwischen 40 und 160, während die Basis-Emitter-Spannung maximal 5 V erreicht und sicherstellt, dass er nahtlos in eingebettete Systeme integriert wird, für die eine Funktionsfunktion auf Logikebene erforderlich ist.Sie können den BD140 für seine zuverlässige Balance zwischen Leistungseffizienz und Leistung auswählen, die hauptsächlich in den Konfigurationen des Kompaktkreises bewertet wird.
Der BD140 -PNP -Transistor zeigt eine außergewöhnliche Anpassungsfähigkeit und wird in einer Vielzahl von Szenarien anwendbar.Wenn eine positive Spannung auf ihre Basis angewendet wird, hält der Betrieb zwischen dem Kollektor und dem Emitter an.Umgekehrt ermöglicht das Entfernen dieser Spannung den elektrischen Durchfluss.Der Transistor erleichtert einen Spitzenstrom von 1,5a über seinen Emittererfassungsweg, um die Sättigung zu erreichen.Das Überschreiten dieser aktuellen Ebene kann die Integrität der Schaltung beeinträchtigen.Der Transistor wird in einen Grenzmodus bewegt und löst den Basisstrom ein und stoppt den Stromfluss effektiv.Sie können diese Fähigkeit für ihre Rolle beim Überstromschutz bewerten, was für die Schutzung von aktiven Schaltungselementen vor potenziellen Bedrohungen der Schlüssel ist.Diese inhärente Sicherheitsfunktion spielt eine nützliche Rolle bei der Aufrechterhaltung der Langlebigkeit und Wirksamkeit komplizierter elektronischer Systeme.

|
PIN -Nummer |
Pin -Name |
Beschreibung |
|
Pin-1 |
Emitter |
Der Stromfluss wird durch dieses Terminal abfließen
und ist normalerweise mit GND verbunden. |
|
Pin-2 |
Kollektor |
Der Strom fließt durch dieses Terminal und ist normalerweise
mit der Last verbunden. |
|
Pin-3 |
Base |
Dieser Terminal steuert die Transistor -Vorurteile und wird verwendet
Um den Transistor ein-/auszuschalten. |
|
Merkmal/Spezifikation |
Details |
|
Transistortyp |
PNP |
|
Kontaktieren Sie die Beschichtung |
Zinn |
|
Montagetyp |
Durch Loch |
|
Anzahl der Stifte |
3 |
|
Transistorelementmaterial |
Silizium |
|
Abmessungen (l x h x w) |
7,8 mm x 10,8 mm x 2,7 mm |
|
Verwendung |
Mäßiges Stromgerät für mittelschwere Stromkreise |
|
Gewinnwert (HFE) |
25 bis 250 |
|
Sammlerstrom (IC) |
-1.5a (negativ zeigt den PNP -Transistor an) |
|
Basisstrom (IB) |
-0.5a |
|
Leistungsdissipation (PD) |
12.5W |
|
Übergangsfrequenz (FT) |
190 MHz |
|
Anschlusstemperatur (TJ) |
150 ° C. |
|
Paketart |
TO-126 (rechteckige Form, Epoxid- und Kunststoffmaterial) |
|
Collector-Base-Spannung (VCB) |
-80V |
|
Collector-Emitter-Spannung (VCE) |
-80V |
|
Emitterbasisspannung (VEB) |
-80V |
|
Kontinuierlicher Sammlerstrom (IC) |
-1.5a |
|
Basisstrom (IB) |
-0.5a |
|
EMPTER-BASE-BASISSCHAFTSPURTAGE (VBE) |
-5v |
|
Äquivalente Transistoren |
BD170Anwesend BD140G, BD180, BD790, BD231, BD792, BD238GAnwesend MJE702Anwesend MJE171 |
|
Komplementärer NPN -Transistor |
BD139 |
|
Ersatznote
|
Spannungs- und Stromwerte müssen zuvor überprüft werden
Ersetzen durch Äquivalente |
Durch den sicheren und effektiven Einsatz des BD140 -Transistors wird die betriebliche Grenzen stark beachtet, wodurch sowohl seine Leistung als auch die Haltbarkeit verbessert werden.Dominant für den optimalen Gebrauch ist unter einer Spannungsschwelle von 80 V, eine Praxis, die die Komponente vor potenziellen Schäden oder Fehlfunktionen schützt.
• Die Spannung unter 80 V ist ein Muss.Dieser Schwellenwert symbolisiert das äußerst nachhaltige Niveau, das Konsistenz gewährleistet und gleichzeitig die elektrische Belastung abdehnt.Einblicke in Spannungsregulierungsmethoden sind hilfreich.Durch die Verwendung von Komponenten wie Spannungsteiler oder Gleichrichter kann die Verwaltung von Schwankungen helfen, eine Methode, die häufig in herausfordernden Einstellungen vertraut.
• Die effektive Verwaltung der Wärme bleibt dynamisch.Die Verwendung eines geeigneten Kühlkörpers ist maßgeblich an der Verbreitung von Wärme beteiligt.Die Abmessungen und Materialien des Kühlkörpers sollten durch die erwartete Wärmebelastung und die Energieabteilung des Transistors bestimmt werden.Sie können häufig Wärmepaste anwenden, um die Effizienz der Wärmeübertragung zu steigern, eine inkrementelle Modifikation, die die Leistung deutlich verbessern und die Betriebsdauer verlängern kann.
• Die Implementierung eines geeigneten Basiswiderstandes ist schwerwiegend für die Regulierung des Basisstroms und die Gewährleistung einer stabilen Funktion.Berechnen Sie den Widerstandswert basierend auf der bevorzugten Schaltgeschwindigkeit und spezifischen Anwendungsanforderungen.Während des Prototyps können Sie diese Parameter häufig anpassen, um optimale Ergebnisse zu erzielen.
• Die Funktionsweise innerhalb eines Temperaturspektrums von -55 ° C bis +150 ° C sorgt für Stabilität und Wachen gegen den thermischen Ausreißer.Das Erkennen von Umwelteinflüssen, Schutzstrategien wie thermische Isolierung oder klimatisierte Gehäuse könnten für Anwendungen in extremen Umgebungen ratsam sein.Wenn Sie diese Elemente der Temperaturkontrolle erfassen, können Sie stärkere Konstruktionen fördern.
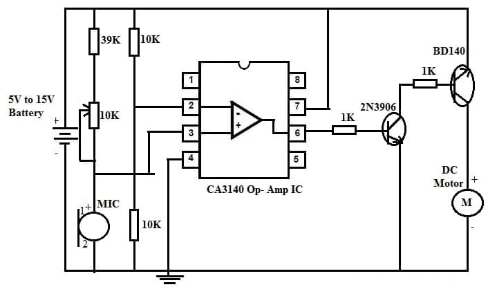
Die innovative Welt der soliden motorischen Kontrolle führt eine faszinierende Möglichkeit, Motoren durch auditive Hinweise zu verwalten.Zu diesem Ansatz führt eine Schaltung mit dem CA3140 -IC, das Anpassungsfähigkeit und Präzision für die nahtlose Leistung bildet.Schlüsselkomponenten sind:
• Eine variable Stromversorgung (5V-15 V Akku)
• 2N3906 NPN -Transistor
• CA3140 operativer Verstärker (OP-Amp) IC
• Gleichstrommotor
• BD140 -Transistor
• Elektretikrofon
• Widerstände, einschließlich eines 10K -variablen Widerstands zur Empfindlichkeitskontrolle

Der CA3140-OP-AMP arbeitet im Vergleichsmodus und verarbeitet den Audioeingang aus dem Elektretmikrofon reaktiv.Diese Konfiguration macht es ideal für Szenarien, die eine schnelle Anpassung an Klangschwankungen erfordern.Durch geschickte Anpassung kann die Empfindlichkeit des Komparators auf bestimmte Hörfrequenzen oder Volumina zugeschnitten werden und genaue Steuerungsstrategien ermöglichen.
BD140- und 2N3906 -Transistoren fungieren als Verstärker für den Ausgang des CA3140 und liefern ausreichend Leistung, um den Gleichstrommotor effektiv zu steuern.Ihre Auswahl basiert auf der Fähigkeit, mittelschwere Leistungsstufen zu verwalten, wodurch sie für tragbare Szenarien mit niedrigem Volt geeignet sind.Die Meisterschaft bei der Verwendung dieser Transistoren kann die Langlebigkeit und Leistung der Schaltung durch akribische Anpassungen erhöhen.
Das Einsetzen dieser Schaltung für visuell beeinträchtigte Personen vereinfacht die Wechselwirkung mit elektrischen Geräten erheblich und beseitigt die Notwendigkeit physikalischer Engagement oder komplexe Kontrollen.Diese operative Leichtigkeit kann sich auf das tägliche Leben zutiefst auswirken und neue Wege für die Unabhängigkeit bieten.Durch die Einbeziehung der schallaktiven Kontrolle in Spielzeug und Robotik wird Ihr Engagement durch verstärkte Interaktivität erhöht.Über die einfache Aktivierung hinaus legt diese Methode die Grundlage für das Fortschreiten von Designs, bei denen Audio -Hinweise komplexe Sequenzen in programmierbaren Robotern oder animierten Spielzeugen auslösen können.Die Erfahrungen in diesen Feldern unterstreichen das immense Potenzial für den Einsatz von Klang als dynamische Schnittstelle.
Der BD140 -Transistor ist eine vielseitige Komponente, die seinen Platz in einer Vielzahl elektronischer Anwendungen findet, die von Bildungsbemühungen bis hin zu komplexen industriellen Systemen reichen.Seine herausragende Rolle sowohl bei analogen als auch in Mikrocontroller -Schaltungen, einschließlich Arduino -Projekten, unterstreicht seine Anpassungsfähigkeit.Mit der Fähigkeit, Lasten unter 1,5A zu verwalten, zeichnet sich dieser Transistor bei kleinen Relais und Motoren aus.Darüber hinaus wird es häufig in Batterieladegeräten und Motorfahrern verwendet, Szenarien, in denen das standhafte Strommanagement dominiert.
In Klassenzimmern und Workshops stellt der BD140 -Transistor Sie in die ultimativen Prinzipien der Elektronik ein und bietet eine konkrete Möglichkeit, Konzepte wie Verstärkung und Umschaltung aufgrund seiner mittelschweren Leistungsfähigkeiten zu untersuchen.
Im industriellen Bereich zeigt der BD140 die Zuverlässigkeit in Anwendungen, die niedrige bis mittlere Leistungen erfordern.Es wird regelmäßig in Audioverstärkern und Hi-Fi-Treibern verwendet, bei denen die Schallqualität präzise dynamisch ist.Darüber hinaus zeigt seine Effizienz beim Umschalten von Schaltkreisen und Stromversorgungen seinen komplexen Nutzen.
Der BD140 leuchtet in praktischen Anwendungen wie Fernsehschaltungen und ausgefeilteren elektronischen Rahmenbedingungen, in denen Multi-Vibrator-Schaltungen und Relaistreiber grundlegend sind.Seine Wirksamkeit und Zuverlässigkeit bei Beleuchtungsvereinbarungen betonen den Nutzen weiter.Bei der Signalverstärkung sorgt der Transistor für die Integrität und Klarheit von Signalen und spielt eine Schlüsselrolle bei der Aufrechterhaltung von Kommunikations- und Leistungsbenchmarks.
Bitte senden Sie eine Anfrage, wir werden sofort antworten.
auf 2024/12/10
auf 2024/12/10
auf 8000/04/18 147758
auf 2000/04/18 111938
auf 1600/04/18 111349
auf 0400/04/18 83721
auf 1970/01/1 79508
auf 1970/01/1 66914
auf 1970/01/1 63061
auf 1970/01/1 63012
auf 1970/01/1 54081
auf 1970/01/1 52131