
Der 6N136, in einem DIP-8-Plastikpaket untergebracht, befindet sich ein ausgeklügelter Optokoppler, der einen optisch mit einem integrierten Fotodetektor integrierten Photodetektor gekoppelten Gaaias-Infrarotdioden enthält.Dieser Fotodetektor umfasst eine Fotodiode und einen Hochgeschwindigkeitstransistor.Dieses fortschrittliche Design ermöglicht die Übertragung von Signalen bis zu 2 MHz zwischen elektrisch isolierten Schaltungen, um sicherzustellen, dass zulässige potenzielle Unterschiede die angegebenen Referenzspannungen nicht überschreiten.Seine kompakte Größe, Robustheit, hervorragende Anti-Interferenz-Funktionen, hohe Isolationsspannung, Geschwindigkeit und Kompatibilität von TTL-Logikebene machen den 6N136 eine vielseitige Komponente in einer Vielzahl von Anwendungen.
Aufgrund seiner Hochgeschwindigkeitsübertragungsfähigkeit sorgt der 6N136 die Integrität der Signale, auch wenn sie von elektrischen Geräuschen umgeben sind.Dieses Attribut erweist sich in industriellen Umgebungen als von unschätzbarem Wert, in denen elektromagnetische Interferenzen (EMI) eine häufige Herausforderung darstellen.Betrachten Sie ein Fabrikautomatisierungsszenario, in dem eine präzise Signalübertragung zwischen Controllern und Aktuatoren sowohl die betriebliche Effizienz als auch die Sicherheit fördert.Hier glänzt der 6N136 wirklich und behält die Harmonie komplexer Systeme auf.Der 6N136 für Langlebigkeit ist eine zuverlässige Option für Anwendungen, bei denen der Wartungszugriff begrenzt oder teuer ist.Beispielsweise fordern Fernerkundungsanwendungen Komponenten ein, die über verlängerte Zeiträume ohne Intervention zuverlässig funktionieren können.
Die hohe Isolierungsspannung des 6N136 schützt nicht nur sensitive Schaltungselemente von Hochspannungsspitzen, sondern stellt auch sicher, dass das Gerät die Hochgeschwindigkeitsdatenübertragung verarbeiten kann.In Datenerfassungssystemen, bei denen die Präzision und Geschwindigkeit der Datenübertragung die Qualität der gesammelten Daten missbilligend beeinflusst, erweist sich diese Funktion als äußerst vorteilhaft.Die Kompatibilität der TTL -Logikebene des 6N136 gewährt es außergewöhnliche Vielseitigkeit und ermöglicht eine nahtlose Integration in verschiedene digitale Schaltkreise.Während der Digital-Analog- und Analog-bis-Digital-Konvertierungsprozesse wird die Aufrechterhaltung der Signaltreue und der Kompatibilität über verschiedene Logikebenen verwendet.Die 6N136 schneiden mühelos mit anderen Komponenten in diesen Szenarien zusammen, um eine reibungslose Datenkonvertierung und optimierte Operationen zu gewährleisten.




|
Besonderheit |
Beschreibung |
|
Isolationstestspannung |
5300 VRMs |
|
Kompatibilität |
TTL kompatibel |
|
Bitrate |
1,0 mbit/s |
|
Immunität der Common-Mode-Interferenz |
Hoch |
|
Bandbreite |
2,0 MHz |
|
Ausgangstyp |
Open-Sammlerausgabe |
|
Externe Basisverdrahtung |
Möglich |
|
Lead (PB) Inhalt |
Leitfreie Komponente |
|
Einhaltung |
ROHS 2002/95/EC, Weee 2002/96/EC |
|
Typ |
Parameter |
|
Fabrikvorlaufzeit |
6 Wochen |
|
Montieren |
Durch Loch |
|
Montagetyp |
Durch Loch |
|
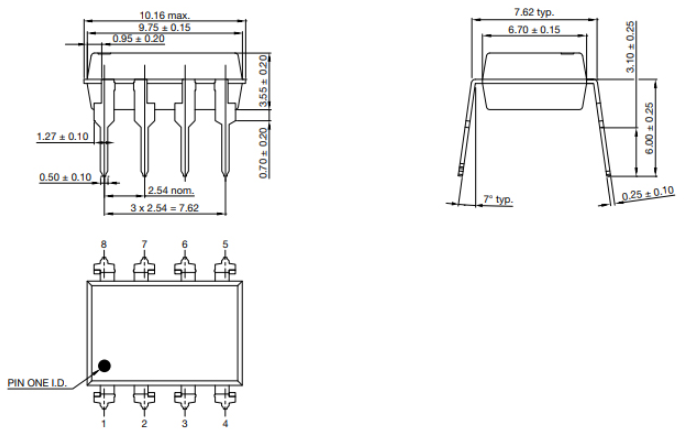
Paket / Fall |
8-DIP (0,300, 7,62 mm) |
|
Anzahl der Stifte |
8 |
|
Stromübertragungsverhältnis - min |
19% @ 16ma |
|
Anzahl der Elemente |
1 |
|
Betriebstemperatur |
-55 ° C bis 100 ° C. |
|
Verpackung |
Rohr |
|
Veröffentlicht |
2012 |
|
Teilstatus |
Aktiv
|
|
Feuchtigkeitsempfindlichkeit (MSL) |
1 (unbegrenzt) |
|
Zusätzliche Funktion |
TTL kompatibel |
|
Max -Leistungsdissipation |
100 mw |
|
Basisteilnummer |
6N136 |
|
Spannung - Isolation |
5300 VRMs |
|
Ausgangsspannung |
400mV |
|
Ausgangstyp |
Transistor mit Basis |
|
Konfiguration |
Einzel |
|
Anzahl der Kanäle |
1 |
|
Leistungsdissipation |
100 mw |
|
Spannung - Vorwärts (VF) (Typ) |
1,33v |
|
Eingabetyp |
DC |
|
Optoelektronischer Gerätetyp |
Logischer IC -Ausgang Optokoppler |
|
Vorwärtsstrom |
25ma |
|
Maximalausgangsspannung |
15 V |
|
Datenrate |
1 Mbit / s |
|
Ausgangsstrom pro Kanal |
8ma |
|
Anstiegszeit |
800 ns |
|
Fallzeit (Typ) |
800 ns |
|
Max -Sammlerstrom |
8ma |
|
Reverse -Breakdown -Spannung |
5v |
|
Max -Eingangsstrom |
25ma |
|
Einschalten / Ausschalten (Typ) |
200ns / 200 ns |
|
Stromübertragungsverhältnis |
35% |
|
Strahlenhärtung |
NEIN |
|
ROHS -Status |
ROHS3 -konform |
|
Teilenummer |
Hersteller |
Paket / Fall |
Anzahl der Stifte |
Anzahl der Kanäle |
Spannung - Isolation |
Stromübertragungsverhältnis |
Stromübertragungsverhältnis (min) |
Anstiegszeit |
Maximalausgangsspannung |
Ausgangsspannung |
View vergleichen |
|
6N136-X001 |
Vishay Semiconductor Opto Division |
8-DIP (0,300, 7,62 mm) |
8 |
1 |
5300 VRMs |
35% |
19% @ 16ma |
800 ns |
15 v |
400 mV |
6N136-X001 gegen SFH6136-X016 |
|
SFH6136-X016 |
Vishay Semiconductor Opto Division |
8-DIP (0,300, 7,62 mm) |
6 |
1 |
500 VRMs |
30% |
10% @ 10 mA |
- - |
30 v |
- - |
|
|
6N136-X016 |
Vishay Semiconductor Opto Division |
8-DIP (0,400, 10,16 mm) |
8 |
1 |
5300 VRMs |
35% |
19% @ 16ma |
800 ns |
15 v |
400 mV |
6N136-X001 gegen 6N136-X016 |
|
4n28 |
Lite-on Inc. |
8-DIP (0,400, 10,16 mm) |
8 |
1 |
5300 VRMs |
35% |
19% @ 16ma |
- - |
25 v |
- - |
6N136-X001 gegen 4N28 |
|
SFH6345-X016 |
Vishay Semiconductor Opto Division |
8-DIP (0,400, 10,16 mm) |
8 |
1 |
5300 VRMs |
30% |
19% @ 16ma |
- - |
25 v |
- - |
6N136-X001 gegen SFH6345-X016 |

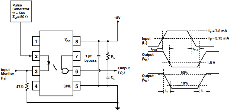
Durch die Integration eines Pull-up-Widerstands in den Schaltkreis garantiert sich, dass der Vout-Stift beim Ausschalten des Transistors konsequent auf den hohen Logikpegel von 5 Volt zurückkehrt.Dieser Pull-up-Widerstand ist zwischen dem Vout Pin und der positiven Versorgungsspannung verbunden und hat mehrere Zwecke.Stabilisierung der Ausgangsspannung, um sicherzustellen, dass sie den gewünschten logischen hohen Zustand erreicht.Verhinderung von schwimmenden Zuständen, die zu unvorhersehbarem Schaltungsverhalten führen könnten.Schutz vor Rauschen und falsches Auslösen innerhalb des Stromkreises.
Durch die Erfüllung dieser Rollen trägt der Pull-up-Widerstand zur Aufrechterhaltung der allgemeinen Zuverlässigkeit und Leistung der Schaltung bei.Ein sorgfältig ausgewählter Pull-up-Widerstandswert kann schwimmende Ausgänge verhindern.Diese Stabilisierung führt zu vorhersehbaren und unerschütterlichen Logikniveaus.Durch die Aufrechterhaltung des Vout-Stifts in einem vorhersehbaren Spannungszustand, wenn sich der Transistor in einer Ausschaltung befindet, reduziert der Pull-up-Widerstand die Wahrscheinlichkeit von durch Rauschen verursachten Störungen effektiv.Diese Stabilität ist größtenteils aktiv, wenn Präzision und Zuverlässigkeit bei der Funktionsweise digitaler Schaltungen dominieren.
Die nachdenkliche Auswahl des Werts des Pull-up-Widerstands wird zur Erzielung der gewünschten Leistung verwendet.Typischerweise reichen die Werte je nach den Anforderungen der Schaltung von wenigen Kilohm bis zu zehn Kilohms.Beispielsweise wird häufig ein 10 -km -Ohm -Widerstand ausgewählt, wenn er ein Gleichgewicht zwischen Geschwindigkeit und Stromverbrauch trifft und gut mit einem breiten Bereich von Schaltungsanforderungen ausgerichtet ist.Sie können ihr umfangreiches Fachwissen nutzen, um die am besten geeigneten Widerstandswerte für ihre spezifischen Anwendungen zu bestimmen.
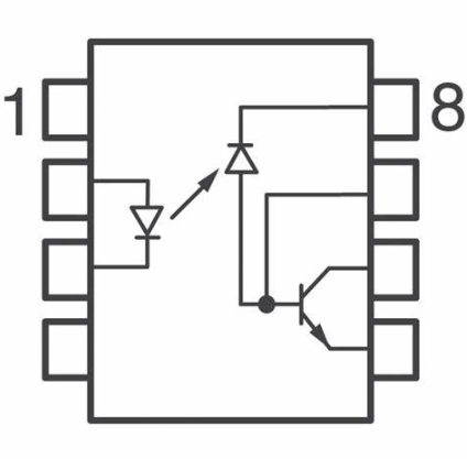
Die LED im Inneren aktiviert und emittiert einen IR -Strahl, wenn der entsprechende Eingangsstrom die Klemmen (+VF und -VF) erreicht.Wenn der IR -Strahl den Phototransistor schlägt, aktiviert er folglich.In eingebetteten Systemen wird diese Konfigurationsart häufig zur Signalisolierung verwendet.Auf diese Weise werden Hochfrequenzrauschen oder Spannungsspitzen daran gehindert, empfindliche Komponenten zu beschädigen.

In dem bereitgestellten Diagramm führt der 6N136 IC die Inversion der Eingangsimpulspolarität durch.Wenn ein hoher Eingangslogikpegel angewendet wird, wird eine niedrige Ausgabe generiert.Umgekehrt erzeugt ein niedriger Eingangslogikpegel eine hohe Ausgabe.Dieser Inversionsmechanismus spielt eine wichtige Rolle bei der digitalen Signalverarbeitung, insbesondere wenn die spezifischen Logikwerte für nachfolgende Stadien einer Schaltung aufrechterhalten oder angepasst werden müssen.
In Schaltungskonstruktionen unter Verwendung des 6N136 müssen sowohl die Effizienz als auch die Reaktionszeit des Optokopplers berücksichtigt werden.Die praktische Erfahrung zeigt, dass die Auswahl geeigneter aktuell einschränkender Widerstände die Aktivierungszeit der LED optimieren und so die Gesamtleistung erhöhen kann.Das genaue Timing ist in Kontrollanwendungen meist bemerkenswert, bei denen selbst Verzögerungen auf Mikrosekundenebene die Systemfunktionalität beeinflussen können.
|
Teilenummer |
Beschreibung |
Hersteller |
|
6N139#500 |
1 Kanal -Logikausgang Optokoppler, 0,1 Mbit / s, 0,300 Zoll,
Oberflächenhalterung, Dip-8 |
Agilent Technologies Inc. |
|
HCPL-5700#200 |
1 Kanal -Logikausgang Optokoppler, 0,1 Mbit / s, Hermetik
Versiegelt, Keramik, Dip-8 |
Avago Technologies |
|
HCPL-0700 |
1 Kanal-Logikausgang Optocoppler, SO-8 |
Fairchild Semiconductor Corporation |
|
HCPL-2730-020 |
Logischer IC-Ausgangsoptokoppler, 2-Element, 5000 V Isolation,
0,300 Zoll, Dip-8 |
Agilent Technologies Inc. |
|
HCPL0500V |
Hochgeschwindigkeitstransistor mit 8-poligen SOIC 1 mbit/s
Ausgangsoptokoppler, 3000-Tube |
Onsemi |
|
HCPL-4503-560 |
1 Kanal -Logikausgang Optokoppler, 1 Mbit / s, 0,300 Zoll,
Oberflächenhalterung, Dip-8 |
Avago Technologies |
|
HCPL-0500V |
1 Kanal-Logikausgang Optokoppler, 1 Mbit / s, bleitfrei,
SOIC-8 |
Rochester Electronics LLC |
|
HCNW4502E |
1 Kanal -Logikausgang Optokoppler, 1 Mbit / s, 0,400 Zoll,
Bleifrei, Dip-8 |
Avago Technologies |
|
SFH6325 |
Logischer IC-Ausgangsoptokoppler, 2-Element, 5300 V Isolation,
1 Mbit / s, Kunststoff, Dip-8 |
Infineon Technologies AG |
|
HCPL-5701#200 |
Logischer IC-Ausgangsoptokoppler, 1-Element, 1500 V Isolation,
0,1 Mbit / s, hermetisch versiegelt, Keramik, Dip-8 |
Agilent Technologies Inc. |
Der 6N136 Optocoubler findet eine wesentliche Verwendung in Linienempfängern.Es verwaltet die Hochgeschwindigkeitsdatenübertragung effizient und minimiert die Signalverzerrung und die Aufrechterhaltung der Signalintegrität über große Entfernungen.Durch die Nutzung seiner Fähigkeiten profitieren Umgebungen, in denen die Signalzuverlässigkeit schwerwiegend ist.Dieses optoelektronische Gerät spielt eine bemerkenswerte Rolle bei der Verbesserung der Kommunikationssysteme, der Sicherstellung einer robusten Datenübertragung in Telekommunikationsinfrastrukturen und der Erhaltung der Betriebseffizienz in komplexen Netzwerken.Feldanwendungen haben gezeigt, dass der 6N136 die Rauschinterferenz erheblich reduzieren kann.In industriellen Umgebungen mit langen Kabelläufen behält es hervorragend Signaltreue bei.
Der 6N136 Optocoppler dient als optimaler Ersatz für herkömmliche Pulstransformatoren und bietet Vorteile wie Größenreduzierung, verbesserte Zuverlässigkeit und verbesserte Effizienz.Durch den Austausch von Pulstransformatoren mit 6N136 sehen die Systeme eine verbesserte Leistung und eine verringerte elektromagnetische Interferenz.Diese Verschiebung in Richtung kompaktere und effizientere elektronische Architekturen betont den Trend der Elektronik zur Miniaturisierung und verbesserten Leistungsstandards.Implementierungen in verschiedenen elektronischen Schaltkreisen zeigen, dass 6N136 nicht nur den physischen Raum spart, sondern auch die Zuverlässigkeit des Gesamtsystems steigert.
Eine der herausragenden Merkmale des 6N136 ist die nahtlose Schnittstelle mit CMOS-, LSTTL- und TTL -Logikfamilien.Diese Vielseitigkeit macht es zu einer Schlüsselkomponente in verschiedenen digitalen Schaltkreisen.Durch die Überbrückung der Kompatibilität zwischen verschiedenen Logikstandards vereinfacht sie das Schaltungsdesign und verbessert die betriebliche Flexibilität.Sie können den 6N136 verwenden, um Kompatibilitätsprobleme zwischen verschiedenen digitalen Logikfamilien zu lösen, Designs zu optimieren und die Komplexität zu verringern.Seine Effizienz bei der Schnittstelle mit mehreren Logikstufen hat zu einer weit verbreiteten Einführung in der Integration Circuit Design geführt.
Der 6N136 Optocoubler erweist sich für eine analoge Bandbreitenkupplung von unschätzbarem Wert.Mit Hochgeschwindigkeitsantwort und niedrigen Verzerrungseigenschaften sorgt es für eine genaue Signalübertragung über breite Frequenzbereiche.In Feldern, die eine präzise analoge Signalreproduktion erfordern, wie z. B. Audioverarbeitung und Hochgeschwindigkeitsdatenerfassung, ist die Leistung meist bemerkenswert.

Vishay ist ein führender Anbieter, der auf diskrete Halbleiter (Dioden, MOSFETs, Optoelektronik) und passive Komponenten (Widerstände, Induktoren, Kondensatoren) spezialisiert ist.Ihre Komponenten finden in verschiedenen Sektoren, einschließlich Industrie-, Computer-, Automobil-, Unterhaltungselektronik-, Telekommunikations-, Militär-, Luft- und Raumfahrt- und medizinische Anwendungen.
Vishays diskrete Halbleiter und passive Komponenten sind für moderne technologische Geräte grundlegend.Im Industriesektor tragen ihre Produkte zur Zuverlässigkeit und Effizienz von Maschinen- und Automatisierungssystemen bei.Für das Computing liefert Vishay Komponenten sowohl für Server auf Unterhaltungselektronik als auch für Unternehmensebene.Diese Elemente gewährleisten Leistung, Stabilität und die Präzisionsminiaturisierung von Geräten, die den ständig wachsenden Anforderungen der Technologie erfüllen.
Die Komponenten von Vishay beeinflussen auch die fortschreitende Welt der Elektrofahrzeuge (EVS) und fortschrittlichen Fahrerassistenzsysteme (ADAs).Ihre MOSFETs und Dioden sind der Schlüssel zu Batteriemanagementsystemen und Antriebsrversern, was die Effizienz und Zuverlässigkeit verbessert.In Consumer Electronics trägt die Optoelektronik von Vishay zur Miniaturisierung und Energieeffizienz von Geräten bei, die Ihnen eine umfassendere Erfahrung bereitstellen und die Lebensdauer der Geräte sicherstellen.Die Telekommunikationsinfrastruktur hängt stark von den Kondensatoren und Induktoren von Vishay ab, um die Signalintegrität und das Leistungsmanagement aufrechtzuerhalten.Diese Komponenten unterstützen die Hochgeschwindigkeitsdatenübertragung und eine robuste Netzwerkleistung, die zur Erfüllung der eskalierenden Nachfrage nach nahtloser Bandbreite und Konnektivität in unserer miteinander verbundenen Welt verwendet werden.
Der 6N135 verfügt über eine 850 nm -Algaas -LED.Enthält einen integrierten Detektor mit einer Fotodiode, einem linearen Op-Amper und einer schotty klemmenden Triode.Bietet einen Hochgeschwindigkeitsbetrieb bei 10 MBD.Erfordert minimalen Eingangsstrom, insbesondere 5 mA.Im Gegensatz dazu hat der 6N136 eine hochrangige Infrarot-LED.Enthält einen photosensitiven Transistor.Wird für robuste Anti-Interferenz-Funktionen erkannt.Bietet eine Spannung mit hoher Isolation und die überlegene TTL-Kompatibilität.Bei der Entscheidung zwischen diesen beiden strahlt der 6N135 die Datenkommunikation mit seiner schnellen Reaktion und effizienten Stromverbrauch, ideal für Umgebungen, in denen Geschwindigkeit und Effizienz die Präzision koaxieren.Auf der anderen Seite wird der 6N136 in industriellen oder medizinischen Anwendungen unverzichtbar, wobei die Abstoßung für die Isolation und Interferenz die Integrität des Betriebs im Laufe der Zeit aufrechterhalten.
Während die 6N137 und 6N136 ähnliche Zwecke bei der Opto-Isolation dienen.Der 6N137 verfügt über eine höhere maximale Geschwindigkeit von 10 MBD.Es arbeitet innerhalb eines engeren Versorgungsspannungsbereichs.Umgekehrt hat der 6N136 eine breitere Spannungstoleranz.Es arbeitet mit einer niedrigeren Geschwindigkeit von 1 MBD.Somit eignet sich der 6N137 für hochmoderne Kommunikationssysteme, die eine schnelle Datenübertragung erfordern, während sich der 6N136 gut an Szenarien mit unterschiedlichen Leistungsversorgungen anpasst, was ein Gleichgewicht zwischen Geschwindigkeit und Vielseitigkeit schlägt.
Der 6N136 ist auf Hochgeschwindigkeitsoperationen zugeschnitten, was sich in seiner typischen Ausbreitungsverzögerung von 0,5 Mikrosekunden mit einem Lastwiderstand von 1,9 Ω zeigt.Dies ermöglicht es ihm, digitale Kommunikationsschnittstellen mit hoher Geschwindigkeit zu unterstützen, wobei die Baudraten über 500.000 erreicht werden und die Standardgeräte wie 4N25 oder TILI17 erheblich übertreffen.Das Erreichen einer solchen Leistung in praktischen Anwendungen erfordert jedoch eine akribische Aufmerksamkeit für das Design und das Layout von Schaltkreisen.Durch die Gewährleistung dieser feinen Details hilft die Minderung eines potenziellen Signalverschlusses und die Sicherung der durch den 6N136 versprochenen Hochgeschwindigkeitsfähigkeit.
Bitte senden Sie eine Anfrage, wir werden sofort antworten.
auf 2024/10/21
auf 2024/10/21
auf 8000/04/18 147758
auf 2000/04/18 111938
auf 1600/04/18 111349
auf 0400/04/18 83721
auf 1970/01/1 79508
auf 1970/01/1 66914
auf 1970/01/1 63061
auf 1970/01/1 63012
auf 1970/01/1 54081
auf 1970/01/1 52131