
Der Irf630 wird für seine beeindruckenden 200 V-Kanal-MOSFET-Attribute anerkannt, zusätzlich zu einem Auftrag von 0,29 Ω und einem kontinuierlichen Strom von 9 A. in einem TO-220-Paket eingehalten.Prozess, der die Eingangskapazität und die Gate -Ladung effektiv reduziert.Diese Eigenschaften machen den IRF630 als primärer Schalter in modernsten, energiebewussten isolierten DC-DC-Wandlern geeignet.Die StripFET ™ -Technologie erhöht die Effizienz des IRF630, indem sie ihre Schaltgeschwindigkeit verfeinert und die Verluste minimiert.Dieser technologische Sprung sorgt dafür, dass die Fähigkeit des Geräts höhere Frequenzen bewältigt und gut mit modernen Stromanwendungen ausgerichtet ist.Die Verringerung der Gate -Ladung führt zu einem geringeren Stromverbrauch, der die Effizienz des Gesamtsystems erhöht.Die Zuverlässigkeit und Robustheit dieses MOSFET sorgt für ihre Verwendung in einer Vielzahl herausfordernder Anwendungen.Der IRF630 wird in praktischen Szenarien für seine Stabilität und Leistung unter intensiven Bedingungen in Industrie und Elektronik hoch angesehen.

|
Pin -Nr. |
Pin -Name |
Funktion |
|
1 |
Tor |
Steuert den Elektronenfluss zwischen Quelle und Abfluss;handelt als
Ein Schalter, um das MOSFET ein- oder auszuschalten.Erfordert eine präzise Spannungshandhabung,
oft durch Gatewiderstände geschützt. |
|
2 |
Abfluss |
Beenden Sie den Punkt für den Hauptstrom.Mit der Last in angeschlossen
Schaltpläne;Wärme -Dissipationstechniken wie Kühlkörper werden verwendet
hohen Stromfluss verwalten. |
|
3 |
Quelle |
Eingabegterminal für Strom, typischerweise an verbunden mit angeschlossen
Boden.Beibehält die Referenzspannung und hilft bei der Reduzierung der Elektromagnetisch
Interferenz. |

IRF630 -Symbol

IRF630 Fußabdruck

IRF630 3D -Modell
Der IRF630 wird wegen seiner bemerkenswerten DV/DT -Leistung gefeiert und gedeiht in Umgebungen und fordert schnelle Spannungsübergänge.Diese Fähigkeit ist für Anwendungen vorteilhaft, die schnelle Anpassungen benötigen und sowohl Effizienz als auch Zuverlässigkeit unterstützen.Zum Beispiel nutzen ausgefeilte Leistungsschaltsysteme diese Fähigkeit, die Funktionalität inmitten dynamischer Lastszenarien zu verbessern.
Der IRF630 verfügt über eine deutlich niedrige intrinsische Kapazität, um Stromverluste zu minimieren und die Effektivität des Gesamtsystems zu steigern.Eine verringerte Kapazität verringert die parasitären Auswirkungen, die Verzögerungen und Energieverschwendung in hochfrequenten Schaltungen auslösen können.
Mit einer minimierten Gate-Ladung fällt der IRF630 in Hochgeschwindigkeitskontexten auf.Dieses Merkmal senkt den Energiebedarf nach dem Umschalten des Transistorzustands und fördert schnellere Schalterzeiten mit reduziertem Stromverbrauch.Andere konzentrieren sich auf dieses Merkmal, um die Effizienz in Leistungsumwandlungssystemen zu verstärken, bei denen der Energieverbrauch akribisch verwaltet wird.
|
Typ |
Parameter |
|
Lebenszyklusstatus |
Aktiv (zuletzt aktualisiert: vor 8 Monaten) |
|
Fabrikvorlaufzeit |
12 Wochen |
|
Montieren |
Durch Loch |
|
Montagetyp |
Durch Loch |
|
Paket / Fall |
To-220-3 |
|
Anzahl der Stifte |
3 |
|
Gewicht |
4.535924g |
|
Transistorelementmaterial |
SILIZIUM |
|
Strom - kontinuierlicher Abfluss (ID) @ 25 ℃ |
9a tc |
|
Antriebsspannung (maximale RDS an, min RDS eins) |
10V |
|
Anzahl der Elemente |
1 |
|
Leistungsdissipation (max) |
75W TC |
|
Betriebstemperatur |
-65 ° C ~ 150 ° C tj |
|
Verpackung |
Rohr |
|
Serie |
Mesh Overlay ™ II |
|
JESD-609 Code |
E3 |
|
Teilstatus |
Aktiv
|
|
Feuchtigkeitsempfindlichkeit (MSL) |
1 (unbegrenzt) |
|
Anzahl der Terminen |
3 |
|
ECCN -Code |
Ear99 |
|
Widerstand |
400mohm |
|
Terminal Finish |
Matte Dose (sn) |
|
Zusätzliche Funktion |
Lawine bewertet |
|
Spannung - DC bewertet |
200V |
|
Aktuelle Bewertung |
9a |
|
Basisteilnummer |
Irf6 |
|
Stiftanzahl |
3 |
|
Lead Pitch |
2,54 mm |
|
Elementkonfiguration |
Einzel |
|
Betriebsart |
Verbesserungsmodus |
|
Leistungsdissipation |
75W |
|
Verzögerungszeit einschalten |
10 ns |
|
FET -Typ |
N-Kanal |
|
Transistoranwendung |
Umschalten |
|
Rds on (max) @ id, vgs |
400mΩ @ 4,5a, 10 V |
|
Vgs (th) (max) @ id |
4V @ 250 μA |
|
Eingangskapazität (CISS) (max) @ vds |
700PF @ 25V |
|
Gate Ladung (QG) (max) @ vgs |
45nc @ 10v |
|
Anstiegszeit |
15ns |
|
VGS (max) |
± 20 V |
|
Rückkehrzeit |
170 ns |
|
Kontinuierlicher Abflussstrom (ID) |
9a |
|
Schwellenspannung |
3v |
|
JEDEC-95 CODE |
To-220ab |
|
Gate to Quellspannung (VGS) |
20V |
|
Drainstrommax (ABS) (ID) |
9a |
|
Abtropfen, um die Spannungsspannung der Quelle abzunehmen |
200V |
|
Doppelversorgungsspannung |
200V |
|
Nominal VGS |
3 v |
|
Feedback Cap-Max (CRSS) |
50 Pf |
|
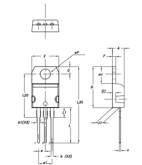
Höhe |
15,75 mm |
|
Länge |
10,4 mm |
|
Breite |
4,6 mm |
|
SVHC erreichen |
Kein SVHC |
|
Strahlenhärtung |
NEIN |
|
ROHS -Status |
ROHS3 -konform |
|
Frei führen |
Frei führen |
|
Teilenummer |
Beschreibung |
Hersteller |
|
Irf630 |
Transistor, N-Kanal, Metalloxid
Halbleiter FET |
Philips Halbleiter |
|
SIHF630-E3 |
Transistor 9 A, 200 V, 0,4 Ohm, N-Kanal, Si, Power, Power,
MOSFET, TO-220AB, ROHS CHOMPLIANG, TO-220, 3 PIN, FET Allzwecke Kraft |
Vishay Siliconix |
|
SIHF630 |
Transistor 9 A, 200 V, 0,4 Ohm, N-Kanal, Si, Power, Power,
MOSFET, TO-220AB, TO-220, 3 PIN, FET Allzweckkraft |
Vishay Siliconix |
|
IRF630PBF |
Leistungsfeldeffekttransistor, 9A (ID), 200 V, 0,4OHM,
1-Element, N-Kanal, Silizium, Metalloxid-Halbleiter FET, TO-220AB, ROHS
Konform, to-220, 3 pin |
Vishay Siliconix |
|
Teile |
Irf630 |
SIHF630 |
|
IHS -Hersteller |
Stmicroelektronik |
Vishay Siliconix |
|
Compliance -Code erreichen |
nicht konform |
unbekannt |
|
HTS -Code |
8541.29.00.95 |
|
|
Fabrikvorlaufzeit |
12 Wochen |
|
|
Samacsys Beschreibung |
IRF630, N-Kanal-MOSFET-Transistor 9 A 200 V, 3-Pin
To-220 |
|
|
Samacsys Hersteller |
Stmicroelektronik |
|
|
Avalanche Energy Rating (EAS) |
160 mj |
250 mj |
|
Feedback Cap-Max (CRSS) |
50 Pf |
250 Pf |
|
JESD-609 Code |
E3 |
E0 |
|
Ambient-Max der Stromversorgung |
100 w |
|
|
Leistungsdissipationsmax (ABS) |
75 w |
74 w |
|
Terminal Finish |
Matte Dose (sn) |
Zinn/Blei (SN/PB) |
|
Zeitmax (Tonne) einschalten |
180 ns |
|
|
Basisnummer übereinstimmt |
6 |
11 |
|
Pbfree Code |
Ja |
NEIN |
|
ROHS -Code |
Ja |
NEIN |
Anwendungen umschalten: Der IRF630 wird üblicherweise in Schaltungen verwendet, die schnelles und zuverlässiges Umschalten erfordern.Es ist ideal für Stromversorgungen, motorische Steuerungen und Beleuchtungssysteme, bei denen die Energieeffizienz durch Reduzierung von Wärme und Stromverlust verbessert wird.
Netzteile: In Stromversorgungsschaltungen wie Spannungsregulatoren, Wechselrichtern und DC-DC-Wandlern verwaltet der IRF630 den Stromfluss effizient und minimiert den Energieverlust und die Wärme.Es wird auch in ununterbrochenen Netzteilen (UPS) verwendet, um einen stabilen Ausgang während der Spannungsschwankungen zu gewährleisten.
Motorkontrolle: Der IRF630 wird in DC -Motorfahrern und PWM -Steuerungssystemen häufig verwendet, wodurch die Motordrehzahl und das Drehmoment in Geräten wie Lüfter, Pumpen, Robotern und Elektrofahrzeugen eingestellt werden.Das schnelle Umschalten verbessert die Leistung und die Energieeffizienz in motorischen Systemen.
Audioverstärker: In Audioverstärkern der Klasse D ermöglicht der IRF630 eine hochwertige Schallausgabe mit minimaler Wärme.Es wird üblicherweise in Home -Audiosystemen, Auto -Audio- und tragbaren Lautsprechern verwendet, um eine effiziente und zuverlässige Leistung zu gewährleisten.
LED -Beleuchtung: Der IRF630 ist nützlich bei der Steuerung von LED -Beleuchtungssystemen, einschließlich dimmbarer Lichter und intelligenten Beleuchtungslösungen.Es hilft, Strom in Straßenlaternen, Automobillichtern und Hausbeleuchtungssystemen effizient zu verwalten.
Solar- und erneuerbare Energiesysteme: Der IRF630 wird in Solarwechselrichtern verwendet, um DC -Leistung von Sonnenkollektoren in nutzbare Wechselstromkraft umzuwandeln.Es ist auch in Batteriespeichersystemen und Windenergie -Setups zu finden, die die Energieumwandlung verbessern und den Stromverlust minimieren.
Battery Management Systems (BMS): In Batteriemanagementsystemen steuert der IRF630 Batterieladung und -abladung, verlängert die Batterielebensdauer und verhindern Überladungen oder Überhitzung.Für Geräte wie Elektrofahrzeuge und tragbare Elektronik ist es wichtig.
Industrieautomatisierung: Der IRF630 wird in Automatisierungssystemen verwendet, um Relais, Magnetloide und Aktuatoren in Fabriken und Maschinen zu steuern.Die Haltbarkeit und der schnelle Umschalten machen es zuverlässig für den Umgang mit schweren Lasten in industriellen Umgebungen.
Hochfrequenzschaltungen: Aufgrund seiner schnellen Umschaltfunktionen eignet sich der IRF630 für Hochfrequenzanwendungen wie HF-Verstärker, Oszillatoren und Telekommunikation.Es hilft, stabile Signale in drahtlosen Systemen aufrechtzuerhalten.
Schutzschaltungen: Der IRF630 wird in Schutzschaltungen verwendet, um Schäden durch Spannungsspitzen oder falsche Stromverbindungen zu vermeiden.Es gewährleistet die Sicherheit, indem sie während der Verwerfungen schnell die Stromversorgung abschneiden.

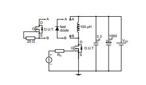
Testschaltung für induktive Lastschalt- und Dioden -Wiederherstellungszeiten

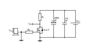
Testkreis für Widerstandslastschaltzeiten

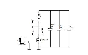
Unbekannte induktive Lastprüfungsschaltung

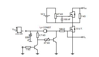
Testschaltung für Gate -Ladungsverhalten

Unbekundete induktive Wellenform

Zeitwellenform umschalten


Stmicroelektronik tritt als einflussreiche Kraft innerhalb des Halbleitersektors auf.STMICROELECTRONICS zeichnet sich durch Halbleiter auf Siliziumbasis aus.Diese Kompetenz spiegelt eine Hingabe an laufende Innovationen und jahrelange fleißige Verfeinerung wider, um sich an den Marktverschiebungen zu übereinstimmen.Kontinuierliche Forschungs- und Entwicklungsbemühungen tanken die Schaffung fortschrittlicher, zuverlässiger Produkte für ein globales Publikum.Die Kernkompetenz des Unternehmens in der Systemintegration unterscheidet sie in der Branche.Durch umfassende Integrationsmethoden entwirft STMICROELECTRONICS -Lösungen für komplizierte Anwendungen in verschiedenen Sektoren wie Automobil und Elektronik.Stmicroelectronics passt kontinuierlich einen visionären Ausblick an, der die Entwicklung der Halbleiterindustrie erkennt.Dieses kontinuierliche Streben nach Verbesserungen manifestiert sich über Produktinnovationen und größere strategische Projekte.Die Perspektive, die von empirischem Wissen und scharfen Marktbeobachtungen geprägt ist, zeigt die Rolle von Flexibilität und Voraussicht in einer Branche, die durch schnelle technologische Fortschritte definiert ist.Durch das Ausrichten von Ressourcen und Strategien mit aufstrebenden Mustern können die STMICROELECRECTRONIK seine Führungsrolle aufrechterhalten und Maßstäbe in Effizienz und technologischen Fähigkeiten schaffen, die Gleichaltrige innerhalb des Sektors inspirieren.
Bitte senden Sie eine Anfrage, wir werden sofort antworten.
Nein. Da die IRF630 und 9N25C bemerkenswerte Schwankungen der Leistungsbewertungen, des kontinuierlichen Stroms und der Spannungskapazitäten aufweisen, kann der IRF630 nicht effektiv als Ersatz für den 9N25C fungieren.Die Auswahl der richtigen Komponente erfordert eine umfassende Berücksichtigung der eindeutigen Spezifikationen und des möglichen Einflusses auf den Schaltungsbetrieb.Ineffektive Substitutionen können zu einer verminderten Leistung oder sogar zu einem Schaltkreisversagen führen.Durch das Ergreifen der komplizierten technischen Details können Einblicke während der Komponentenauswahl liefern.
Die Transistoren IRF630 und SIHF630 unterscheiden sich durch Spezifikationen, insbesondere die Lawinen-Energie- und Fertigungsstandards wie JESD-609-Codes.Insbesondere bietet der IRF630 eine Lawinenenergie -Bewertung von 160 MJ, während der SIHF630 eine überlegene Bewertung von 250 MJ bietet.Darüber hinaus unterstreichen Unterschiede in ihren JESD-609-Codes die unterschiedlichen Standards in Bezug auf ihre Produktion und die beabsichtigten Anwendungen.Sie müssen diese Unterschiede verstehen, um die Feinleistung zu optimieren und die Ausrichtung der Branchennormen zu gewährleisten, was letztendlich zu einer anhaltenden Zuverlässigkeit und Effizienz beiträgt.
auf 2025/01/13
auf 2025/01/12
auf 8000/04/18 147757
auf 2000/04/18 111936
auf 1600/04/18 111349
auf 0400/04/18 83721
auf 1970/01/1 79508
auf 1970/01/1 66911
auf 1970/01/1 63048
auf 1970/01/1 63012
auf 1970/01/1 54081
auf 1970/01/1 52128