
Die Geschichte der JRC4558 Zeigt Sie an, da es als bevorzugter Dual-Operationsverstärker dient.Seine Verantwortung liegt in der erheblichen Spannungsverstärkung und der eindrucksvollen hohen Eingangsimpedanz, die sie anbietet.In unzähligen Audio- und elektronischen Schaltkreisen spielt dieser integrierte integrierte Schaltkreis in Siliziumbasis eine Anpassungsfähigkeit, wobei Pakete wie SOP und Dip seine Attraktivität in Pedal Circuit-Designs verbessern.Zu den verlockenden Spezifikationen zählen eine Spannungsverstärkung von 100 dB, eine einladende Eingangsimpedanz von 5 Megaohm und ein flexibler Stromversorgungsbereich von ± 4 V bis 18 V.Diese Eigenschaften, kombiniert mit Erschwinglichkeit, machen es in den Augen derjenigen, die wissen, größtenteils attraktiv.
Mit einem Standard-8-poligen Setup lockert der JRC4558 anmutig in komplexe Schaltungen ein.Pin 8 ist für den positiven Stromversorgungseingang festgelegt.Pin 4 richtet sich an den negativen Leistungseingang.Die Ausgangsstifte 1 und 7 werden zwischen den beiden operativen Verstärkern geteilt.Invertierende Inputs werden den Stiften 2 und 6 zugeordnet. Nicht invertierende Eingaben finden ihr Zuhause auf den Stiften 3 und 5. Mit interner Kompensation und bemerkenswerter Inputimpedanz befähigt. Jeder operative Verstärker sichert eine lobenswerte Leistung in unterschiedlichen Stromversorgungssituationen.
Der JRC4558 steigt vom Archetyp eines idealen operativen Verstärkers entfernt, doch seine maximale Spannungsverstärkung von 100 dB und eine Schwankung von 1,7 V/μs liefert treffend die für die meisten Audio- und Signalverarbeitungsaufgaben erforderliche Kopffreiheit.Sein Talent für die Erzeugung höherer Ausgangsspannungen über Eingangseingangsdaten für Anwendungen, die Verstärker, Komparatoren und Integratoren überspannen.Friedrich in seinem Betrieb mit einer singulären +5 -V -Netzteil legt vorsichtig die Notwendigkeit eines im Gegenstücks von -5 V vorliegenden Gegenstücks bei und spiegelt moderne Tendenzen für optimiertes, energieeffizientes Design wider.

|
Pin -Nr. |
Pin -Name |
PIN Beschreibung |
|
1 |
Out (a) |
Der Ausgangsstift von Op-Amp a |
|
2 |
Inverting Input (a) |
Der invertierende Eingangsstift des Op-Am-A-Ampels a |
|
3 |
Nicht invertierende Eingabe (a) |
Der nicht invertierende Eingangsstift von Op-Amp a |
|
4 |
Power (-Vs) |
Erd- oder Negativversorgungsterminal |
|
5 |
Referenz |
Der nicht invertierende Eingangsstift von Op-Amp B B |
|
6 |
Ausgabe |
Der invertierende Eingangsstift des Op-Am-B-B |
|
7 |
Power (+vs) |
Der Ausgangsstift von Op-Amp B B |
|
8 |
+Vs |
Positives Versorgungsterminal |
|
Besonderheit |
Spezifikation/Detail |
|
Spannungsversorgungsbereich |
± 5 V bis ± 15 V |
|
Bandbreite |
3MHz |
|
Anzahl der operativen Verstärker |
Zwei (zwei operative Verstärker in einem einzigen Paket) |
|
Integrierte Schaltungsform |
8-polige IC |
|
Betriebstemperaturbereich |
0 ° C bis 70 ° C. |
|
Schwindelrate |
1,7 V/µs |
|
Signalspannungsverstärkung |
Bis zu 100 dB |
|
Verfügbare Pakete |
8-polige SOP- und DIP-Pakete |
|
Frequenzkompensation |
Nicht erforderlich |
|
Problemen |
Keiner |
|
Aktueller Verbrauch |
Niedrig |
|
Stromversorgungskompatibilität |
Unterstützt Einzel- und Dual -Netzteil -Setups |
|
Differentialspannungsbereich |
Breite Reichweite mit großer gemeinsamer Modusunterkünfte |
|
Parameterverfolgung |
Über bestimmte Temperaturbereiche hinweg |
|
Phasen- und Gewinnanpassung |
Zwischen Verstärkern sichergestellt |
|
Eingabetransistoren |
Niedrig |
|
Kosten |
Erheblich kostengünstig |
|
Zielanwendungen
|
Tragbare und batteriebetriebene Geräte |
|
Pinkompatibilität |
Branchenstandard;kompatibel mit LM358 und MC1458 |
|
Zuverlässigkeit |
In kommerziellen Geräten und Geräten bewiesen |
•LM74
Der JRC4558-OP-AMP zeigt seine Flexibilität in einer Reihe von Umgebungen und passt sich effizient in Automobilsystemen an, um die Signalverstärkung zu verbessern.Seine zuverlässige Leistung bleibt auch unter den herausfordernden Bedingungen des Fahrzeugbetriebs bestehen und gewährleistet eine nahtlose Reise.In bodenbezogenen Systemen zeichnet sich der Op-Ampere durch Stabilität und Konsistenz aus, hauptsächlich wenn die Präzision zwischen verschiedenen Komponenten gesucht wird.Sie können mit den Unterscheidungen ähnlicher Operationsverstärker vertraut sein und erkennen, dass das Erreichen einer solchen Zuverlässigkeit häufig sorgfältig die Auswahl von Komponenten ausgewählt wird, die für bestimmte operative Einstellungen geeignet sind.
Die Integration des JRC4558 in tragbare Geräte bietet den Vorteil eines geringen Stromverbrauchs, eine Funktion, die die Akkulaufzeit verlängert und die Verbraucherwünsche für Bequemlichkeit und Ausdauer erweckt.Es ist ein robuster Umgang mit Signalaufgaben, während die Energieeffizienz bei der Aufrechterhaltung der tragbaren Technologie eine Wertschätzung ermöglicht.Geräte wie digitale Signalprozessoren nutzen die überlegenen Integrationsfunktionen des Op-Amps und verbinden die Funktionalität nahtlos mit Innovation.
Der JRC4558 findet seine Nische in Stichproben- und Halteschaltungen, wobei Analog-Digital-Konvertierungsprozesse entscheidend sind, die die moderne Kommunikation unterstützen.Das außergewöhnliche Design dieses Operations-Amps erleichtert Präzision und minimale Signalverzerrung sowie Aspekte, die Sie zu schätzen wissen, wenn Sie nach Genauigkeit der Signalverarbeitungsarbeiten streben.Dies stellt sicher, dass die Lebensader der digitalen Kommunikation ungestört bleibt.
Innerhalb von Intrusionalarmen zeichnet sich der JRC4558 für seine Sensibilität und Reaktion auf Umweltveränderungen aus.Sie können Komponenten bewerten, die einen minimalen Unterhalt sorgen und ihre Wachsamkeit gegen den unbefugten Zugang aufrechterhalten.Die Breadboard-freundliche Natur des Stromkreises fördert eine einfache Prototyping und Optimierung und unterstützt Sie bei Ihrer Suche nach zuverlässigen Lösungen.
In der Welt der Audio-Mixer und -rekorder wird die Nachfrage nach High-Fidelity-Sound von der JRC4558 erfüllt, die eine unschätzbare Rolle bei der Bereicherung der auditorischen Erfahrung spielt.Sie können oft die Rolle des Operationsverstärkers bei der Schallverstärkung betonen und schwache Audiosignale in artikulierte Ausgaben verwandeln.Seine Relevanz erstreckt sich für DVD -Spieler und betont seinen Einfluss auf die Unterhaltungstechnologie, indem sie ein fesselndes Hörerlebnis bietet.
Über diese spezifischen Verwendungen hinaus gilt der JRC4558 seine Rolle bei der Herstellung von Funktionen, Komparatoren und Instrumentenschaltungen und veranschaulicht deren Anpassungsfähigkeit.Langzeittimer und Multivibratoren nutzen auch die Stabilität und Genauigkeit des Operationsverstärkers.Die Fähigkeit des JRC4558, umfassende Lösungen für verschiedene Schaltungskonstruktionen anzubieten, finden Sie in der Fähigkeit des JRC4558 erfüllt und ermöglichen es optimierte Ansätze für komplexe integrierte Systeme.
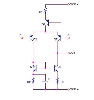
In der Anfangsphase der Eingangskonfiguration arbeitet ein Differentialverstärker mit Long-Sailed-Paar (Long Tailed Paired) zusammen mit einem aktuellen Spiegel zusammen, ein Setup, das weit verbreitet ist, um die Treue von Eingabemignalen zu erhalten und zu verbessern.Diese Baugruppe integriert Komponenten wie Q1, Q2, Q3, Q4, Q5, R1, R2, R3 und C1, um eine ausgewogene Signalverarbeitung zu fördern und eine Präzisionsgrundlage in der elektronischen Welt zu schaffen, bei der Schwankungen und Störungen die Dolmetschen der Daten wolken können.

Die Essenz des LTP -Differentialverstärkers liegt in seiner Konfiguration mit perfekt übereinstimmenden Transistoren Q1 und Q2.Diese Synchronizität ist aktiv bei der Minimierung von Rauschen im gemeinsamen Modus, das häufig hochpräzise elektronische Systeme verfolgt und die Signalklarheit verringert.Indem der Verstärker diese Transistoren identisch halten, reduziert der Verstärker nicht nur das Geräusch, sondern erhöht auch die Bandbreite, was in einer erhöhten Leistung gipfelt, die Ihre Absicht widerspiegelt.
Mit den Komponenten Q3, Q4 und R1 wirkt der Stromspiegel als Schlüsselmechanismus, um dem Differentialpaar einen stetigen Strom zu liefern.Der unerschütterliche Strom trägt zur Linearität des Verstärkers bei und beeinträchtigt die betriebliche Zuverlässigkeit in verschiedenen Lastszenarien stark.Die Architektur des Spiegels beeinflusst die Einrichtung eines zuverlässigen Verzerrungspunkts für die LTP erheblich, wodurch die Gewinnstabilität gestärkt und die konsequente Effizienz des Verstärkers sichergestellt wird.
Der Kondensator C1 wird geschickt in dieses System eingebaut und harmoniert mit resistiven Elementen R2 und R3, um den Frequenzgang assept zu behandeln.Durch die Auswahl der Werte dieser Komponenten werden die schädlichen Auswirkungen parasitärer Kapazitäten gemindert, was die Oszillationen einschränkt, die den Verstärker destabilisieren könnten.Dieser strategische Ansatz hilft bei der Abweichung der Signalverzerrung und stützt sich durch unterschiedliche Frequenzbereiche.
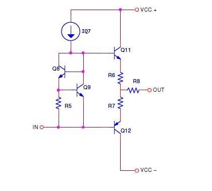
Im fortschrittlichen Design der Ausgangsstufe zeichnet sich der VBE-Multiplikator für seine bemerkenswerte Rolle bei der Anpassung des Vorspannungsstroms in der Klassen-Pus-Pull-Emitter-Follower-Verstärkerin aus.Dieses Hauptelement stellt sicher, dass der Verstärker hohe aktuelle Anforderungen entspricht, eine Aufgabe, die häufig von technischer Finesse beeinflusst wird.Sie können häufig vor Herausforderungen wie Crossover -Verzerrungen stoßen, die sich aus Temperaturänderungen oder der Komponentenvariabilität ergibt.Erfahrung zeigt, dass diese Herausforderungen erheblich lindern können, dass präzise Änderungen während der Designphase erheblich lindern können.

Ein klassisches Modell, der JRC4558, arbeitet innerhalb eines Ausgangsbereichs, der typischerweise etwa 1,5 V niedriger bleibt als die Versorgungsspannung.In Anbetracht dieses Faktors ist dynamisch für die Verbesserung der Gesamtleistung.In Verbindung tragen die Ausgangswiderstände R6, R7 und R8 bemerkenswert zur Systemintegrität bei.Diese Komponenten erleichtern nicht nur das aktuelle Gleichgewicht, sondern fördern auch die thermische Stabilität.Ihre Funktion bei der Verhinderung einer schädlichen direkten Belastung zwischen Transistoren verweist potenzielle Ineffizienzen oder Schäden.

Die unterschiedlichen Fähigkeiten des JRC4558 OP-Amps manifestieren sich durch seine Funktionen wie Verstärkung, Integration und Differenzierung.Es erweist sich als hochkompatibel mit Einzelspannungssystemen, die häufig in Transducer-Setups und DC-Amplifikationsblöcken neben anderen analogen Schaltungen erscheinen.Die Fähigkeit zur differentiellen Amplifikation sticht auf und verwandelt einen einzelnen Eingang in einen Differentialausgang.Diese Transformation wird durch akribische Schaltungskonstruktionen erreicht, die eine überlegene Linearität gewährleisten.

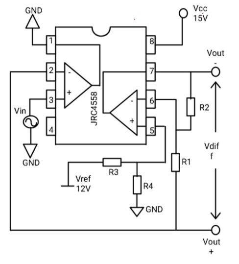
In den tatsächlichen Szenarien umfasst das Setup zwei primäre Verstärker.Ein Verstärker dient als Puffer und erzeugt Vout+.Gleichzeitig kehrt der zweite Verstärker das Eingangssignal um und erzeugt VOUT- gegen einen 12-V-Benchmark.Dies erzeugt einen Differentialausgang, VDIFF, bestimmt durch spezifische Spannungsbereiche, berechnet unter Verwendung vorab festgelegter Gleichungen.Solche Methoden gewährleisten eine präzise Kontrolle über Ausgangssignale und demonstrieren deren Nützlichkeit in der exakten Signalverarbeitung.

Der operative Verstärker JRC4558 ist ein Eckpfeiler in der Welt der Elektronik, die für seine Vielseitigkeit, Zuverlässigkeit und außergewöhnliche Leistung in verschiedenen Anwendungen gefeiert wird.Von der Audioverarbeitung bis zur Precision-Signalbehandlung liefert dieser Dual Op-Amp eine bemerkenswerte Anpassungsfähigkeit und macht es zu einer vertrauenswürdigen Wahl für Sie.Seine robusten Spezifikationen, der Betrieb mit geringem Rauschen und die Erschwinglichkeit betonen seine dauerhafte Anziehungskraft in einer Reihe innovativer Designs.Unabhängig davon, ob die Klangqualität, die Sicherstellung einer stabilen Signalverstärkung oder die Stromversorgung kreativer elektronischer Lösungen, der JRC4558 weiterhin eine aktive Komponente ist und die Lücke zwischen Einfachheit und Raffinesse in elektronischen Schaltungen überbrückt.
Bitte senden Sie eine Anfrage, wir werden sofort antworten.
Der JRC4558 dient hauptsächlich als operativer Verstärker (OP-AMP), der bei Handhabungsaufgaben wie Signalverstärkung und Differenzierung geschickt ist.Es funktioniert sowohl in mathematischen als auch in Vergleicherschaltungsanwendungen gut und bietet eine vielseitige Lösung in verschiedenen Designs.Seine Anpassungsfähigkeit ist in der Schaltungsentwicklung zu sehen, bei der eine nahtlose Leistung geschätzt wird.
Der Op-Ampere verfügt über niedrige Geräuschpegel, minimale Verzerrungen und eine breite Bandbreite, wodurch es für eine hochwertige Audiosignalverstärkung geeignet ist.Wenn Sie in Audiokonfigurationen aufgenommen werden, können Sie häufig eine Verbesserung der Klarheit und Präzision feststellen.Sie können die Fähigkeit bewerten, die dynamischen Unterscheidungen von Musiksignalen reibungslos zu bewältigen.
Der TL072 ist für schnelle Reaktionszeiten und höhere Spannungskompetenz bekannt und überschreitet den JRC4558 in Bezug auf Geschwindigkeit und Spannung.Dieser Vorteil ist in Situationen ausgewiesen, in denen eine schnelle Signalverarbeitung und die Fähigkeit, höhere Spannungen zu verwalten, in denen sorgfältige Präzision eine überlegene Leistung gewährleistet.
Der JRC4558 über einen Bereich von ± 5 V bis ± 15 V und eine erhebliche Bandbreite von 3 MHz bietet.Seine adaptive Natur zeigt sich in verschiedenen Spannungseinstellungen, um eine zuverlässige Leistung unabhängig von den Schwankungen der Stromversorgung zu gewährleisten.Dies macht es zu einer vielseitigen Option für Designs mit sich ändernden Spannungsanforderungen.
Der RC4559 dient häufig als direkter Ersatz, wobei die operative Konsistenz beibehält und ähnliche Spezifikationen anbietet.Es erweist sich als zuverlässige Wahl, wenn der JRC4558 nicht verfügbar oder ungeeignet ist, um sicherzustellen, dass die gewünschten Ergebnisse in der Schaltungsleistung realisiert werden.
Mit einer Eingangsimpedanz von 5 Megaohms, einer Spannungsverstärkung von 100 dB und einer PLEW -Rate von 1,7 V/µs veranschaulicht die JRC4558 -Beispiele robuste und stetige Verstärkungsfähigkeiten.Diese technischen Funktionen sind maßgeblich zur Aufrechterhaltung der Hochtreue bei der Aufrechterhaltung von Audioanwendungen, bei denen die Fähigkeit, schnelle Inputänderungen zu verwalten, für die Erhaltung der Klangqualität gefährlich ist.
auf 2024/11/26
auf 2024/11/25
auf 8000/04/18 147770
auf 2000/04/18 112006
auf 1600/04/18 111351
auf 0400/04/18 83768
auf 1970/01/1 79565
auf 1970/01/1 66960
auf 1970/01/1 63098
auf 1970/01/1 63040
auf 1970/01/1 54096
auf 1970/01/1 52184