
Der LMD18200T ist so konzipiert, dass Bewegungssteuerung unkompliziert und effektiv werden.Dieser 3A H-Bridge-Treiber kombiniert verschiedene Schaltungsarten in einer Struktur und ermöglicht es ihm, stabile, zuverlässige Ergebnisse über einen Bereich von Anwendungen hinweg zu liefern.Es kann sowohl DC- als auch Stepper -Motoren antreiben und für viele Setups vielseitig vielseitig sind.Mit einer Spitzenstromfähigkeit von bis zu 6A erledigt der LMD18200T die anspruchsvollen Aufgaben mit Leichtigkeit.Ein einzigartiges Merkmal dieses Modells ist die Stromerfassung mit niedrigem Verlust, mit der der Ausgangsstrom effizient verwaltet wird.Durch die Einbeziehung der Bipolar- und CMOS-Steuerung sowie DMOS-Leistungsgeräte bietet diese H-Brücke ein kompaktes und optimiertes Design, das weiterhin alle wesentlichen Motor-Fahrfunktionen abdeckt, ohne zusätzliche Komponenten zu benötigen.Ob in Robotik, Druckern oder automatisierten Maschinen, das LMD18200T wurde entwickelt, um die Bewegungssteuerungsanwendungen zu vereinfachen.

• Bootstrap 1 Eingabe
Dieser Stift soll einen Bootstrap-Kondensator für die erste Hälfte der H-Brücke verbinden.Typischerweise wird ein 10 -NF -Kondensator zwischen diesem Stift und Pin 2 (Ausgang 1) empfohlen.Diese Verbindung hilft bei der Aufrechterhaltung der Stabilität der Schaltung und unterstützt den effektiven Stromfluss.
• Ausgabe 1
Als Ausgang für die erste Hälfte der H-Brücke übernimmt dieser Stift die an den Motor gerichtete Leistung.Es arbeitet mit Ausgang 2 (Pin 10) zusammen, um die Bewegung des Motors zu steuern und seine Geschwindigkeit anhand der Eingangsbefehle anzupassen.
• Richtungseingabe
Dieser Pin lenkt die Drehung des Motors durch Steuern des Stromflusses zwischen Ausgang 1 und Ausgang 2. Die Einstellung des Logikpegels auf diesem Stift ändert die Drehrichtung und ermöglicht eine präzise Steuerung über Motorbewegungen und Reaktionsfähigkeit.
• Bremseingang
Mit der Bremseingabe können Sie den Motor sofort anhalten, indem Sie seine Klemmen kurzschließen.Um das Bremsen zu aktivieren, setzen Sie diesen Pin auf einen hohen Logikpegel und stellen Sie sicher, dass der PWM -Eingang (Pin 5) ebenfalls hoch ist.Wenn Sie alle Ausgangstransistoren ausschalten möchten, stellen Sie sowohl die Bremse als auch die PWM auf bestimmte Logikpegel ein.Dieses Design verhindern zufällige Bewegungen, wenn der Motor still bleiben muss.
• PWM -Eingabe
Dieser Stift wird verwendet, um die Geschwindigkeit des Motors durch die Pulsbreitenmodulation (PWM) zu steuern.Durch Einstellen des Signalformats und Koordinierens mit dem Richtungseingang (Pin 3) können Sie die Geschwindigkeit des Motors reibungslos regulieren, wodurch präzise Einstellungen für verschiedene Anwendungen ermöglicht werden.
• gegen Stromversorgung
Dies ist der Hauptpin der Hauptstromversorgung, die die erforderliche Spannung für den Betrieb des LMD18200T bietet.Es unterstützt den Gesamtenergiebedarf der Schaltung und hält den Motor und die Steuerungsfunktionen auf.
• Bodenanschluss
Dieser Bodenstift dient als Rückweg für den Strom und vervollständigt die Schaltung.Es ist auch intern mit der Registerkarte Montage verbunden, um den Stromkreis zu stabilisieren und das Geräusch zu reduzieren.
• aktueller Sinnesausgabe
Dieser Stift gibt ein Strom -Erfassungssignal aus und bietet eine Möglichkeit, den durch den Motor fließenden Strom zu überwachen.Durch die Verfolgung dieser Ausgabe können Sie die Leistung des Motors messen und sicherstellen, dass sie in sicheren Betriebsniveaus bleibt.
• Thermalflaggeausgang
Der Thermisflag -Ausgangsausgang signalisiert, wenn die Chip -Temperatur einen hohen Schwellenwert erreicht, normalerweise etwa 145 ° C.Mit dieser Warnung können Sie vorbeugende Maßnahmen ergreifen, um die Überhitzung zu verwalten und die Schaltung zu schützen.
• Ausgabe 2
Dies ist die Ausgabe für die zweite Hälfte der H-Brücke.Es funktioniert synchron mit Ausgang 1, um den Motor zu steuern und seine Bewegung anhand der Eingangsbefehle anzupassen.Es spielt eine zentrale Rolle bei der Bereitstellung einer ausgewogenen Kontrolle für beide Richtungen der Motorrotation.
• Bootstrap 2 Eingabe
Ähnlich wie bei Bootstrap 1 wird dieser Stift für die zweite Hälfte der H-Brücke mit einem Bootstrap-Kondensator verbunden.Die Verwendung des empfohlenen Kondensators trägt dazu bei, einen stetigen Strom aufrechtzuerhalten und die Leistung dieses Teils der Schaltung zu verbessern.



Der LMD18200T ist ideal, um sowohl DC- als auch Stepper -Motoren auszuführen.Sein H-Brücken-Design, kombiniert mit Funktionen wie der Stromerfassung und der Richtungssteuerung, ermöglicht es eine glatte, kontrollierte Leistung.Dieses Setup funktioniert gut in Einstellungen, in denen Sie einen zuverlässigen Motorbetrieb mit minimalen Anpassungen benötigen.
In Servomechanismen hilft dieser Treiber, sowohl Position als auch Geschwindigkeit zu verwalten und die Motoren auf Eingabeänderungen anzusprechen.Die genaue Steuerung und Geschwindigkeit des LMD18200T -Steuerelements und der Geschwindigkeit macht es zu einer starken Wahl für Anwendungen, die eine genaue Positionierung erfordern, wie in automatisierten Maschinen.
Für Industrie -Roboter bietet der LMD18200T die Kontrolle und Stabilität für sich wiederholte, genaue Bewegungen.Seine Fähigkeit, hohe Spitzenströme zu bewältigen und die Richtungen reibungslos zu schalten, passt reibungslos zu den Anforderungen von Robotersystemen, die präzise, automatisierte Aufgaben ausführen.
In CNC -Maschinen ist die Genauigkeit von entscheidender Bedeutung, und der feine Steuerelement und die Richtung des LMD18200T über die Motordrehzahl und die Richtung unterstützen diesen Bedarf.Die stabile Ausgabe und die Fähigkeit, höhere Ströme zu verarbeiten, machen es zu einer geeigneten Option für diese Maschinen, die häufig kontinuierlich laufen und eine konsistente Leistung erfordern.
Dieser Treiber ist nützlich für Geräte wie Drucker und Plotter, bei denen er die Bewegung von Teilen mit Sorgfalt leitet.Die Kontrollfunktionen des LMD18200T ermöglichen einen reibungslosen und genauen Betrieb, um die Qualität und Zuverlässigkeit zu gewährleisten, die in diesen Druckanwendungen erforderlich ist.

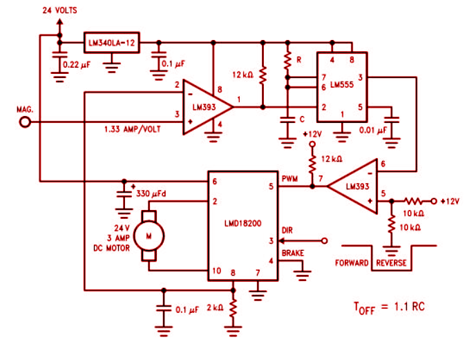
In typischen Anwendungen arbeitet der LMD18200T, um den Motor Strom stabil zu halten, wenn er einen festgelegten Niveau übertrifft.Dies wird erreicht, indem die motorischen Klemmen vorübergehend auf Nullspannung angewendet wird, sodass der Strom um ein gezielter Durchschnittsniveau eingestellt werden kann.In diesem Design läuft der Motor nicht nur reibungslos, sondern hilft auch, eine Überhitzung oder übermäßige Verschleiß zu verhindern.Ein verbundener LM555-Timer verarbeitet die Dauer der Off-Perioden mit einem einfachen Widerstand und Kondensatorpaarung, um dieses Timing zu regulieren.Die Schaltung läuft im Vorzeichen/Größenmodus, einer Methode, die eine präzise Steuerung über Motordrehzahl und -richtung gewährleistet.Mit diesem Setup kann der LMD18200T die Leistung und die motorische Leistung effektiv ausgleichen, was es zu einer zuverlässigen Wahl für verschiedene motorische Steueranforderungen macht.



Technische Spezifikationen, Attribute, Parameter und vergleichbare Teile für die Texas Instruments LMD18200T
| Typ | Parameter |
| Lebenszyklusstatus | NRND (zuletzt aktualisiert: vor 4 Tagen) |
| Montieren | Durch Loch |
| Montagetyp | Durch Loch |
| Paket / Fall | To-220-11 (gebildete Leads) |
| Anzahl der Stifte | 11 |
| Betriebstemperatur | -40 ° C ~ 150 ° C TJ |
| Verpackung | Rohr |
| JESD-609 Code | E0 |
| Teilstatus | Nicht für neue Designs |
| Feuchtigkeitsempfindlichkeit (MSL) | 1 (unbegrenzt) |
| Anzahl der Terminen | 11 |
| ECCN -Code | Ear99 |
| Terminal Finish | Zinn/Blei (SN/PB) |
| Anwendungen | Allgemeiner Zweck |
| Spannung - Versorgung | 12 V ~ 55 V |
| Endposition | Zickzack |
| Versorgungsspannung | 42V |
| Basisteilnummer | LMD18200 |
| Funktion | |
| Ausgangsspannung | 55 V |
| Maximaler Ausgangsstrom | 3a |
| Anzahl der Kanäle | 2 |
| Schnittstelle | Parallel |
| Betriebsangebot Strom | 13 mA |
| Ausgabekonfiguration | Niedrige Seite (2) |
| Leistungsdissipation | 3W |
| Maximalausgangsspannung | 55 V |
| Eingabefunktionen | Standard |
| Spannung - Last | 12 V ~ 55 V |
| Ausgangspeakstromlimit-NOM | 6a |
| Eingebaute Schutz | Vorübergehend;Thermal;Unter Spannung |
| Ausgangsstromflussrichtung | Quellsenke |
| Motortyp - AC, DC | Gebürstet DC |
| Motortyp - Stepper | Bipolar |
| SVHC erreichen | Kein SVHC |
| Strahlenhärtung | NEIN |
| ROHS -Status | Nicht-ROHS-konform |
| Frei führen | Enthält Blei |
| Teilenummer | LMD18200T | LMD18201T |
| Hersteller | Texas Instrumente | Texas Instrumente |
| Paket / Fall | To-220-11 (gebildete Leads) | To-220-11 (gebildete Leads) |
| Anzahl der Stifte | 11 | 11 |
| Maximalausgangsspannung | 55 v | - - |
| Ausgangsspannung | 55 v | 55 v |
| Versorgungsspannung | 42 v | 42 v |
| Strahlenhärtung | NEIN | NEIN |
| Feuchtigkeitsempfindlichkeit (MSL) | 1 (unbegrenzt) | 1 (unbegrenzt) |
| Anzahl der Terminen | 11 | 11 |
| View vergleichen | LMD18200T VS LMD18201T |
Der LMD18200T ist ein 3A-H-Bridge-Treiber, der speziell für Bewegungssteuerungsaufgaben entwickelt wurde.Es wird üblicherweise verwendet, um DC- und Stepper -Motoren zu fahren, sodass es für verschiedene Anwendungen geeignet ist, die eine präzise Steuerung über Motorbewegungen und Geschwindigkeit erfordern.Sein Design kombiniert Kontroll- und Leistungskomponenten, wodurch es vielseitig und effektiv für den Umgang mit den Anforderungen motorischer Systeme ist.
Bitte senden Sie eine Anfrage, wir werden sofort antworten.
auf 2024/10/29
auf 2024/10/29
auf 8000/04/18 147778
auf 2000/04/18 112029
auf 1600/04/18 111351
auf 0400/04/18 83786
auf 1970/01/1 79582
auf 1970/01/1 66972
auf 1970/01/1 63107
auf 1970/01/1 63041
auf 1970/01/1 54097
auf 1970/01/1 52193