
Der Pic16f876 Der Mikrocontroller bringt eine leistungsstarke Mischung aus Leistung und Benutzerfreundlichkeit mit sich und macht es für viele Anwendungen zu einer praktischen Wahl.Dieser 8-Bit-CMOS-Flash-basierte Mikrocontroller mit Microchip-PIC®-Architektur passt zu einer Reihe von Geräten in sein 28-poligen Paket und ist mit früheren PIC-Modellen wie dem PIC16C5X, PIC12CXXX und PIC16C7X kompatibel.Die Architektur ermöglicht eine schnelle Ausführung von 200-Nanosekunden-Anweisungen, die sowohl Geschwindigkeit als auch Effizienz unterstützen.
Mit seinen 256 Bytes EEPROM-Datengedächtnis, eingebauten Selbstprogrammierung und Debugging in der Kreislauf sticht dieser Mikrocontroller für seine Anpassungsfähigkeit über eine Vielzahl von Aufgaben hinweg.Es enthält fünf Kanäle mit 10-Bit-Analog-Digital-Konvertierung (ADC), die für analoge Anwendungen nützlich sind, und ist mit zwei zusätzlichen Timern, Erfassungs-/Vergleichs-/PWM-Funktionen und mehreren Kommunikationsports ausgestattet.Die Ports können entweder als SPI (Drei-Draht-serielle periphere Periphere Grenzfläche) oder als Zwei-Draht-Inter-Integrated Circuit (I2C) sowie einen universellen asynchronen Empfänger-Sender (USAT) für flexible Datenübertragung konfiguriert werden.Zusammen verbessern diese Funktionen ihre Eignung in Bereichen wie Automobil-, Industrie-, Geräte- und Unterhaltungselektronik.




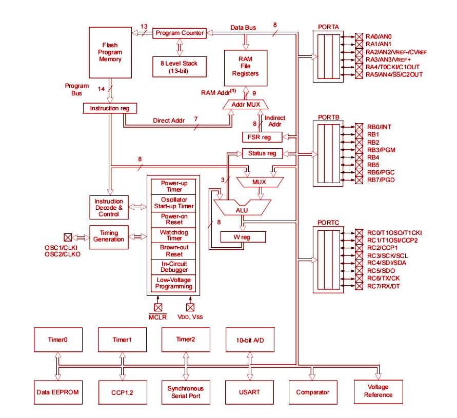
Die RISC -CPU -Architektur dieses Mikrocontrollers vereinfacht das Lernen mit nur 35 Anweisungen zu meistern.Alle Anweisungen sind Einzelzyklus, mit Ausnahme von Programmzweigen, die zwei Zyklen einnehmen.Es wird mit Geschwindigkeiten von bis zu 20 MHz betrieben und erledigt die anspruchsvollen Aufgaben und hält gleichzeitig die Effizienz.Die Speicherstruktur umfasst bis zu 8K x 14 Wörter des Flash -Programmspeichers, 368 x 8 Bytes RAM und 256 x 8 Bytes EEPROM, die sowohl für Programme als auch für Daten ausreichend Speicherplatz bieten.
Mit drei eingebauten Timern und einer Reihe anderer Funktionen ist dieser Mikrocontroller gut vorbereitet, um verschiedene Aufgaben zu verwalten.Timer0 ist ein 8-Bit-Timer/Zähler mit einem 8-Bit-Prescaler.Timer1 ist ein 16-Bit-Timer/eine Zähler mit Prescaler und kann während des Schlafmodus über einen externen Kristall erhöhen.Timer2 ist ein weiterer 8-Bit-Timer mit einem 8-Bit-Periodenregister, einem Prescaler und Postscaler.Das Gerät umfasst auch zwei Module für Erfassung, Vergleich und PWM (Pulsbreite Modulation) sowie synchrone und asynchrone Kommunikationsschnittstellen wie SPI, I2C und USAart.
Der PIC16F876 enthält einen 10-Bit-Analog-Digital-Wandler mit bis zu 8 Kanälen, mit dem verschiedene analoge Eingänge für präzise Messungen verarbeitet werden können.Darüber hinaus verfügt es über zwei analoge Komparatoren mit programmierbaren On-Chip-Spannungsreferenzoptionen und flexiblen Eingangsmultiplexen, wodurch es für analoge Anwendungen vielseitig vielseitig ist, die eine konsistente Leistung erfordern.
Dieser Mikrocontroller ist für Flexibilität und Zuverlässigkeit ausgelegt und verfügt über beeindruckende 100.000 ERASE-/Schreibzyklen für den erweiterten Flash -Speicher und 1.000.000 ERASE/Schreibzyklen für die Daten -EEPROM.Daten -EEPROM werden entwickelt, um Daten für über 40 Jahre lang beizubehalten, um die Datenstabilität im Laufe der Zeit zu gewährleisten.Es unterstützt die serielle Programmierung (ICSP) in den Erschimpfe über zwei Stifte und ermöglicht einfache Updates und Modifikationen.Watchdog-Timer (WDT) und der Power-Spar-Schlafmodus tragen zu seiner Zuverlässigkeit zusammen mit dem Code-Schutz für zusätzliche Sicherheit bei.
Der PIC16F876 wurde mit CMOS-Technologie mit geringer Leistung erstellt und arbeitet effizient über einen Spannungsbereich von 2,0 V bis 5,5 V, wodurch es für verschiedene Stromeinrichtungen geeignet ist.Das voll statische Design ermöglicht es ihm, Anwendungen mit geringer Leistung zu bewältigen und gleichzeitig sowohl kommerzielle als auch industrielle Temperaturbereiche anzubieten und ihm in verschiedenen Umgebungen Vielseitigkeit zu verleihen.
Technische Spezifikationen, Attribute, Parameter und vergleichbare Teile für den Microchip-Technologie PIC16F876A-I/SS-Mikrocontroller.
| Typ | Parameter |
| Fabrikvorlaufzeit | 8 Wochen |
| Montieren | Oberflächenhalterung |
| Montagetyp | Oberflächenhalterung |
| Paket / Fall | 28-SSOP (0,209, 5,30 mm Breite) |
| Anzahl der Stifte | 28 |
| Datenkonverter | A/D 5x10b |
| Anzahl der I/Os | 22 |
| Wachhund -Timer | Ja |
| Betriebstemperatur | -40 ° C ~ 85 ° C ta |
| Verpackung | Rohr |
| Serie | Pic® 16f |
| Veröffentlicht | 1997 |
| JESD-609 Code | E3 |
| Pbfree Code | Ja |
| Teilstatus | Aktiv |
| Feuchtigkeitsempfindlichkeit (MSL) | 1 (unbegrenzt) |
| Anzahl der Terminen | 28 |
| ECCN -Code | Ear99 |
| Terminal Finish | Matte Dose (sn) |
| Zusätzliche Funktion | Arbeitet bei 4 V Mindestversorgung |
| Endposition | Dual |
| Terminalform | Möwenflügel |
| Peak -Reflow -Temperatur (° C) | 260 |
| Versorgungsspannung | 5v |
| Frequenz | 20MHz |
| Zeit@Peak Reflow Temperatur-Max (s) | 40 |
| Basisteilnummer | Pic16f876a |
| Stiftanzahl | 28 |
| Netzteile | 5v |
| Schnittstelle | I2C, SPI, SSP, UART, USAart |
| Speichergröße | 14 kb |
| Oszillatortyp | Extern |
| Nominalversorgungsstrom | 1,6 mA |
| RAM -Größe | 368 x 8 |
| Spannung - Versorgung (VCC/VDD) | 4v ~ 5,5 V |
| UPS/UCS/periphere ICS -Typ | Mikrocontroller, RISC |
| Anzahl der Bits | 8 |
| Kernprozessor | Bild |
| Peripheriegeräte | |
| Programmspeichertyp | BLITZ |
| Kerngröße | 8-Bit |
| Programmspeichergröße | 14 kb (8k x 14) |
| Konnektivität | I2c, spi, uart/usart |
| Bitgröße | 8 |
| Zugriffszeit | 20 μs |
| Hat ADC | Ja |
| DMA -Kanäle | NEIN |
| Datenbusbreite | 8b |
| Anzahl der Timer/Zähler | 3 |
| Adresse Busbreite | 8b |
| Dichte | 112 kb |
| EEPROM -Größe | 256 x 8 |
| CPU -Familie | Bild |
| Anzahl der ADC -Kanäle | 5 |
| Anzahl der PWM -Kanäle | 2 |
| Anzahl der I2C -Kanäle | 1 |
| Höhe | 1,83 mm |
| Länge | 10.34 mm |
| Breite | 5,38 mm |
| SVHC erreichen | Kein SVHC |
| Strahlenhärtung | NEIN |
| ROHS -Status | ROHS3 -konform |
| Frei führen | Frei führen |
| Teilenummer | Pic16f876a-i/ss | Pic16f767-i/ss | Pic16f73-i/ss | Pic16f76-i/ss |
| Hersteller | Mikrochip -Technologie | Mikrochip -Technologie | Mikrochip -Technologie | Mikrochip -Technologie |
| Paket / Fall | 28-SSOP (0,209, 5,30 mm Breite) | 28-SSOP (0,209, 5,30 mm Breite) | 28-SSOP (0,209, 5,30 mm Breite) | 28-SSOP (0,209, 5,30 mm Breite) |
| Anzahl der Stifte | 28 | 28 | 28 | 28 |
| Datenbusbreite | 8 b | 8 b | 8 b | 8 b |
| Anzahl von i/o | 22 | 25 | 22 | 22 |
| Schnittstelle | I2C, SPI, SSP, UART, USAart | I2c, spi, uart, usart | I2C, SPI, SSP, UART, USAart | I2C, SPI, SSP, UART, USAart |
| Speichergröße | 14 kb | 14 kb | 14 kb | 7 kb |
| Versorgungsspannung | 5 v | 5 v | 5 v | 5 v |
| Peripheriegeräte | Brown-Out Detect/Reset, ... | Brown-Out Detect/Reset, ... | Brown-Out Detect/Reset, ... | Brown-Out Detect/Reset, ... |


| Teilenummer | Beschreibung | Hersteller |
| Pic16f876t-04i/so | Mikrocontroller und Prozessoren 8-Bit, Flash, 4 MHz, RISC-Mikrocontroller, PDSO28, 0,300 Zoll, Kunststoff, MS-013, SO-28 | Microchip Technology Inc |
| PIC16F876T-04/SO | Mikrocontroller und Prozessoren 8-Bit, Flash, 4 MHz, RISC-Mikrocontroller, PDSO28, 0,300 Zoll, Kunststoff, MS-013, SO-28 | Microchip Technology Inc |
| Pic16f876-04i/pm | Mikrocontroller und Prozessoren 8-Bit, Flash, 4 MHz, RISC-Mikrocontroller, PDIP28, Kunststoff, Dip-28 | Microchip Technology Inc |
| PIC16F876T-04/PQ | Mikrocontroller und Prozessoren 8-Bit, Flash, 4 MHz, RISC-Mikrocontroller, PQFP44, 10 x 10 mm, 2 mm Höhe, Metrik, Kunststoff, QFP-44 | Microchip Technology Inc |
| Pic16f876-04/l | Mikrocontroller und Prozessoren 8-Bit, Flash, 4 MHz, RISC-Mikrocontroller, PQCC44, Plastik, LCC-44 | Microchip Technology Inc |
| Pic16f876t-04/l | Mikrocontroller und Prozessoren 8-Bit, Flash, 4 MHz, RISC-Mikrocontroller, PQCC44, Plastik, LCC-44 | Microchip Technology Inc |
| Pic16f876t-04i/pt | Mikrocontroller und Prozessoren 8-Bit, Flash, 4 MHz, RISC-Mikrocontroller, PQFP44, 10 x 10 mm, 1 mm Höhe, Kunststoff, TQFP-44 | Microchip Technology Inc |
| Pic16f876-04/pq | Mikrocontroller und Prozessoren 8-Bit, Flash, 4 MHz, RISC-Mikrocontroller, PQFP44, 10 x 10 mm, 2 mm Höhe, Metrik, Kunststoff, QFP-44 | Microchip Technology Inc |
| Pic16f876-04i-sp | Mikrocontroller und Prozessoren 8-Bit, Blitz, 4 MHz, RISC-Mikrocontroller, PDIP28, 0,300 Zoll, dünn, Kunststoff, MO-095, DIP-28 | Microchip Technology Inc |
| Pic16f876-04i/so | Mikrocontroller und Prozessoren 8-Bit, Flash, 4 MHz, RISC-Mikrocontroller, PDSO28, 0,300 Zoll, Kunststoff, MS-013, SO-28 | Microchip Technology Inc |
In Automobilsystemen wird der PIC16F876 häufig zur Steuerung von Sensoren, Verwaltung von Signalen und Verarbeitung von Daten aus verschiedenen Komponenten verwendet.Die Funktionen für analog-digitale Umwandlung und -modulation im Pulsbreiten machen es nützlich bei der Überwachung der Motorparameter und der Steuerung von Aktuatoren und bieten eine zuverlässige Leistung für Fahrzeugfunktionen.
Die robusten Funktionen des PIC16F876, einschließlich mehrerer Timer, Kommunikationsschnittstellen und analogen Funktionen, eignen sich gut für industrielle Automatisierungsaufgaben.Es kann Maschinen steuern, Sensoreingänge verarbeiten und präzise Zeit- und Datenhandhabung in Herstellungsprozessen ermöglichen, wodurch die Konsistenz und Genauigkeit des Industriebetriebs aufrechterhalten wird.
Die Vielseitigkeit dieses Mikrocontrollers macht es ideal für moderne Geräte, wo sie eine Vielzahl von Funktionen übernehmen kann, von motorischer Steuerung in Waschmaschinen bis hin zu Sensormanagement bei intelligenten Thermostaten.Der leistungssparende Schlafmodus und der breite Betriebsspannungsbereich sind in Geräteanwendungen, in denen die Energieeffizienz bewertet wird, besonders vorteilhaft.
In Consumer Electronics verwaltet der PIC16F876 Aufgaben, die Benutzeroberflächen, Datenbearbeitung und Steuerungsfunktionen umfassen.Die analogen und digitalen Funktionen ermöglichen es, mit Sensoren zu arbeiten, Daten aus Eingängen wie Schaltflächen oder Zifferblättern zu verwalten und Ausgaben zu steuern, wodurch sie für Produkte wie Heimautomation, Fernbedienungen und interaktive Elektronik geeignet sind.

Microchip Technology, Inc. entwirft und liefert eingebettete Kontrolllösungen, mit denen zuverlässige, verbundene und sichere Geräte erstellt werden.Mit den Produkten und Entwicklungstools des Unternehmens können Ingenieure hochoptimierte Designs erstellen, die Kosten, Leistung und Zeit für den Markt ausgleichen.Microchip hat seinen Hauptsitz in Chandler, Arizona und dient einer Vielzahl von Branchen, darunter Automobil-, Industrie-, Verbraucherelektronik-, Luft- und Raumfahrt, Verteidigung und Kommunikation.
Über 120.000 Kunden verlassen sich auf Microchip für Qualität und Konsistenz, die sich in den Lieferstandards und der Produktzuverlässigkeit widerspiegeln.Das Unternehmen priorisiert den technischen Support und bietet Ressourcen, mit denen Kunden Mikrochip -Komponenten effektiv in ihre Designs integrieren können.Dieser Fokus auf die Kundenunterstützung, gepaart mit einer breiten Auswahl eingebetteter Lösungen, verstärkt die Rolle von Microchip als führende Auswahl auf dem Markt.
Der Oszillator kann aufgrund des Kristalls selbst oder der Leiterplattenverbindungen möglicherweise nicht vibrieren.Verschiedene Arten von Oszillatoren wie Keramik- und Metallkristalloszillatoren verbinden sich unterschiedlich.Stellen Sie sicher, dass die Verbindungen mit der Art des Kristalloszillators übereinstimmen, den Sie verwenden.Durch die Doppelüberprüfung des Layerplatine-Layouts können auch alle Verbindungsprobleme identifiziert werden.
Im Programmspeicher können nur Konstanten gespeichert werden, sodass auf Daten nur mit einer Nachschlagetabelle zugegriffen werden können.Diese Array-Daten, die einmal im Programmregister zusammen mit dem Programm gespeichert sind, wird schreibgeschützt und kann nicht vom Programm selbst geändert werden.Wenn Sie die Daten ändern müssen, werden Sie einen externen Flash -Speicherchip hinzufügen, der als erweiterbarer Datenspeicher fungiert, auf den der PIC16F876 nach Bedarf zugreifen und ändern kann.
Ja, der RB-Anschluss auf dem PIC16F876 verfügt über einen eingebauten Klimmzüge, aber er funktioniert nur, wenn der Anschluss als Eingabe eingestellt wird.Bei der Konfiguration als Ausgabe ist der Pull-up-Widerstand deaktiviert.Um eine ordnungsgemäße Funktion zu gewährleisten, stellen Sie sicher, dass die Konfigurationsbits korrekt eingestellt werden.Wenn Sie beispielsweise einen 4M-Kristall verwenden, stellen Sie ihn auf XT ein, während ein 8-m-Kristall für Hochgeschwindigkeitsschwingungen auf HS eingestellt werden sollte.Stellen Sie außerdem sicher, dass das Low-Voltage-Programmierbit (LVP) ausgeschaltet ist.
Bitte senden Sie eine Anfrage, wir werden sofort antworten.
auf 2024/10/29
auf 2024/10/29
auf 8000/04/18 147757
auf 2000/04/18 111936
auf 1600/04/18 111349
auf 0400/04/18 83721
auf 1970/01/1 79508
auf 1970/01/1 66911
auf 1970/01/1 63048
auf 1970/01/1 63012
auf 1970/01/1 54081
auf 1970/01/1 52128