
Der 2SC5200 ist ein Hochleistungs-NPN-Transistor aus Toshiba.Dieser Transistor wird häufig in Audiofrequenzverstärkern und Audioschaltungen mit hoher Leistung verwendet.Der Collector Current and Hood Current Gain macht es zu einer idealen Wahl für Anwendungen, die eine robuste Leistung erfordern.Das TO-264-Paket schließt diesen Transistor um und unterstützt eine Collector-Emitter-Spannung (VCE) von 230 V und einen Sammlerstrom von 30A, mit dem er in einer Vielzahl von Geräten wie Fernseher, Audiosystemen, Mobiltelefonen und in einer Vielzahl von Geräten wie Fernseher, Audiosystemen verwendet werden kann, ermöglicht werden.Industriekontrollen.
Der 2SC5200, der anspruchsvolle Bedingungen erfolgt, ist zu einer Komponente für neue Designs und als Ersatz für den TTA5200 geworden.Die Fähigkeit, hohe Leistung und Strom zu bewältigen, stellt sicher, dass sie den kontinuierlichen Anforderungen von Hochleistungs-Output-Anwendungen entsprechen.In den empfindlichen Audiosystemen hilft der hohe Strom des Transistors bei der Aufrechterhaltung von Klarheit und Strom.Die Vielseitigkeit wird durch das häufige Erscheinungsbild in verschiedenen Umgebungen, von der Stabilität industrieller Steuerungssysteme bis hin zu den schnellen Kommunikationsbedürfnissen mobiler Geräte, weiter angezeigt.
In hohen Kollektorstrom- und Schaltfrequenzszenarien kann der 2SC5200 schnell erwärmen und ein effizientes thermisches Management erfordert.Die Integration von Kühlkörper spielt eine Rolle bei der Verhinderung der Überhitzung von Schaltkreisen, insbesondere bei Verstärker -Schaltungskonstruktionen, bei denen eine stabile Leistung und Komponentendauer Prioritäten sind.Die Wirksamkeit, mit der die Wärmeableitung verwaltet wird, kann die allgemeine Zuverlässigkeit und Effizienz des Systems drastisch beeinflussen.
Der 2SC5200 wird oft mit dem komplementären 2SA1943 gepaart und legt eine Synergie fest, die dem ausgewogenen Betrieb der Verstärker der Klasse B ähnelt, die Push-Pull-Schaltungen verwenden.Diese Paarung ist nicht nur technisch, sondern führt zu einer qualitativ hochwertigen Audioausgabe, die mit Klarheit und Tiefe Resonanz entspricht.Viele verwenden häufig thermische Fett oder Verbindung zwischen dem Transistor und seinem Kühlkörper, um die Effizienz des Wärmeübertragung zu verbessern, und stellen sicher, dass die Transistoren unter optimalen Bedingungen funktionieren.
Die praktische Implementierung des 2SC5200 erfordert ein scharfes Auge auf das thermische Management, um einen thermischen Ausreißer zu vermeiden, eine häufige Herausforderung bei hochgeschwindigen Audioverstärkern.Die Verwendung von passenden Paaren wie dem 2SC5200 und 2SA1943 kann die Verzerrung erheblich minimieren.Darüber hinaus dient die Integration von Übertemperaturschutzschaltungen als Schutz vor übermäßiger Wärme, was die operative Langlebigkeit der Transistoren beeinträchtigen kann.
Das robuste Design und die Fähigkeiten der Komponente veranschaulichen den nuancierten Auswahlverfahren zum Aufbau zuverlässiger und effizienter elektronischer Systeme.Die strategische Paarung des 2SC5200 mit dem 2SA1943 maximiert nicht nur die Leistung, sondern navigiert auch die dünnen Linien zwischen Leistung, Effizienz und Haltbarkeit.Dieser nachdenkliche Ansatz zum elektronischen Design spiegelt ein tiefes Verständnis sowohl der technischen als auch der emotionalen Elemente wider, die die Entwicklung von elektronischen Hochleistungssystemen vorantreiben.
• 2SD1313
• 2SC5242
• 2SC3320
• FJL4315
• MJL3281a
• KTC5242
• TTC5200
• MJL13002A
• 2SA1943

Der 2SC5200 -Transistor ist mit drei primären Terminals ausgelegt, die für seinen Betrieb in verschiedenen Schaltungen integriert sind:
Der Basisanschluss dient als Eingangsstift, der die Verzerrung des Transistors steuert.Durch die Anwendung eines kleinen Stroms oder einer kleinen Spannung reguliert die Basis den Stromfluss zwischen dem Sammler und dem Emitter.Diese Wechselwirkung ist für die Funktionalität des Transistors erforderlich und kann als Gateway angesehen werden, das den operativen Zustand diktiert, ob Cutoff, aktiv oder Sättigung.
Der Sammler ist das Terminal, durch das der Hauptstrom fließt.An der Last in einer Schaltung verbunden, erleichtert es die Übertragung von Strom von der externen Stromquelle über den Transistor zum Emitter.Die Rolle des Sammlers wird bei der Leistungsverstärkung und bei der Schaltvorgänge benötigt.
Der Emitter dient als Ausgangspunkt für Strom, der durch den Transistor fließt.Es ist normalerweise mit dem Boden oder dem Nullpotential der Schaltung verbunden, um einen effizienten Stromausgang zu gewährleisten.Dadurch wird der Schaltungspfad abgeschlossen und stabilisiert den Gesamtbetrieb.
In praktischen Szenarien muss der genauen Konfiguration dieser Stifte aufmerksam gemacht werden.In Audioverstärkungssystemen kann die korrekte Verzerrung an der Basis die Verzerrung erheblich verringern und die akustische Treue verbessern.Bei der Schaltanwendungen ist eine präzise Basiskontrolle für den schnellen Übergang zwischen leitenden und nicht leitenden Zuständen gut, um eine optimale Leistung zu gewährleisten.Die Auswirkungen einer robusten Emittererde auf die thermische Stabilität und die Zuverlässigkeit des Transistors.Durch die Gewährleistung einer soliden Bodenverbindung hilft die Minderung der Überhitzung und fördert die langfristige operative Stabilität sowohl für die industrielle als auch für die Unterhaltungselektronik.Zusätzlich ist eine effiziente Anbindung an die Kollektorlast wichtig.Falsche Lastverbindungen können zu einer suboptimalen Leistung und potenziellen Transistorschäden führen.Gut gemachte Layouts, die durch sorgfältige Strom- und Spannungsberechnungen unterstützt werden, tragen dazu bei, dass der 2SC5200 innerhalb seiner Parameter arbeitet und eine konsistente und zuverlässige Leistung liefert.
|
Spezifikation |
Detail |
|
Typ |
Hochleistungs-NPN-Transistor |
|
Paket |
To-264 |
|
Anwendung |
Audioverstärker (HiFi) |
|
Umschalten |
Einfach ein-/ausschalten |
|
Betriebsfrequenz |
Niedrige bis hohe Frequenzbereiche |
|
Stromabfall |
Niedrig, wenn eingeschaltet |
|
Harmonische Verzerrung |
Niedrig |
|
Übergangsfrequenz |
30 MHz |
|
Sammlerstrom (IC) |
15a |
|
Emitter zur Basisspannung (VBE) |
5v |
|
Sammler zur Emitterspannung (VCE) |
230 V |
|
Basisstrom (IB) |
1,5a |
|
Betriebstemperatur |
-55 ° C bis 150 ° C. |
|
Leistungsdissipation (PD) |
150W |

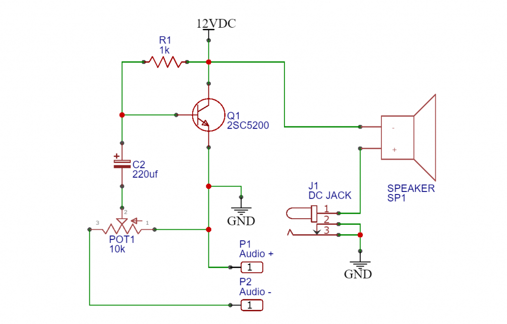
Eine funktionelle Audioverstärkerschaltung kann mit einem 2SC5200 -Transistor konstruiert werden.Dieses Setup enthält einen 0,5-W-8-Ohm-Lautsprecher, einen 10-km-Potentiometer, einen 1K-Widerstand, einen 220UF-Kondensator, ein 12-V-DC-Netzteil, eine 3,5-mm-DC-Buchse und ein Störbrett.
Der Betrieb der Schaltung beginnt mit einem Audiosignal einer Quelle wie einem Smartphone oder PC.Zunächst wird das Audiosignal über ein Potentiometer gespeist, sodass der Benutzer den Eingangsspannungsstufe einstellen und das Volumen im Wesentlichen steuern kann.Anschließend blockiert ein Kondensator jede DC -Komponente innerhalb des Signals, um sicherzustellen, dass nur die Wechselstromkomponente das Basisanschluss des Transistors erreicht.Diese Wechselstromkomponente ist gut für die Audioverstärkung.Als nächstes verstärkt der 2SC5200 -Transistor das Signal und verwandelt ein schwaches Klangflüstern in eine robuste, klare Ausgabe.Der verstärkte Ausgang wird aus dem Kollektoranschluss erhalten und an den negativen Terminal des Lautsprechers weitergeleitet.Schließlich ist das positive Terminal des Lautsprechers direkt mit der Stromversorgung verbunden.
Angesichts der wesentlichen Leistungsverstärkung erzeugt der Transistor Wärme.Ein Kühlkörper wird verwendet, um eine Überhitzung zu verhindern, wodurch der effiziente Betrieb aufrechterhalten und die Lebensdauer des Geräts erweitert werden.Diese Vorsichtsmaßnahme ist eine angesehene Praxis, um sicherzustellen, dass die Komponenten im Laufe der Zeit weiterhin hohe Leistung liefern.Die beschriebene Audioverstärkerschaltung findet seine Verwendung in mehreren praktischen Szenarien.Es wird häufig in Musikaufnahmestudios verwendet, in denen das Aufnehmen und Reproduktieren von Klang mit hohem Fidelity eine Kunst und eine Wissenschaft ist.Die Schaltung ist auch ein wesentlicher Bestandteil der Entwicklung der militärischen akustischen Technologie und verbessert die genaue Verstärkung von Schallwellen für einen effektiven Einsatz.Darüber hinaus profitieren HLK -Radarsysteme von dieser Schaltung, da sie Schallsignale verstärkt und die Erkennungsfunktionen verbessert.Diese verschiedenen Anwendungen unterstreichen die Vielseitigkeit und Relevanz des 2SC5200-Transistors in verschiedenen Bereichen mit hohen Einsätzen.
Der 2SC5200 -Transistor wird für seine Anpassungsfähigkeit über eine Vielzahl von Verwendungsmöglichkeiten geschätzt.Es zeichnet sich hervor:
• Audiofrequenzverstärker
• Mittelleistungsschalter
• AF/RF -Schaltungen
• Hochstromschalterbelastungen bis zu 15a
• Geräte mit niedriger Tiefe Rate
• Push-Pull-Konfigurationen
• Hochleistungs-Audioschaltungen
• Hochstromkreise
• Spannungsreglerschaltungen
• Mittelleistungsschaltungen
Diese Attribute machen es für 200 -W -Stereoanlagen geeignet, für die einen Frequenzgang von 5 Hz bis 100 kHz und eine Empfindlichkeit von 0,75 VRM erforderlich sind.Der 2SC5200-Transistor verfügt über eine ausgeprägte dreistellige Grundstücksnummer, die die Einhaltung der PB-freien oder ROHS-Standards anzeigt.Diese Einhaltung ist gut für umweltverantwortliche elektronische Designs und bietet Ihnen Vertrauen in die Einhaltung der globalen Sicherheits- und Umweltrichtlinien des Produkts.
Die detaillierte Untersuchung der 2SC5200-Transistor-Strukturattribute, Betriebsmechanismen und praktischen Bereitstellungen zeigt seine Rolle bei der Verbesserung der Leistung und Zuverlässigkeit von Audioschaltungen mit hoher Leistung und darüber hinaus.Um die Fähigkeiten des 2SC5200 vollständig zu nutzen, ist wichtig auf das effiziente thermische Management und die Einhaltung der regulatorischen Standards.Dies stellt sicher, dass der Transistor nicht nur erfüllt, sondern die Leistungserwartungen in verschiedenen anspruchsvollen Umgebungen übertrifft, was letztendlich die laufenden Fortschritte und innovativen Anwendungen im Bereich der Elektronik widerspiegelt.
Bitte senden Sie eine Anfrage, wir werden sofort antworten.
auf 2024/10/8
auf 2024/10/8
auf 8000/04/18 147757
auf 2000/04/18 111934
auf 1600/04/18 111349
auf 0400/04/18 83719
auf 1970/01/1 79508
auf 1970/01/1 66900
auf 1970/01/1 63017
auf 1970/01/1 63010
auf 1970/01/1 54081
auf 1970/01/1 52121