
Der S9013 Der Transistor fällt mit seiner bemerkenswerten Fähigkeit sowohl für Hochgeschwindigkeit als auch für Hochgeschwindigkeitsvorgänge aus, die alle innerhalb des kompakten bis 92-Pakets verkapselt sind.Dieser Silizium -epitaxiale planare NPN -Transistor zeichnet sich sowohl in der Verstärkung als auch in der Umschaltanforderungen über eine breite Palette kommerzieller elektronischer Anwendungen aus.Diese Architektur enthält eine Komposition von zwei N-dotierten Schichten, die eine P-dotierte Schicht umfassen, und wird mit Präzision gefertigt, um die Elektronenmobilität zu verbessern, wodurch eine effektive Stromleitung erleichtert wird.Diese Attribute machen den SS9013 hauptsächlich für Rollen wie Audioausgangsstufen, Wechselrichter und Konverter und betonen die breite Anwendbarkeit.
Der SS9013 besitzt einen DC -Verstärkung von bis zu 150 und eine Betriebsfrequenz von bis zu 140 MHz und erreicht lobenswerte Leistungsstandards.Es kann einen Sammlerstrom von bis zu 500 mA unterstützen und eine Stromversorgung von bis zu 625 MW verwalten.Während des praktischen Gebrauchs behält es die Stabilität über ein Spektrum von Bedingungen auf, was die Zuverlässigkeit zeigt, hauptsächlich in Schaltkreisen, die eine nachhaltige, konsistente Leistung im Laufe der Zeit erfordern.

|
PIN -Nummer |
Pin -Name |
Beschreibung |
|
Pin 1 |
Emitter |
Aktuelle Lieferungen aus diesem Emitterterminal |
|
Pin 2 |
Base |
Der Stromfluss durch diesen Terminal steuert die
Aktuelle Versorgung zwischen den Terminals des Emitters und des Sammlers. |
|
Pin 3 |
Kollektor |
Strom fließt in diesem Terminal |
|
Merkmal/Spezifikation |
Details |
|
Transistortyp |
Npn |
|
Anzahl der Terminals |
3 |
|
Paketart |
To-92 |
|
Leistungsdissipation |
650 MW |
|
Maximaler Sammlerstrom (IC Max) |
5 A / 500 mA |
|
Collector-to-Emitter-Spannung (VCE) |
20 v |
|
Collector-to-Base-Spannung (VCB) |
40 v |
|
Emitter-zu-Base-Spannung (VBE) |
5 v |
|
Maximal Collector Dissipation (PC) |
625 MW |
|
Übergangsfrequenz (FT) |
150 MHz |
|
Gleichstromverstärkung (HFE) Min & Max |
64 bis 202 |
|
Gewinnbereich |
40 (min) bis 300 (max) |
|
Komplementärer PNP -Transistor |
SS9012 |
|
Speicher- und Betriebstemperatur |
-55 ° C bis +150 ° C. |
|
Alternative/äquivalente Transistoren |
S9013, 2N4401Anwesend S8050Anwesend 2N3904Anwesend BC547Anwesend BC338Anwesend BC337Anwesend
2N2222 |
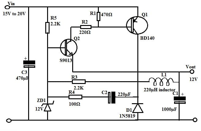
In modernen Stromversorgungsdesigns werden integrierte Schaltkreise für ihre Effizienz geschätzt.Dieser Ansatz nutzt jedoch ein mit wesentlichem Komponenten ausgerichteter Transistorpaar, um einen 15-V-20-V-Eingang in einen regelmäßigen 12-V-Ausgang zu verwandeln.Die Schaltung verfügt über Transistoren Q1-BD140 und Q2-S9013 unter Verwendung von Elementen wie der D1-1n5819 Schottky-Diode zur Korrektur, einer Zenerdiode (ZD1) für die Spannungsregulation, Kondensatoren (C1, C2, C3) für Filterung, Widerstand (R1, R1,)R2, R3, R4, R5) zur Verzerrung und Begrenzung sowie die Induktivität L1 für die Energiespeicherung.Die sorgfältige Montage durch das schematische Diagramm sorgt für eine präzise Strommodulation und eine konsistente Ausgangsspannung, ein Beweis für die Vielseitigkeit in verschiedenen Anwendungen.

Q1-BD140 fungiert als Hauptschalter und arbeitet eng mit L1 und D1 zusammen.Das Design der Schaltung umfasst sowohl NPN- als auch PNP -Transistoren, um eine Rückkopplungsschleife für die Frequenzregelung zu erstellen.Ein ausgeklügeltes Spannungsüberwachungssystem über R4 und C2 sowie die Unterstützung von Zener Diode ZD1 erhalten den Ausgang bei 12 V, selbst wenn die Eingangswerte schwanken.Nach dem Empfangen von DC-Eingaben wird Q2-S9013 durch R5 aktiv und moduliert indirekt die Leitfähigkeit von Q1.Der Strom, der durch den Emitter von Q1 zur Basis geführt wird, wird auf L1 gerichtet, wobei Q2 den Prozess überwacht, der durch die regulierte Spannung von ZD1 beeinflusst wird.Wenn die Ausgabe 12 V überschreitet, schaltet sich das Q2 aus und stoppt den Strom, der durch Q1 fließt, wodurch ein tatsächlicher Bedarf an konsistenter Leistung unter schwankenden Umständen hervorgehoben wird.
Für anhaltende Effizienz und Sicherheit sollten mehrere praktische Maßnahmen beobachtet werden.Dazu gehören die Betriebsspannung des S9013-Transistors unter 20 V, die einen geeigneten, stromlimitierenden Widerstand enthält und präzise Stiftausrichtungen sicherstellen.Darüber hinaus wird empfohlen, die Lastanschlüsse unter 500 mA und die Betriebstemperaturen zwischen -55 und +150 Grad Celsius zu gewährleisten, um eine dauerhafte Zuverlässigkeit zu gewährleisten.Solche Vorsichtsmaßnahmen werden durch kontinuierliche Tests und Iteration bewertet, was eine Mischung aus fiktiven Kenntnissen und praktischen Erfahrungen im Streben nach langfristiger Betriebsfähigkeit bedeutet.
Der S9013-Transistor weist einen minimalen Stromverbrauch auf und macht es zu einem attraktiven Kandidaten für niedrige Spannungsbemühungen.Es wird aufgrund seiner lobenswerten Energiemanagementfähigkeiten in verschiedenen Anwendungen prominent vorgestellt.Der Transistor verfügt über einen beeindruckenden DC -Verstärkung und erfordert nur einen unwichtigen Basisstrom, um beträchtliche Kollektorströme zu manipulieren, wodurch die Energieverbrauch optimiert wird.Darüber hinaus trägt seine niedrige Sättigungsspannung zwischen Kollektor und Emitter zu einer verbesserten Energieeffizienz bei.Seine kompakte Struktur ist in Umgebungen, in denen maximaler Raum priorisiert wird, wertvoll.Sie können seine Erschwinglichkeit und die wirtschaftlichen Lösungen zu schätzen sensiblen Projekten schätzen, die Innovationen ermöglichen, ohne die finanziellen Ressourcen zu belasten.In praktischen Szenarien können Sie häufig Komponenten verhindern, die Zuverlässigkeit und den Energieverbrauch verringern.Diese Attribute tragen zu einer verlängerten Lebensdauer der Geräte und einer verringerten Betriebskosten bei.
Der S9013 ist nicht ohne Einschränkungen, da er mit eingeschränkter Leistung und Spannungsabwicklungsfähigkeiten und einem begrenzten Frequenzgangsbereich zu kämpfen hat.Diese Einschränkungen können ihre Effektivität bei Hochleistungs- oder Breitbandfrequenzanwendungen einschränken und eine strategische Auswahl der Komponenten erfordern, die auf den beabsichtigten Projektanforderungen basieren.Da es sich um ein polarisiertes Gerät handelt, erfordert es Genauigkeit in Terminalverbindungen.Eine unsachgemäße Verkabelung kann im Laufe der Zeit zu sofortigen Betriebsproblemen oder allmählicher Verschlechterung führen.Dieser Aspekt erfordert sorgfältige Berücksichtigung während der Installation und fordert häufig Fachwissen.Erkenntnisse aus Erfahrung zeigen, dass geringfügige Fehler in der Verkabelung zu erheblichen Systemfehlern führen können, was die Bedeutung präziser Montageprozesse und umfassende Tests zur Erhaltung der Integrität und Funktion der Geräte unterstreicht.
Der S9013-Transistor hält aufgrund seiner Vielseitigkeit eine eigene Position in der Elektronik, die von einer 20-V-Collector-Emitter-Spannungsbewertung stammt.Diese mittelschwere Spannungsmerkmale trägt zu seiner Zuverlässigkeit über eine Vielzahl praktischer Anwendungen bei.
Der S9013 ist auf Audioverstärkungsaufgaben zugeschnitten, wobei speziell auf Anforderungen an geringe Stromversorgung gerichtet ist.Es ist ausführlich in persönliche Geräte integriert, einschließlich Radios, Alarme und Kommunikationsempfänger.Bereitstellung einer konsequenten Audio -Treue, bereichert Ihr Engagement und sammelt von Ihnen, die sich auf komplizierte Audioschaltungen konzentrieren.
Der S9013 besitzt einen 500 -mA -Sammlerstrom und integrierte Schaltkreise (ICs).Diese aktuellen Fähigkeiten erfüllt Hochleistungs-LEDs und verschiedene Schaltprozesse und macht den Transistor zu einem Schlüsselelement in Schaltkreisen, die Zuverlässigkeit erfordern.Seine Angemessenheit bei der Funktionsweise von Szenarien mit hohem Strom hilft beim Konstruktion elektronischer Systeme, die schnell und dynamisch reagieren.
Über seine Rollen bei Audio- und Fahraufgaben hinaus fungiert der S9013 in hohem Maße als Schalter, Verstärker oder Gleichrichter in Hochfrequenzschaltungen.Diese Flexibilität ist in komplizierten Schaltungskonstruktionen wertvoll, bei denen Komponenten anpassungsfähig unterschiedliche Rollen durchführen müssen.Sie können sich regelmäßig auf seine multifunktionalen Eigenschaften verlassen, um innovative Lösungen für das elektronische Design herzustellen und umzusetzen, um sowohl Leistung als auch Zuverlässigkeit sicherzustellen.
Bitte senden Sie eine Anfrage, wir werden sofort antworten.
auf 2024/12/16
auf 2024/12/16
auf 8000/04/18 147758
auf 2000/04/18 111938
auf 1600/04/18 111349
auf 0400/04/18 83721
auf 1970/01/1 79508
auf 1970/01/1 66914
auf 1970/01/1 63061
auf 1970/01/1 63012
auf 1970/01/1 54081
auf 1970/01/1 52131