
Der TJA1050 fungiert als Verbindung zwischen dem CAN -Protokollregler und dem physischen Bus und erstellt eine Möglichkeit, dass Daten reibungslos über diese Punkte hinweg bewegen.Es handelt sich um eine zuverlässige Lösung in Hochgeschwindigkeitsumgebungen, wodurch es für Systeme geeignet ist, in denen eine schnelle und konsistente Datenübertragung erforderlich ist.Das Design minimiert die elektromagnetischen Emissionen, was bedeutet, dass die Störung in anderen Teilen des Systems verhindert wird.Diese Funktion ist besonders wertvoll in Netzwerken, in denen andere Komponenten eng gepackt sind, und reduzierte Emissionen können diese Teile ohne Störungen funktionieren.
Wenn ein Knoten nicht angehoben ist, behält der TJA1050 die Stabilität bei, sodass das Gesamtnetzwerk unberührt bleibt.Im Gegensatz zu früheren Transceivern überspringt dieses Modell den Standby-Modus und macht es ideal für teilweise betriebene Netzwerke, in denen Teile des Systems gelegentlich in einen Power-Down-Zustand gehen können, ohne den Rest des Netzwerks zu beeinflussen.Diese Fähigkeit macht es besonders hilfreich in Automobil- oder Industrieumgebungen, in denen Systeme häufig ununterbrochene Konnektivität erfordern.

| Symbol | Stift | Beschreibung |
| Txd | 1 | Dateneingabe übertragen;liest in Daten vom CAN -Controller zu den Buslinienfahrern |
| GND | 2 | Boden |
| VCC | 3 | Versorgungsspannung |
| Rxd | 4 | Datenausgabe empfangen;liest Daten von den Buslinien zum CAN -Controller vor |
| Vref | 5 | Referenzspannungsausgang |
| Canl | 6 | Low-Level-Can-Buslinie |
| Canh | 7 | Hochstufe Can Can Bus Line |
| S | 8 | Wählen Sie Eingabe für den Hochgeschwindigkeitsmodus oder den stillen Modus |



Der TJA1050 ermöglicht die schnelle Datenübertragung und erreicht bis zu 1 MBAUD, was bedeutet, dass Hochgeschwindigkeitsnetzwerke, in denen eine schnelle und zuverlässige Kommunikation eine Priorität hat.Diese Funktion ist besonders nützlich in Einstellungen, die einen kontinuierlichen Hochleistungsdatenaustausch erfordern, wie z. B. Automobil- und Industrienetzwerke.
Der TJA1050 erfüllt den ISO 11898-Standard und stellt die Kompatibilität mit anderen CAN-basierten Systemen sicher.Diese Konformität bedeutet, dass Sie es ohne Kompatibilitätsprobleme in verschiedene Netzwerke integrieren können, was es zu einer vielseitigen Wahl für verschiedene Projekte macht.
Mit seinem Design mit niedrig elektromagnetischem Emission hilft das TJA1050, das Risiko einer Störung bei nahe gelegenen elektronischen Geräten zu verringern.Diese Funktion ermöglicht es dem Transceiver, effektiv zu arbeiten, selbst in Umgebungen, in denen Geräte eng verteilt sind, wie Automobil- oder Industrieumgebungen.
Der breite Common-Mode-Bereich des TJA1050 verbessert seine Immunität gegen elektromagnetische Interferenzen und hilft ihm, die Leistung in Umgebungen mit hohem elektromagnetischem Rauschen aufrechtzuerhalten.Diese Stabilität ist wichtig, um sicherzustellen, dass die Datenübertragung von externen Störungen nicht beeinflusst wird.
Einer der einzigartigen Vorteile des TJA1050 ist die Fähigkeit, den Can -Bus stabil zu halten, selbst wenn einige Knoten nicht angehoben sind.Diese Funktion ist in Anwendungen wertvoll, bei denen Teile des Netzwerks gelegentlich nachlassen können, sodass der Rest des Systems ohne Störungen funktionieren kann.
Die TXD-dominante Time-Out-Funktion verhindert Übertragungsfehler, indem sie das Getriebe automatisch stoppen, wenn ein dominanter Zustand zu lange gehalten wird.Diese Funktion hilft, das Netzwerk vor unbeabsichtigten Störungen oder Signalstörungen zu schützen und die gesamte Netzwerkstabilität zu unterstützen.
Mit der SILD -Modus -Funktion können Sie den Sender deaktivieren und das TJA1050 ideal für die Überwachung oder Diagnose ideal machen.Auf diese Weise kann das Gerät die Netzwerkaktivität beobachten, ohne Signale zu senden, was in Systemen hilfreich ist, in denen Sie vermeiden müssen, dass der laufende Datenverkehr stört.
Der TJA1050 enthält einen integrierten Schutz gegen Automobiltransienten, die ihn vor plötzlichen Spannungsspitzen schützen.Diese Haltbarkeit stellt sicher, dass der Transceiver in Fahrzeugen zuverlässig arbeiten kann, wo Spannungsschwankungen aufgrund verschiedener elektrischer Systeme häufig sind.
Der TJA1050 ist sowohl mit 3,3 V- als auch mit 5 -V -Geräten kompatibel und funktioniert gut über verschiedene Systeme hinweg und bietet Ihnen Flexibilität bei der Gestaltung und Integration des Transceivers in Ihre Projekte ohne Spannungskompatibilitätsbedenken.
Der TJA1050 ist mit thermischem Schutz und Kurzschluss-Widerstandsfähigkeit ausgestattet, wodurch sie vor Überhitzung und versehentlichen Verbindungen zu Batterie oder Boden bewacht wird.Diese Funktionen verbessern die Haltbarkeit des Geräts und machen es zu einer zuverlässigen Wahl in Anwendungen mit hohen Sicherheits- und Leistungsanforderungen.
Mit Unterstützung von bis zu 110 Knoten kann der TJA1050 viele Geräte innerhalb eines Netzwerks anschließen, sodass es für große Systeme geeignet ist.Diese Kapazität ist in Anwendungen von Vorteil, bei denen zahlreiche Geräte effektiv kommunizieren müssen, ohne das Netzwerk zu überladen.
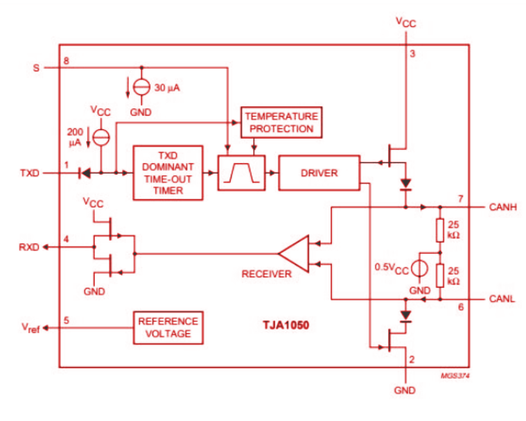
Das Blockdiagramm des TJA1050 repräsentiert visuell die Art und Weise, wie diese Komponente den Datenfluss verwaltet.Es zeigt, wie der Transceiver Datensignale sendet und empfängt und eine ausgewogene Ausgabe zwischen den Leitungen von CANH- (hochrangigen) und Canl (Low-Level) beibehält.Dieser Restbetrag ist der Schlüssel zur Steuerung der elektromagnetischen Interferenzen, sodass das Gerät mit Leichtigkeit hohe Datenraten verarbeiten kann.Jeder Abschnitt des Blockdiagramms zeigt, wie Daten verarbeitet und übertragen werden, sodass Sie den Gesamtbetrieb des Geräts verstehen können.
Es ist mit Flexibilität ausgestattet und bewegt sich Geschwindigkeiten von bis zu 1 MBAUD und bleibt mit den Dose-Standards, einschließlich ISO 11898, konform. Mit diesem Ansatz kann sich der TJA1050 an verschiedene Anwendungen nahtlos anpassen und die Funktionalität und Stabilität des Geräts in Hochgeschwindigkeitsdatenkommunikationsumgebungen zeigt.



Technische Spezifikationen, Attribute, Parameter und vergleichbare Teile für NXP USA Inc. TJA1050T/N, 118.
| Typ | Parameter |
| Montagetyp | Oberflächenhalterung |
| Paket / Fall | 8-Soic (0,154, 3,90 mm Breite) |
| Oberflächenhalterung | JA |
| Betriebstemperatur | -40 ° C ~ 150 ° C. |
| Verpackung | Band & Rollen (TR) |
| Veröffentlicht | 2002 |
| JESD-609 Code | E0 |
| Teilstatus | Veraltet |
| Feuchtigkeitsempfindlichkeit (MSL) | 1 (unbegrenzt) |
| Anzahl der Terminen | 8 |
| Typ | Transceiver |
| HTS -Code | 8542.39.00.01 |
| Spannung - Versorgung | 4,75 V ~ 5,25 V |
| Endposition | DUAL |
| Terminalform | Möwenflügel |
| Peak -Reflow -Temperatur (CEL) | NICHT ANGEGEBEN |
| Anzahl der Funktionen | 1 |
| Versorgungsspannung | 5v |
| Terminal Tonhöhe | 1,27 mm |
| Zeit@Peak Reflow Temperatur-Max (s) | NICHT ANGEGEBEN |
| Basisteilnummer | TJA1050 |
| Stiftanzahl | 8 |
| JESD-30-Code | R-PDSO-G8 |
| Qualifikationsstatus | Nicht qualifiziert |
| Netzteile | 5v |
| Versorgungsstrommax | 0,075 mA |
| Datenrate | 1000 Mbit / s |
| Protokoll | Canbus |
| Anzahl der Treiber/Empfänger | 1/1 |
| Duplex | Hälfte |
| Empfängerhysterese | 70 mV |
| Anzahl der Transceiver | 1 |
| Länge | 4,9 mm |
| Höhe sitzen (max) | 1,75 mm |
| Breite | 3,9 mm |
| ROHS -Status | ROHS3 -konform |
Die TJA1050 und MCP2551 fungieren beide als Schnittstellen zwischen dem CAN -Protokollregler und dem physischen Cense, aber sie haben einzigartige Funktionen.Der TJA1050 ist für Hochgeschwindigkeitsdosen-Netzwerke ausgelegt und unterstützt die Differenzübertragung und den Empfang zwischen Controller und Bus.Es ist für Netzwerke geeignet, in denen Knoten abgeschaltet werden können, ohne den Rest des Systems zu beeinflussen.Der MCP2551 unterstützt andererseits auch die Hochgeschwindigkeitsdose, ist jedoch für seine Fehlertoleranz bekannt, wodurch der Controller vor Hochspannungsspitzen schützt, die durch externe Quellen wie EMI und ESD verursacht werden.Diese Funktion bietet eine zusätzliche Stabilitätsschicht im Bus, insbesondere in Umgebungen, die für elektrische Rauschen anfällig sind.
Die Coll -Busspannungswerte variieren je nach Leitung.Auf der Canh (hohe) Linie liegt die Spannung im Leerlauf normalerweise zwischen 2,5 und 3,5 Volt, typischerweise etwa 2,7 bis 3,3 Volt während des Betriebs.Auf der Canl -Linie (niedrige) läuft die Spannung im Leerlauf und zwischen 1,7 und 2,3 Volt unter Laufbedingungen im Allgemeinen zwischen 1,5 und 2,5 Volt.Diese Ebenen tragen dazu bei, ein klares Differentialsignal aufrechtzuerhalten, das für eine zuverlässige Datenübertragung im CAN -Bus erforderlich ist.
Der TJA1050 arbeitet innerhalb eines Versorgungsspannungsbereichs von 4,75 V bis 5,25 V.Es handelt sich um ein kompaktes Modul mit einer Länge von 22,0 mm, einer Breite von 11,5 mm und einer Höhe von 3,3 mm mit einem Gewicht von etwa 0,8 bis 1,0 Gramm.Der TJA1050 kann bis zu 110 Knoten unterstützen, sodass es für größere Dose -Netzwerke geeignet ist, in denen mehrere Geräte nahtlos kommunizieren müssen.
Raspberry Pi wird nicht mit einer integrierten Can-Bus-Schnittstelle ausgestattet, enthält jedoch einen SPI-Bus auf seinen GPIO-Stiften, der von vielen Can Controllern weit verbreitet ist.Der SPI -Bus verwendet vier Verbindungen: Mosi (Master -Out -Sklave in), Miso (Master in Slave Out), SCLK (Serienuhr) und CS (Chip -Select), so.
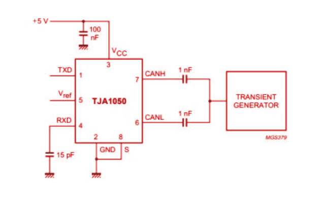
Das MCP2515 -Can -Modul in Kombination mit dem TJA1050 -Transceiver ermöglicht die Dose Kommunikation über eine SPI -Schnittstelle.Dieses Modul trifft die CAN -V2.0b -Standards und unterstützt Datenraten von bis zu 1 Mbit / s.Es arbeitet mit einer 5 -V -Gleichstromversorgung und verfügt über einen 8 -MHz -Kristalloszillator mit einem 120 Ω -Terminierungswiderstand zur Signalstabilität.Durch die Verbindung zu einer SPI-Schnittstelle auf Mikrocontrollern wie Arduino ermöglicht dieses Modul eine nahtlose Steuerung über COS-Busgeräte, wodurch Anwendungen in der Übertragung von Langstreckendaten und Signalstrahlungsprävention aktiviert werden.
Bitte senden Sie eine Anfrage, wir werden sofort antworten.
auf 2024/10/29
auf 2024/10/29
auf 8000/04/18 147758
auf 2000/04/18 111938
auf 1600/04/18 111349
auf 0400/04/18 83721
auf 1970/01/1 79508
auf 1970/01/1 66914
auf 1970/01/1 63061
auf 1970/01/1 63012
auf 1970/01/1 54081
auf 1970/01/1 52131