

|
Pin -Nr. |
Name |
Beschreibung |
|
1 |
1out |
Die Ausgabe des ersten Op-Am-Ampere |
|
2 |
1in- |
Inverting Inverting Inverting für den ersten Op-Ampere |
|
3 |
1in+ |
Nicht invertierende Eingaben für den ersten Op-Ampere |
|
4 |
VCC- |
Boden |
|
5 |
2in+ |
Nicht invertierende Eingaben für den zweiten Op-Ampere |
|
6 |
2in- |
Inverting Inverting Inverting für den zweiten OP-Ampere |
|
7 |
2OUT |
Die Ausgabe des zweiten Operationsverstärkers |
|
8 |
VCC+ |
Versorgungsspannung |



Der TL072 Der operative Verstärker ist in der Elektronik für sein Hochgeschwindigkeits-JFET-Input-Design mit niedrigem Rundumlauf und integriert Dual Op-Amps in ein kompaktes Paket.Diese Architektur sorgt für eine minimale harmonische Verzerrung und macht sie ideal für Anwendungen mit hoher Genauigkeit wie der Audio-Vorverstärkung.Seine Fähigkeit, klare und präzise Signale zu liefern, hat es zu einer Grundnahrungsmittel für professionelle Audiogeräte gemacht, bei denen Treue und Klarheit grundlegende Attribute sind.
Der TL072 mit geringer Eingangsverzerrung und Offset -Strömen bietet Anpassungsfähigkeit über verschiedene Schaltungskonstruktionen hinweg, von der Signalverstärkung bis zur Filterung.Seine Zuverlässigkeit und Flexibilität machen es zu einer bevorzugten Wahl für Sie, die sich auf die Aufrechterhaltung der Signalintegrität in anspruchsvolle Anwendungen konzentrieren.Die Doppel-Op-Amps sind bei Stereo-Setups und integrierten Audiosystemen größtenteils effektiv und optimieren und verbessern gleichzeitig die Funktionalität.Mit sorgfältigen Anpassungen der Stromversorgung kann die Verzerrung weiter minimiert werden, um ihre Präzision und Vielseitigkeit zu veranschaulichen.
Der operative Verstärker TL072 spielt eine dominierende Rolle bei Audio-Vorverstärker, hauptsächlich bei der Präzision und der Minimierung der Verzerrung für ein qualitativ hochwertiges Hörerlebnis.Es sorgt für die Audioausgabe mit geringem Rauschen und verringerten Interferenzen, was zu einer verstärkten Klarheit und Treue beiträgt.Diese technische Finesse erfüllt Ihren Wunsch nach einer eintauchenden Erfahrung.Darüber hinaus ermöglicht der TL072 Feinabstimmungsparameter wie Lautstärke, Bass und Höhen, wodurch ein maßgeschneidertes Klangprofil für persönliche Einstellungen geliefert wird.
Die Anwendungen des TL072 erstrecken sich aufgrund seiner vielseitigen Spannungsvergleichsfunktionen über Audiosysteme hinaus.Es findet eine effektive Verwendung in der Spannungsregulation, der Signalkonditionierung und der analogen Berechnung.In Kontrollsystemen und Instrumenten sticht der TL072 aufgrund seiner Präzision und Anpassungsfähigkeit heraus.Sie können es für eine Vielzahl von speziellen Funktionen bevorzugen, wobei die Zuverlässigkeit eine Rolle bei der Präferenz für diese Komponente spielt.
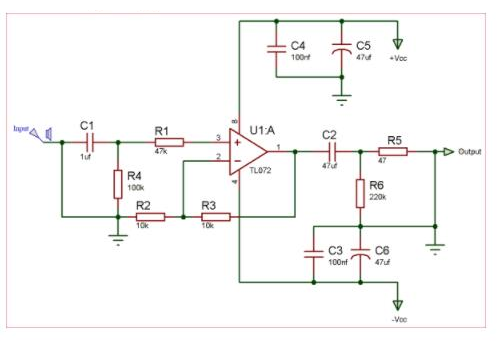
In der Welt der Audio-Vorverstärkung dient TL072 als robustes Instrument für die Erweiterung der Klangqualität und bleibt budgetfreundlich.Dieser operative Verstärker zeichnet sich mit seiner höchsten Leistung aus und liefert Audio mit unglaublich geringem Rauschen und vernachlässigbarer Verzerrung, sobald der Eingang mit der Ausgabe verbunden ist.Dank seiner hohen Eingangsimpedanz kann das Erhöhen des Werts des Widerstands R4 die Leistung steigern, indem er den Rauschboden und die Verzerrung verringert.Auf der anderen Seite ist Widerstand R1 der Schlüssel zum Ausgleich von Impedanz, eine Taktik, die in professionellen Audiokonfigurationen üblicherweise geschliffen wird, um eine klare Signalübertragung zu gewährleisten.
Die absichtliche Aufmerksamkeit für negative Rückkopplungswiderstände R2 und R3 ist ein großer;Ihre Hauptaufgabe besteht darin, die Ausgangssignale zu messen und zu optimieren.Das perfekte Gleichgewicht in ihren Werten zu erreichen, ist eine anspruchsvolle Herausforderung: Wenn sie übermäßig hoch eingestellt sind, können sie das Geräusch verstärken;Wenn sie zu niedrig sind, verschärfen sie Verzerrungen.Dieser komplizierte Ausgleich hat Parallelen in feinen Musikinstrumenten, bei denen kleinere Änderungen die Gesamtakustik zutiefst verbessern können.
Um mögliche Lärmprobleme zu bekämpfen, wird R6 verwendet, um die Entladung zu regulieren oder den Fluss durch Kondensator C2 zu stabilisieren.Die Effektivität dieser Komponente kann mit den meisterhaften Anpassungen eines Soundingenieurs verglichen werden, um die Signalreinheit während der Live -Auftritte zu erhalten.
Anwendungsschaltung


|
Besonderheit |
Beschreibung |
|
Niedriger Stromverbrauch |
Effizienter Betrieb mit minimaler Stromversorgungsverwendung. |
|
Eingangs-Bias-Ströme und Offsetströme |
Optimiert für niedrige Eingangsbias und Offsetströme für
Präzisionsanwendungen. |
|
Kurzschlussschutz |
Eingebauter Schutz vor Ausgangskandidaten. |
|
Verriegelter kostenloser Betrieb |
Gewährleistet einen stabilen Betrieb ohne Probleme. |
|
Dual Op-Amp IC |
Enthält zwei operative Verstärker in einem IC -Paket. |
|
Hohe Eingangsimpedanz |
Erleichtert die Verbindung mit hohen Impedanzquellen. |
|
Interne Frequenzkompensation |
Stellt einen stabilen Betrieb über einen weiten Bereich von Bedingungen. |
|
Breiter Spannungsbereich |
Unterstützt einen weit verbreiteten Common-Modus (bis zu VCC+) und Differential
Spannungsbereich. |
• LM358
• NE5532
• Opa827

Die Stmicroelectronics unterscheidet sich als führende Einheit in der Halbleiterdominion und wird bewundernswert für seine bahnbrechenden Fortschritte in einer Vielzahl von Mikroelektronikanwendungen.Das Unternehmen nutzt das umfangreiche Know-how in Siliziumtechnologie, außergewöhnliche Fertigungskompetenz und gut ausgewählte strategische Allianzen, um den Fortschritt bei System-On-Chip-Technologien (SOC) zu fördern.Wenn sich der Markt schnell weiterentwickelt und Konvergenztrends entstehen, wird die Beantwortung dieser Verschiebungen zu einer dynamischen Herausforderung.Die laufenden Investitionen des Unternehmens in Forschung und Entwicklung fuhren seine Erfindung in der Erfindung und erhalten seine Position in der Branchenhierarchie.Branchenliebhaber erkennen häufig an, dass die Verschmelzung technischer Fähigkeiten und aufschlussreicher Marktkenntnisse Faktoren in ihren Leistungen sind.In der ständig entwickelnden Technologieumgebung erweist sich die Fähigkeit, zukünftige Trends anzupassen und zu antizipieren, als erheblicher Vorteil.
Der Triumph von Stmicroelectronics ist eng mit dem tiefsitzenden Befehl über die Siliziumtechnologie verbunden.Dieses tiefgreifende Know -how ebnet den Weg für die Erstellung von Lösungen, die sowohl effizient als auch geschickt in der Erfüllung unterschiedlicher industrieller Anforderungen sind.Sie können den Wert von Präzision und Zuverlässigkeit erkennen. Die Attribute stMicroelectronics hält konsequent auf.Durch die Infusion fortschrittlicher Materialien und die Optimierung der Produktionsmethoden steigert das Unternehmen nicht nur die Funktionalität seiner Angebote, sondern fördert auch die Innovation durch Zusammenarbeit zwischen Sektor bei technologischen Fortschritten.
Diese Tabelle bietet einen organisierten Überblick über die TL072CN'S Spezifikationen und Attribute sowie Compliance -Informationen.
|
Typ |
Parameter |
|
Montieren |
Durch Loch |
|
Montagetyp |
Durch Loch |
|
Paket / Fall |
8-DIP (0,300, 7,62 mm) |
|
Anzahl der Stifte |
8 |
|
Lieferantengerätepaket |
8-DIP |
|
Gewicht |
4.535924g |
|
Anzahl der Elemente |
2 |
|
Betriebstemperatur |
0 ° C ~ 70 ° C. |
|
Verpackung |
Rohr |
|
Teilstatus |
Veraltet |
|
Feuchtigkeitsempfindlichkeit (MSL) |
Unbegrenzt |
|
Maximale Betriebstemperatur |
70 ° C. |
|
Min Betriebstemperatur |
0 ° C |
|
Basisteilnummer |
TL072 |
|
Betriebsversorgungspannung |
18V |
|
Anzahl der Kanäle |
2 |
|
Anzahl der Schaltungen |
2 |
|
Maximale Versorgungsspannung |
36 V |
|
Min -Versorgungsspannung |
6v |
|
Betriebsangebot Strom |
4ma |
|
Nominalversorgungsstrom |
5ma |
|
Ausgangsstrom |
40 mA |
|
Strom - Versorgung |
4ma |
|
Min Eingangsspannung |
12V |
|
Schwindelrate |
16 V/μs |
|
Verstärkerentyp |
J-fet |
|
Gemeinschaftsmodus Abstoßungsverhältnis (CMRR) |
70 dB |
|
Strom - Eingangsverzerrung |
20pa |
|
Maximale Eingangsspannung |
15 V |
|
Spannung - Versorgung, Single/Dual (±) |
6 V ~ 36 V ± 3 V ~ 18 V |
|
Ausgangsstrom pro Kanal |
40 mA |
|
Eingangsversatzspannung (VOS) |
3MV |
|
Bandbreite |
3MHz |
|
Gewinne Bandbreitenprodukt |
4MHz
|
|
Spannungsverstärkung |
106.02db |
|
Spannung - Eingangsversatz |
3MV |
|
Max Dual -Versorgungsspannung |
18V |
|
Min -Versorgungsspannung |
3v |
|
Doppelversorgungsspannung |
± 15 V |
|
Anzahl der Verstärker |
2 |
|
Höhe |
4,95 mm |
|
Länge |
10.16 mm |
|
Breite |
7.11mm |
|
SVHC erreichen |
Kein SVHC |
|
Strahlenhärtung |
NEIN |
|
ROHS -Status |
ROHS3 -konform |
|
Frei führen |
Frei führen |
Bitte senden Sie eine Anfrage, wir werden sofort antworten.
Um eine vollständige Analyse des TL072CP durchzuführen, werden die Datenblätter für genaue PIN -Konfigurationen initiiert.Die ordnungsgemäße Messung der DC -Spannungen ist dominant;Legen Sie die schwarze Sonde auf das Chassis zum Erdung und wenden Sie die rote Sonde nacheinander auf Pin 8 (V+ Versorgung) und Pin 4 (V-Versorgung) auf.Diese Methode legt die Grundlage für die Aufdeckung potenzieller Anomalien.Darüber hinaus ermöglicht die Integration eines Funktionsgenerators zusammen mit einem Oszilloskop die Untersuchung der Reaktion des Verstärkers auf eingehende Signale, ein tieferes Verständnis der Leistungsmerkmale und die Umsetzung der angeborenen Neugier der umfassenden Erforschung der Entwurfsunterschiede.
In der Welt des analogen Schaltungsdesigns treten Op-Ampere dank ihrer Anpassungsfähigkeit als vielseitige Ressource auf.Durch die Nutzung negativer Feedback können Sie Faktoren wie Gewinn und Impedanz durch externe Komponenten anpassen, wodurch die Abhängigkeit von den inhärenten Inkonsistenzen des Op-Ampere gelockert wird.Diese Flexibilität scheint in einer Vielzahl von Anwendungen, von Audiogeräten bis hin zu Kontrollmechanismen und dem Bestreben, hohe Leistungsstandards über unterschiedliche Bedingungen hinweg aufrechtzuerhalten.
Standard-Op-Ampere beziehen in der Regel von 30 bis 40 Ma, obwohl bestimmte Varianten bis zu 100 Ma oder darüber hinaus unterstützen.Diejenigen mit höherer Leistung können über 1000 Ma liefern, die sich mit den Anforderungen von Anwendungen befassen, die einen wesentlichen Strom erfordern, z. B. Leistungsverstärkung.Das Ergreifen dieser Spezifikationen hilft dabei, Op-Amps mit geeigneten Anwendungen auszurichten, weder unzureichende Leistung noch übermäßiges Antrieb zu gewährleisten und die technische und emotionale Zufriedenheit zu erfüllen, die sich aus der optimalen Designfunktionalität ergibt.
Diese Op-Ampere sind durch ihre Geschwindigkeit hervorgehoben und verschmelzen Hochspannungs-JFET- und bipolare Transistoren.Gemeinsame Merkmale wie hohe Tarife und niedrige Eingangsbias -Ströme machen sie für Anwendungen, die eine präzise Signalverarbeitung fordern, attraktiv.Kleinere Spezifikationsunterschiede zwischen Modellen können einzigartige Präferenzen anziehen, wodurch jedes Modell bestimmte operative Anforderungen gerecht wird und die Vielfalt Ihrer Wahl in Designalternativen wiederholt.
Die TL072-Serie verwendet Hochgeschwindigkeits-JFETs, wodurch die Spitzenleistung mit minimalen Eingangsverzerrungen und Offset-Strömen gewährleistet ist und die Effizienz für verschiedene Anwendungen optimiert.Ihre Einbeziehung ist der Schlüssel zur Sicherung der überlegenen Eingangsimpedanz und der schnellen Schaltkapazitäten, die sowohl im Audio- als auch in den Instrumentenverstärkern gesucht werden.Die Entscheidung, JFETs zu verwenden, stellt einen ausgewogenen Ansatz zwischen technischen Bedürfnissen und Produktionsüberlegungen dar, der den Schnittpunkt von Rationalität und Kreativität bei der technischen Entscheidungsfindung widerspiegelt.
Die TL07X -Serie erreicht eine bemerkenswert niedrige THD -Rate (THD) von nur 0,003%, wodurch minimale harmonische Interferenzen in Audioanwendungen beibehalten werden.Diese beispiellose Audio-Klarheit, verbunden mit einer Slw-Rate-Kapazität von 13 V/μs, bestätigt die Eignung der Serie für hochwertige Audiosysteme.Das Engagement für niedrige Verzerrungen spiegelt das Ehrgeiz der kollektiven Industrie für die Erreichung einer überlegenen Treue der soliden Reproduktion wider und ist mit Ihren Erwartungen an Reinheit und Exzellenz in Einklang.
Das Verständnis der Pin -Funktionen des TL072X ist ein Muss für die effiziente Integration des Schaltungskreises und das zuverlässige Design.Die invertierenden Eingänge (1 in-und 7 Zoll) passen die Signalphase an, während die nicht invertierenden Eingänge (4 in+ und 6 in+) direkte bzw. Hilfssignale akzeptieren.Ausgänge (2 Out und 8 Out) liefern verstärkte Signale und unterstützen alternative Signalrouting.Die Stifte 5 und 10 sind als NC (keine Verbindung) markiert, was das Layout von PCB vereinfacht.Die Stromversorgungsstifte, 9 VCC+und 10 VCC - halten die Schaltungsstabilität auf und liefern die erforderlichen positiven und negativen Schienen.Die Vertrautheit mit diesen Rollen verbessert den Schaltungseffizienz und gewährleistet einen zuverlässigen Betrieb, was den strukturierten Ansatz widerspiegelt, der für technische Konstruktionen benötigt wird.
auf 2024/11/22
auf 2024/11/22
auf 8000/04/18 147758
auf 2000/04/18 111938
auf 1600/04/18 111349
auf 0400/04/18 83721
auf 1970/01/1 79508
auf 1970/01/1 66914
auf 1970/01/1 63059
auf 1970/01/1 63012
auf 1970/01/1 54081
auf 1970/01/1 52131