
Der IR2110 ist ein fortschrittlicher Hochspannungs-Treiber-IC, der auf die Verwaltung von Schalter mit hohen und niedrigen Seite in Brückenschaltungen wie Low-Bridge- und Halbbrückenkonfigurationen zugeschnitten ist.Dieser Hochgeschwindigkeitstreiber-IC bietet separate niedrige und hochseitige Ausgänge und erleichtert die Kompatibilität mit Standard-CMOS- und LSTTL-Logikwerten.Der IR2110 mit robuster HVIC- und Latch-Immune-CMOS-Technologie enthält die fordernden Betriebsumgebungen und unterstützt einen Spannungsbereich zwischen 10 V und 20 V mit einem Spitzenausgangsstrom von 2,5a und einem Versorgungsstrom von 340 μA, was es für eine Vielzahl von Hochleistungen geeignet istAufgaben umschalten.Nachgewiesene Designpraktiken betonen das Gleichgewicht zwischen der Leistung und der Haltbarkeit dieser Anwendungen.
Industriell und in den Automobilbranchen wird der IR2110 für seine Widerstandsfähigkeit unter herausfordernden Bedingungen bevorzugt, um eine stabile Leistung in Bezug auf Stromschwankungen zu gewährleisten.Praktische Erkenntnisse zeigen, dass die Einbeziehung dieses Treibers häufig die Ausfallraten der Komponenten reduziert und sowohl die Langlebigkeit als auch die Zuverlässigkeit komplexer Systeme verbessert.
Die Hochgeschwindigkeitsfunktionen des IR2110 sind in Anwendungen schwerwiegend, bei denen ein schnelles und genaues Umschalten erforderlich ist, wie z. B. erneuerbare Energiesysteme.In Solarwechselrichtern verbessert die Swift -Schaltung die Energieumwandlungseffizienz und entscheidend zur Optimierung der Energieertrag.Mit dem Fortschritt der Technologie ist die kontinuierliche Anpassung von Komponenten wie dem IR2110 erforderlich, um neue Leistungsstandards zu erfüllen und die Rolle von Innovation und strategischer Voraussicht im elektronischen Design zu betonen.

|
PIN -Nummer |
Pin -Name |
Beschreibung |
|
1 |
LO |
Niedrig-Seite-Gate-Fahrerausgangsstift. |
|
2 |
Com |
Return Pfad für die Konfiguration mit niedriger Seite. |
|
3 |
VCC |
Stromversorgungsstift für die niedrige Seite. |
|
4, 8, 14 |
NC |
Keine verbundenen Stifte. |
|
5 |
Vs |
Return Pfad Floating-Punkt-Stift für das High-Side-Antrieb. |
|
6 |
Vb |
Schwimmender Versorgungsstift für hochrangige Antriebsantrieb. |
|
7 |
Ho |
Ausgangssignalstift für hochseitige MOSFET. |
|
9 |
VDD |
+5 V Netzteil.Spannung muss 5 V sein;Verwenden Sie unten 4V
darf nicht das erforderliche Ergebnis liefern. |
|
10 |
Hin |
PWM-Signaleingang, das für einen hohen Antrieb verwendet wird. |
|
11 |
SD |
Herunterfahren, mit dem das System automatisch ausgeschaltet wird. |
|
12 |
Lin |
PWM-Signaleingang für Low-Side-Antrieb. |
|
13 |
VSS |
Netzteil GND Pin. |
|
Merkmal/Spezifikation |
Details |
|
Anzahl der Stifte |
14 |
|
Pakettypen |
PDIP, SOIC |
|
DV/DT -Immunität |
Ja |
|
Unter Spannungssperrung |
Verfügbar für zwei Kanäle |
|
Eingabetyp |
Ziehen Sie CMOS Schmitt ausgelöste Eingänge herunter |
|
Logik zum Abschalten |
Mit dem Zyklus ausgelöschtes Kanten ausgelöst |
|
Ausbreitungsverzögerung |
Für beide Kanäle angepasst |
|
Eingangs-/Ausgangsphasenbeziehung |
Die Ausgänge liegen in der Phase durch Eingänge |
|
Logikkompatibilität |
Kompatibel mit 3,3 V -Logik |
|
Gate Drive Supply Range |
10 V - 20 V. |
|
Logikversorgungsbereich |
3,3 V - 20 V. |
|
Bodenversatz |
Logik- und Leistungsboden beträgt ± 5 V. |
|
Ausgangsstrom |
2,5 a |
|
Spannungsversorgungsbereich |
10 V - 20 V. |
|
Anstiegszeit |
35 ns |
|
Fallzeit |
25 ns |
|
Zeitschaltzeit (max.) |
120 ns |
|
Ausschaltungsverzögerungszeit (min) |
94 ns |
|
Betriebsstromversorgung |
340 µA |
|
Äquivalente MOSFET -Treiber |
Mic4608, UCC27714Anwesend Fan7392 |
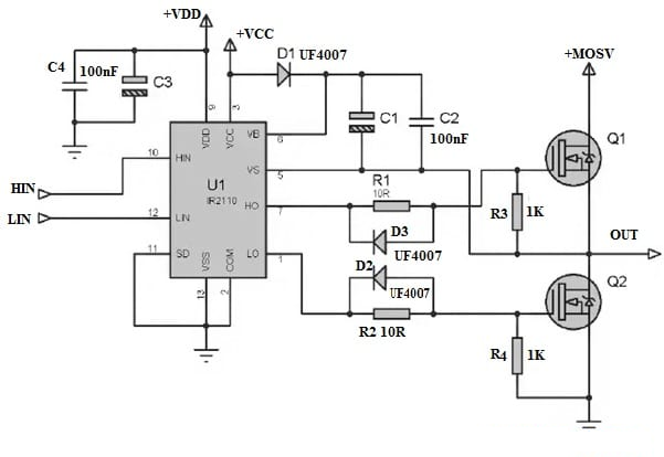
Innerhalb von Halbbrückenkonfigurationen sorgt der IR2110 eine präzise Handhabung sowohl von hohen und niedrigen MOSFETs.Dieser IC dominiert in Systemen, die sorgfältiges Leistungsmanagement erfordern und die Effizienz verbessert.Über seine Rolle hinaus spiegelt es die Absicht des Benutzers wider, den Stromfluss mit operativen Anforderungen zu harmonisieren.

Der IR2110 -MOSFET -Treiberkreis enthält Dioden, Kondensatoren und die MOSFETs.Diese Komponenten bilden das Rückgrat einer Bootstrap -Schaltung und erfassen die Essenz der Aufrechterhaltung geeigneter Gate -Spannungen.Ihre Integration zeigt das Engagement für die Verfeinerung der Energieverteilung.
• Bootstrap -Schaltung und Kondensatordynamik: Der Bootstrap-Schaltkreis dient als Herzschlag effizienter Brückenaufbauten und ermöglicht den Kondensatorladungszyklen.Diese heikle Spannungsbilanz ist für die MOSFET -Gate -Funktionalität aktiv und verwandelt das fiktive Design in eine operative Realität.Experimente in den Kondensatorwerten basierend auf bestimmten Schaltungsunterschieden ist eine Untersuchung der Leistungsoptimierung.
• Schnelles Schaltverhalten: Dioden schmieden schnelle Entladungswege, die die Gate-Widerstände umgehen und die MOSFET-Intervalle signifikant verkürzen.Dieses Merkmal wird in Hochleistungskontexten geschätzt, da es die Notwendigkeit von schnellen Übergängen erfüllt und mit dem Wunsch nach Geschwindigkeit in der elektronischen Kommunikation in Resonanz steht.
• Gate-to-Source-Widerstände: Gate-to-Source-Widerstände, die als stille Erziehungsberechtigte fungieren, verhindern ein versehentliches MOSFET, das von Lärm- oder schwimmenden Gate-Problemen ausgelöst wird.Diese Widerstände sind nachdenklich ausgewählt und strategisch platziert und verstärken die Systemintegrität und spiegeln die Designphilosophie wider, die eine sorgfältige Berücksichtigung externer Einflüsse verfolgt.
Der IR2110 ist maßgeblich an der Steigerung der Energieeffizienz während der Hochgeschwindigkeitsumschaltung beteiligt, hauptsächlich für Motorantriebe, Wechselrichter und Systeme, die schnelle Antworten fordern.Die Kompetenz bei der Verwaltung von Swift -Switching -Vorgängen minimiert den Energieverlust und trägt zur erhöhten Effizienz bei.Indem Sie diese Komponente geschickt einsetzen, melden Sie bemerkenswerte Gewinne in Bezug auf die Systemzuverlässigkeit und -leistung, insbesondere in industriellen Umgebungen, in denen die Genauigkeit hoch geschätzt wird.
Ein bemerkenswertes Attribut des IR2110 ist seine starke elektrische Isolierung, die an sensiblen Eingangskreisläufen vor potenziell schädlichen Hochleistungs-Ausgangsspannungen abgeschirmt wird.Dieses Merkmal spielt eine wichtige Rolle bei der Sicherung von fragilen elektronischen Teilen vor Spannungsflächen und -störungen, wodurch das Betriebsleben des Systems erweitert wird.Sie können diesen Treiber häufig in Ihren Projekten nutzen, um Sicherheitsmaßnahmen und die langfristigen Wartungsanstrengungen zu verbessern.
Der IR2110 zeichnet sich in der Umstellung sowohl zur Halbbrücke als auch in der Vollbrücke aus und erleichtert die reibungslose bidirektionale Leistungsregulierung, die fortgeschrittene Elektronik erforderlich ist.Diese Flexibilität unterstützt eine umfangreiche Reihe von Anwendungen, einschließlich Antriebssystemen in Elektrofahrzeugen und komplexer Unterhaltungselektronik.Sie können feststellen, dass seine Vielseitigkeit Designprozesse erheblich vereinfacht und gleichzeitig die Wettbewerbsleistung aufrechterhält.
In motorischen Steuerungsanwendungen ermöglicht der IR2110 eine detaillierte Modulation der Motordrehzahl und -richtung.Die schnelle Schaltkapazität ermöglicht eine sorgfältige Kontrolle, die für Anwendungen wie Robotik nützlich ist, die präzise motorische Aktionen erfordern.Im Laufe der Jahre wurde beobachtet, dass die Integration dieses Treibers einen reibungslosen Betrieb führt und die Effizienz erhöht, was die Weiterentwicklung von Automatisierungstechnologien unterstützt.
Bei der Umstellung der Stromversorgung spielt der IR2110 eine wichtige Rolle bei der zuverlässigen Stromverwaltung und sorgt für eine stabile Stromversorgung in verschiedenen Kontexten.Seine Rolle bei der Stromversorgungsdesigns ist mit einer verbesserten Lastregulierung und Effizienz verbunden.Sie können die Fähigkeiten des IR2110 nutzen, um zu überlegenen Leistungsergebnissen und Energieeffizienz zu führen, wodurch sich die Auswirkungen auf die zeitgenössische Leistungselektronik hervorheben.
Bitte senden Sie eine Anfrage, wir werden sofort antworten.
auf 2024/12/16
auf 2024/12/15
auf 8000/04/18 147758
auf 2000/04/18 111939
auf 1600/04/18 111349
auf 0400/04/18 83721
auf 1970/01/1 79508
auf 1970/01/1 66914
auf 1970/01/1 63062
auf 1970/01/1 63012
auf 1970/01/1 54081
auf 1970/01/1 52134