
Der Max31855 fungiert als ausgefeilte Verbindung zwischen Thermoelementen und digitalen Systemen mit einem 14-Bit-ADC mit integrierter Kalt-Kreuzungs-Kompensation.Es verbessert die Genauigkeit der Temperaturüberwachung, indem sie nahtlos mit Mikrocontrollern (µC) verbindet.Verschiedene Versionen bieten unterschiedliche Thermoelementtypen, die durch Suffixe wie max31855k identifizierbar sind.
Die MAX31855 verarbeitet Thermoelementsignale für die ADC -Kompatibilität und minimieren die Rauschinterferenz.Es kompensiert die Variationen der Umwelttemperatur durch Ausrichten der Wärmespannung auf einen Benchmark von 0 ° C.Für K-Typ-Thermoelemente verschiebt sich Spannung ungefähr 41 µV/° C, ausgedrückt als
Vout = (41,276 µV/° C) x (tr - TAMB)
Jeder Thermoelementtyp zeigt unterschiedliche Merkmale und erfordert Anpassungen, um ihre nichtlineare Leistung anzugehen.
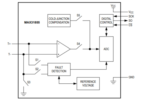
Diese Komponente identifiziert Temperaturunterschiede in den Thermoelementverbindungen und verwaltet diese mit Kaltverlängerungskompensation durch Synchronisierung seiner internen Stempelstemperatur mit der Referenzübergang.Durch die Einbeziehung dieser Temperatur in die RAW -Thermoelementdaten liefert sie genaue "Hot Junction" -Messwerte.Das Gerät strategisch platzieren, sodass der Kaltanschluss und der Max31855 ähnliche Temperaturen aufweisen, bereichert die Messkonsistenz.Sie können dies häufig in Umgebungen mit stabilen Temperaturen positionieren und die Zuverlässigkeit schätzen, die sie für diejenigen mit sich bringt, die tief in die Unterscheidung der thermischen Messung investiert sind.




|
Besonderheit |
Beschreibung |
|
Die Integration verkürzt die Designzeit |
Senkt die Systemkosten durch Vereinfachung des Entwurfsprozesses. |
|
14-Bit, 0,25 ° C-Auflösungswandler |
Bietet hohe Genauigkeitstemperaturmessungen. |
|
Integrierte Kaltverlängerungskompensation |
Kompausiert automatisch die Temperatur des Kaltes. |
|
Unterstützt mehrere Thermoelementtypen |
Kompatibel mit K-, J-, N-, T-, S-, R- und E-Typ
Thermoelemente. |
|
Erkennung von Thermoelement -Shorts |
Erkennt Shorts für GND oder VCC, Verbesserung des Systems
Zuverlässigkeit. |
|
Erkennung von Thermoelementen offen |
Identifiziert, wenn das Thermoelement getrennt ist. |
|
Mikrocontroller -Schnittstellenkompatibilität |
Einfach Schnittstellen mit den meisten Mikrocontrollern. |
|
SPI-kompatible Schnittstelle |
Einfache SPI-Schnittstelle nur schreibgeschützt für einfache Daten
Kommunikation. |
Hier ist die Tabelle basierend auf den angegebenen Spezifikationen für die Maxim integrierte Max31855tasa+.
|
Typ |
Parameter |
|
Fabrikvorlaufzeit |
6 Wochen |
|
Montagetyp |
Oberflächenhalterung |
|
Paket / Fall |
8-Soic (0,154, 3,90 mm Breite) |
|
Oberflächenhalterung |
JA |
|
Anzahl der Stifte |
8 |
|
Gewicht |
506.605978mg |
|
Betriebstemperatur |
-40 ° C ~ 125 ° C. |
|
Verpackung |
Rohr |
|
Veröffentlicht |
2013 |
|
Pbfree Code |
JA |
|
Teilstatus |
Aktiv |
|
Feuchtigkeitsempfindlichkeit (MSL) |
1 (unbegrenzt) |
|
Anzahl der Terminen |
8 |
|
ECCN -Code |
Ear99 |
|
Typ |
Thermoelement zum digitalen Konverter |
|
Endposition |
DUAL |
|
Terminalform |
Möwenflügel
|
|
Peak -Reflow -Temperatur (CEL) |
NICHT ANGEGEBEN |
|
Anzahl der Funktionen |
1 |
|
Versorgungsspannung |
3.3 V |
|
Terminal Tonhöhe |
1,27 mm |
|
Zeit @ Peak Reflow Temperatur-Max (s) |
NICHT ANGEGEBEN |
|
Basisteilnummer |
Max31855 |
|
Stiftanzahl |
8 |
|
Qualifikationsstatus |
Nicht qualifiziert |
|
Ausgangstyp |
Digital |
|
Betriebsversorgungspannung |
3.3 V |
|
Schnittstelle |
Spi |
|
Maximale Versorgungsspannung |
3.6 V |
|
Min -Versorgungsspannung |
3v |
|
Betriebsangebot Strom |
900 μA |
|
Eingabetyp |
Thermoelement (Mehrfach) |
|
Versorgungsstrommax (ISUP) |
1,5 mA |
|
Auflösung |
1,75 b |
|
Länge |
4,9 mm |
|
Höhe sitzen (max) |
1,75 mm |
|
Breite |
3,9 mm |
|
SVHC erreichen |
Unbekannt |
|
ROHS -Status |
ROHS3 -konform |

|
Teilenummer |
Beschreibungen |
Hersteller |
|
MAX31855NASA+Signalschaltungen |
Analogkreis, 1 Func, PDSO8, ROHS-konform, SOP-8 |
Maxim integrierte Produkte |
|
Teilenummer |
Hersteller |
Paket / Fall |
Anzahl der Stifte |
Anzahl der Terminen |
Pbfree Code |
ROHS -Status |
Verpackung |
Endposition |
|
Max31855tasa+ |
Maxim integriert |
8-Soic (0,154, 3,90 mm) |
8 |
8 |
Ja |
ROHS3 -konform |
Rohr |
DUAL |
|
TC4427EOA |
Mikrochip -Technologie |
8-Soic (0,154, 3,90 mm) |
8 |
8 |
Ja |
ROHS3 -konform |
Rohr |
DUAL |
|
TC7662BCOA |
Mikrochip -Technologie |
8-Soic (0,154, 3,90 mm) |
8 |
8 |
Ja |
ROHS3 -konform |
Rohr |
DUAL |
|
MCP1404-e/sn |
Mikrochip -Technologie |
8-Soic (0,154, 3,90 mm) |
8 |
8 |
Ja |
ROHS3 -konform |
Rohr |
DUAL |



Die Auswirkungen modernster Systeme in industriellen Kontexten liegen in der Verbesserung der Produktivität und der Straffung von Vorgängen.Automatisierung, Datenanalyse und IoT sind ein wesentlicher Bestandteil dieser Fortschritte.Ein bemerkenswerter Aspekt ist der Fokus auf prädiktive Wartung, um maschinelles Lernen zu nutzen, um Störungen zu vermeiden.Zum Beispiel beschäftigen Fabriken nun Sensoren, um die Gesundheit der Geräte kontinuierlich zu überwachen, und liefern Erkenntnisse, die unerwartete Pannen verhindern.Die Transformation intelligenter Fabriken hat Branchenansätze für Innovation und Marktanpassung neu definiert.
Die heutigen Haushaltsgeräte sind mehr miteinander verbunden und spielen eine Rolle in der sich entwickelnden Smart -Home -Landschaft.Sie betonen die Energieeffizienz und den Komfort und nutzen, um Gewohnheiten zu verstehen und Einstellungen zu optimieren.Bild Kühlschränke, die Sie auf ablaufende Gegenstände oder Waschmaschinen aufmerksam machen, kalibrieren den Wasserverbrauch anhand der Lastgröße.Diese Innovationen verbessern die Bequemlichkeit und unterstützen gleichzeitig ein nachhaltiges Leben.Die Bewegung in Richtung umweltfreundlicher Technologien spiegelt gesellschaftliche Werte des achtsamen Verbrauchs wider.
Heizungs-, Belüftungs- und Klimaanlagensysteme tragen erheblich zur Umweltqualität in Innenräumen bei.Moderne HLK -Einheiten verwenden intelligente Thermostate und Sensoren, um die Temperatur auf der Grundlage von Belegung und Wetter anzupassen und sowohl den Komfort als auch den Energieverbrauch zu verbessern.Die wachsende Integration erneuerbarer Energien wie Sonnenkollektoren unterstreicht eine Bewegung zum Schneiden von Kohlenstoffemissionen.Innovationen in der Luftfiltration sind auch eine Rolle bei der Verbesserung der Luftqualität und zur Unterstützung der Gesundheit durch vorbeugende Maßnahmen.Der Effizienzfokus in HLK -Systemen entspricht dem Wunsch nach Komfort mit dem Streben nach Umweltverantwortung.
|
Paketart |
Paketcode |
Umriss Nr. |
Landmuster Nr. |
|
8 Also |
S8#4 |
21-0041 |
90-0096 |
Maxim Integrated, jetzt ein grundlegender Bestandteil von analogen Geräten, bietet außergewöhnliches Fachwissen in analogen und gemischten Signal-integrierten Schaltungen.Das Engagement des Unternehmens für Sektoren wie Automobile, Industrie und Kommunikation hat es als prominente Einheit in diesen Bereichen positioniert.
Ihre vielfältigen Produkte umfassen Leistungsmanagementlösungen, fortschrittliche Sensoren und robuste Mikrocontroller.Diese Angebote zielen darauf ab, die Effizienz und Funktionalität zu verbessern und die komplexen Anforderungen moderner elektronischer Systeme zu erfüllen.Die Präzision in der Sensordatenverarbeitung spielt beispielsweise eine wichtige Rolle bei den Sicherheitsfunktionen der Automobile und betont die Notwendigkeit einer sorgfältigen Design und Ausführung.
Maxim Integrated in San Jose, Kalifornien, hat einen bemerkenswerten globalen Fußabdruck mit zahlreichen Einrichtungen und Büros auf Kontinenten.Diese weit verbreitete Präsenz erleichtert die Zusammenarbeit mit verschiedenen Branchen und unterstützt die nahtlose Integration ihrer Technologien in verschiedene regionale Umgebungen.Die Bildung lokaler Partnerschaften war für die Entwicklung von Lösungen von Vorteil, die mit spezifischen regulatorischen und Marktanforderungen übereinstimmen.
Analog- und Schnittstellenprodukthandbuch.pdf
Zylindrische Batteriehalter.pdf
Der MAX31855 ist ein ausgeklügelter integrierter Schaltkreis, mit dem Thermoelementsignale in digitale Form umgewandelt werden sollen.Es integriert eine präzise Kaltverlängerungskompensation und ergibt eine 14-Bit-digitale Ausgabe über eine SPI-Schnittstelle.Seine Rolle ist in Szenarien bemerkenswert, in denen die Temperaturgenauigkeit aktiv ist.In industriellen Umgebungen werden seine Zuverlässigkeit und Präzision häufig mit herkömmlichen Methoden verglichen, wodurch die Präzision digitaler Daten automatisierte Prozesse erhöht.Dieser Übergang von analog zu digitalen Temperaturüberwachungssystemen, die ihre Effizienz stärkt.
Thermistoren und Thermoelemente sind für die Temperaturmessung erforderlich, die jeweils auf unterschiedlichen zugrunde liegenden Prinzipien arbeiten.Thermistoren verändern den Widerstand mit Temperaturschwankungen.Sie sind sehr empfindlich und ideal für schmale Bereiche.Thermoelemente erzeugen eine Spannung zwischen zwei verschiedenen Metallen, sodass sie umfangreiche Temperaturbereiche abdecken und schnell reagieren können.Das Nutzen dieser Sensoren beinhaltet ein tiefes Verständnis ihrer einzigartigen Eigenschaften.Dies ermöglicht eine maßgeschneiderte Auswahl für bestimmte Anwendungen und verbessert die Wirksamkeit der Temperaturüberwachung bei Unterhaltungselektronik und komplizierten technischen Systemen erheblich.
Bitte senden Sie eine Anfrage, wir werden sofort antworten.
auf 2024/10/24
auf 2024/10/24
auf 8000/04/18 147758
auf 2000/04/18 111939
auf 1600/04/18 111349
auf 0400/04/18 83721
auf 1970/01/1 79508
auf 1970/01/1 66914
auf 1970/01/1 63062
auf 1970/01/1 63012
auf 1970/01/1 54081
auf 1970/01/1 52132