
Der BC548 ist ein weit verbreiteter Bipolar -Junction -Transistor von NPN, der für Aufgaben wie Schalten und Verstärkung von Signalen in elektronischen Schaltungen entwickelt wurde.Es kann eine Last von bis zu 500 mA verarbeiten, wenn sie als Schalter verwendet werden, so dass es für verschiedene Anwendungen mit geringer Leistung vielseitig vielseitig ist.Dieser Transistor gibt es in drei Varianten: BC548AAnwesend BC548B, Und BC548C.Der Hauptunterschied zwischen diesen Modellen liegt in ihren DC -Stromverstärkungswerten.
Der Gewinn für den BC548A liegt zwischen 110 und 220, während der BC548B einen Gewinnbereich von 200 bis 450 aufweist und der BC548C den höchsten Bereich von 420 bis 800 bietet. Diese Werte bestimmen, wie viel der Transistor ein Signal amplifizieren kann, wesentlichDie Auswahl der richtigen Variante basierend auf den Anforderungen Ihres Schaltkreises ist entscheidend.Unabhängig davon, ob Sie an Verstärkung oder Schaltaufgaben arbeiten, bietet der BC548 eine zuverlässige und effiziente Lösung.
Der BC548 -Transistor arbeitet mit einem kleinen Strom an seinem Basisanschluss, um den Fluss eines größeren Stroms zwischen seinem Sammler- und Emitterterminals zu steuern.Um richtig zu arbeiten, muss der an die Basis gelieferte Strom auf nicht mehr als 5 mA beschränkt sein.Wenn der Basisstift mit dem Boden verbunden ist, bleibt die Verbindung zwischen Kollektor und Emitter offen, wodurch ein Strom durchfließt.
Wenn ein Signal auf das Basisanschluss angewendet wird, schließt es diese Verbindung, sodass der Strom zwischen dem Sammler und dem Emitter fließen kann.Dieser Zustand wird als Sättigungsregion bezeichnet, in dem der Transistor vollständig "eingeschaltet" ist, und kann bis zu 500 mA Strom verarbeiten.Wenn das Signal an die Basis entfernt wird, tritt der Transistor in den Grenzbereich ein, schaltet vollständig "aus" und stoppt den Stromfluss an.
Wenn Sie die Spannung am Basisanschluss leicht erhöhen, kann dies zu einer signifikanten Änderung des Stroms durch den Kollektor und den Emitter führen.Das Emitterterminal ist im Vergleich zu den anderen Terminals stark dotiert, wodurch die Kollektorspannung höher ist als die Basisspannung.Dieses Verhalten ermöglicht es dem BC548, Signale effektiv zu verstärken, was es zu einer zuverlässigen Wahl für viele Schalt- und Verstärkungsaufgaben macht.
Der BC548 -Transistor hat drei Terminals, die jeweils eine eindeutige Rolle in seiner Operation spielen.Diese Terminals unterscheiden sich in Bezug auf ihre Dopingwerte und spezifische Aufgaben innerhalb der Schaltung.Wenn Sie die PIN -Konfiguration verstehen, können Sie den Transistor korrekt in Ihrem Stromkreis verbinden.

• Pin-1 (Sammler): Hier tritt der Strom in den Transistor ein.Es wirkt als Eingangsanschluss für den Hauptstromfluss in der Schaltung.
• Pin-2 (Basis): Das Basisanschluss ist der Kontrollpunkt des Transistors.Ein kleiner Strom, der hier angewendet wird, reguliert den größeren Strom, der zwischen Kollektor und Emitter fließt.
• Pin-3 (Emitter): Dies ist das Terminal, durch das der Strom den Transistor verlässt, nachdem er seinen Pfad durch die Schaltung beendet hat.
Die Merkmale und Spezifikationen des BC548 -Transistors sind nachstehend detailliert, um Einblicke in seine Funktionalität und sein Design zu erhalten.
| Parameter | Wert |
| Transistortyp | Bi-polar, NPN |
| Anzahl der Stifte | 3 |
| Paketart | To-92 |
| Maximaler Sammlerstrom (IC) | 500 mA |
| Maximale Sammler-Emitter-Spannung (VCE) | 30V |
| Maximale Collector-Base-Spannung (VCB) | 30V |
| Maximale Emitterbasisspannung (VEB) | 5v |
| Übergangsfrequenz (FT) | 150 MHz |
| Maximale Sammlerdissipation | 625 MW |
| Gleichstromverstärkung (HFE) | 110 bis 800 |
| Betriebs- und Lagertemperaturbereich | -55 ° C bis +150 ° C. |
| Reittyp | Durchschnitt |
| Feuchtigkeitsempfindlichkeit (MSL) | 1 (unbegrenzt) |
| Maximale Leistung | 500 MW |
• BC547
• BC549
• BC550
• 2N2222
• 2N3904
• 2N3906
• BC557
• BC558
• BC556
Um sicherzustellen, dass der BC548 -Transistor gut funktioniert und lange dauert, ist es wichtig, einige Sicherheitsmaßnahmen zu befolgen.Halten Sie sich immer an die empfohlenen Spezifikationen, da das Überschreiten von ihnen Schäden verursachen kann.Vermeiden Sie es beispielsweise, eine Last zu verbinden, die mehr als 30 V oder 500 mA benötigt, da dies über die Kapazität des Transistors hinausgeht.
Achten Sie genau auf die PIN -Verbindungen.Die Stifte des Transistors müssen korrekt angeschlossen werden.Das Umkehren oder Verlegen von ihnen kann zu Fehlfunktionen oder dauerhaften Schäden führen.Die Verwendung eines geeigneten Widerstands am Basisklemmen ist ebenso wichtig.Dies hilft, den in die Basis fließenden Strom zu kontrollieren, der 5 mA nicht überschreiten sollte.
Stellen Sie schließlich sicher, dass die Betriebstemperatur im Bereich von -55 ° C bis +150 ° C bleibt.Übermäßige Wärme oder Kälte können die Leistung des Transistors verringern oder zum Ausfall führen.Wenn Sie diesen einfachen Schritten befolgen, können Sie in Ihren Projekten das Beste aus dem BC548 -Transistor herausholen.
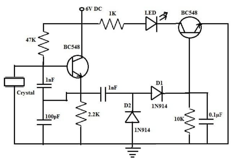
Der mit dem BC548 -Transistor erstellte Kristalltesterkreis ist ein einfacher und effektiver Weg, um zu überprüfen, ob eine Kristallkomponente ordnungsgemäß funktioniert.Kristalle sind ein wesentlicher Bestandteil vieler elektronischer Projekte, da sie dazu beitragen, bestimmte Frequenzen zu erzeugen.Dieser Schaltkreis bildet einen Oszillator, und wenn der Kristall funktionsfähig ist, blinkt die LED in der Schaltung, um anzuzeigen, dass er korrekt funktioniert.
Um diese Schaltung zu erstellen, benötigen Sie einige grundlegende Komponenten: eine 6 -V -DC -Stromversorgung, zwei BC548 -Transistoren, zwei 1N914 -Dioden, eine LED und Widerstände von 2,2 kΩ, 47 kΩ, 1kΩ und 10 kΩ.Zusätzlich sind Kondensatoren der Werte von 0,1 µF, 1NF und 100PF erforderlich.Sobald Sie den Schaltkreis nach dem Diagramm zusammenbauen, können Sie mit dem Setup Kristalle problemlos testen.
Wenn der Kristall verbunden ist, erzeugt der Schaltkreis Oszillationen, die den ersten BC548 -Transistor auslösen.Das Signal wird dann durch die Dioden behoben und von Kondensatoren filtriert, bevor er den zweiten BC548 -Transistor erreicht, der die LED aktiviert.Eine leuchtende LED zeigt einen funktionierenden Kristall an, während kein Licht darauf hindeutet, dass der Kristall fehlerhaft ist.Dieser einfache Tester kann Zeit sparen und sicherstellen, dass die in Ihren Projekten verwendeten Kristalle so funktionieren, wie sie sollten.

Diese Schaltung verwendet zwei BC548 -Transistoren, die zusammenarbeiten, um die Funktionalität eines Kristalls zu testen.Mit einer 6 -V -Versorgung wird die Schaltung ausgelegt, um den Stromfluss sicher zu steuern, indem Widerstände vor jeder Komponente platziert werden.Der zu testende Kristall ist direkt mit dem Basisanschluss des ersten Transistors (T1) verbunden.
Wenn der Kristall Oszillationen erzeugt, löst er T1 aus und erzeugt einen Ausgang, der durch 1N914 -Dioden fließt.Diese Dioden korrigieren das Signal, das dann von Kondensatoren filtriert wird, bevor es die Basis des zweiten Transistors (T2) erreicht.T2 verstärkt das Signal und beleuchtet eine LED, wenn der Kristall korrekt funktioniert.
Wenn die LED nicht leuchtet, ist der Kristall entweder fehlerhaft oder beschädigt.Dieses Setup ist sehr nützlich, um den Betrieb von Kristallen schnell zu überprüfen, insbesondere in hochfrequenten Projekten, bei denen Präzisionsoszillatoren benötigt werden.Die Einfachheit und Zuverlässigkeit dieser Schaltung macht es zu einem wertvollen Werkzeug, um sicherzustellen, dass Ihre Kristalle wie erwartet funktionieren.
Dieser Transistor wird unter Verwendung fortschrittlicher Prozesstechnologie entwickelt, um sicherzustellen, dass er effizient und zuverlässig in einer Vielzahl von Schaltungen funktioniert.Die verwendete Technologie macht es sowohl für das Umschalten als auch für die Verstärkungsaufgaben geeignet, wodurch es einen Vorteil in der Leistung verleiht.
Der BC548 -Transistor ist so ausgelegt, dass er eine sehr geringe Fehlerspannung erzeugt.Dies bedeutet, dass es mit hoher Präzision funktioniert und die Stabilität in Ihrem Stromkreis aufrechterhält.Diese Funktion macht es zu einer zuverlässigen Wahl für Schaltkreise, die Genauigkeit erfordern.
Seine Fähigkeit, schnell zwischen den Zuständen zu wechseln, lässt den BC548 ideal für schnell sanfte Anwendungen.Unabhängig davon, ob Sie an einem digitalen Schaltkreis oder einem frequenzabhängigen Setup arbeiten, sorgt die schnelle Reaktion um eine reibungslose Leistung.
Der Transistor unterstützt den vollständigen Spannungsbetrieb, was seiner Verwendung Flexibilität verleiht.Es kann die maximale Spannung von Collector-to-Emitter effektiv verarbeiten und sicherstellen, dass sich der sichere und konsistente Betrieb innerhalb der Nenngrenzen befindet.
Mit einer maximalen Strombewertung von 500 mA kann der BC548 mehrere Komponenten gleichzeitig fahren.Seine Leistungsverhandlungskapazität macht es auch für eine Vielzahl von Anwendungen geeignet, von Antriebs-LEDs bis hin zu Relais.
Der BC548 verfügt je nach Variante über eine hohe DC -Stromverstärkung im Bereich von 110 bis 800.Dies macht es sehr effektiv, um Signale zu verstärken, insbesondere bei Audio- und Signalverarbeitungsschaltungen mit geringer Leistung.
Im Vergleich zu ähnlichen Transistoren wie dem BC549 und BC550 erzeugt der BC548 weniger Rauschen.Dies macht es zu einer großartigen Option für Schaltungen, bei denen die Rauschreduzierung eine Priorität hat, z.
Dank seiner Fähigkeit, bis zu 500 mA zu handhaben, kann der BC548 eine Vielzahl von Komponenten antreiben.Es wird häufig mit integrierten Schaltungen, anderen Transistoren, LEDs und Relais verwendet, was es für viele elektronische Anwendungen zu einer vielseitigen Wahl macht.
Der BC548 -Transistor wird üblicherweise in Darlington -Paaren verwendet, um schwache Signale zu verstärken.Durch die Kombination mit einem anderen Transistor verbessert es die Signalstärke erheblich und macht es ideal für Anwendungen, die eine hohe Verstärkung erfordern.
Dieser Transistor ist eine Schlüsselkomponente in Sensorschaltungen, die dazu beiträgt, Signale von Sensoren für die weitere Verwendung in elektronischen Systemen zu verarbeiten und zu verstärken.
Mit seiner Fähigkeit, Ladungen bis zu 500 mA zu bewältigen, eignet sich der BC548 perfekt zum Fahren kleiner Ladungen wie LEDs, Relais und ähnlichen Geräten mit geringer Leistung.
Der BC548 wird häufig in Audioschaltungen zur Verstärkung des Klangs verwendet.Es wird auch in verschiedenen Fahrermodulen verwendet, einschließlich LED -Treiber, Relaistreiber und Schaltmodulen.
Es wird häufig in verschiedenen Arten von Verstärkermodulen wie Signalverstärkern, Push-Pull-Verstärkern und Audioverstärkern verwendet.Sein hoher Verstärkung und das niedrige Rauschen machen es zu einer hervorragenden Wahl für diese Anwendungen.
Sie finden den BC548 in zahlreichen allgemeinen Schaltkreisen wie Audiovorverstärker, Touch-Switches, LED-Blitzschaltungen, HF-Schaltkreisen, Wärmesensoren und PWM-Systemen (Impulsbreitenmodulation).
Dank seiner schnellen Schaltgeschwindigkeit wird der BC548 in Schnellschaltgeräten und Alarmkreisen verwendet.Diese Anwendungen profitieren von ihrer Fähigkeit, ohne Verzögerungen schnell ein- und auszuschalten.
Der BC548 kann in verschiedenen elektronischen Projekten viele andere allgemeine Transistoren wie BC547 und 2N3904 ersetzen, was es zu einem vielseitigen Ersatz für ähnliche Komponenten macht.
Mit seinem 500 -mA -Kollektorstrom kann der BC548 einen weiten Ladebereich treiben, sodass er für Schaltungen geeignet ist, bei denen mehrere Komponenten gleichzeitig angetrieben werden müssen.
Die hervorragende Sammlerdissipation und der hohe DC-Stromverstärkung machen den BC548 ideal für die Verwendung sowohl in der Amplifikation als auch in der Vorverstärkungsstadien von Schaltungen.Dies stellt eine klare Signalverarbeitung und eine effiziente Leistung sicher.
Bitte senden Sie eine Anfrage, wir werden sofort antworten.
auf 2024/12/26
auf 2024/12/26
auf 8000/04/18 147768
auf 2000/04/18 111996
auf 1600/04/18 111351
auf 0400/04/18 83758
auf 1970/01/1 79555
auf 1970/01/1 66955
auf 1970/01/1 63098
auf 1970/01/1 63029
auf 1970/01/1 54095
auf 1970/01/1 52176