
Abbildung 1: Spannungsregler
• Vergleicher
Der Vergleich vergleicht die Ausgangsspannung mit einer eingestellten Referenzspannung.Seine Aufgabe besteht darin, sicherzustellen, dass die Ausgabe in einem gewünschten Bereich bleibt, indem Kontrollsignale gesendet werden, die die Spannung entsprechend anpassen.Wenn der Ausgang aus dem Referenzwert abdriftet, löst der Komparator die Anpassungen aus, um die Ausgabe wieder in die Linie zu bringen.

Abbildung 2: Spannungsreglerschaltung mit Spannungsvergleiche
• Referenzspannungsquelle
Dies ist eine hochstabile Spannung, die als Benchmark für den Vergleich fungiert.Die Referenzspannung bleibt konstant, auch wenn Änderungen der Eingangsspannung, Temperatur oder Last vorliegen.Dies wird durch eine Bandgap -Referenz bereitgestellt und bietet zuverlässige Stabilität über verschiedene Betriebsbedingungen hinweg.

Abbildung 3: Referenzspannungsquelle
• Fehlerverstärker
Der Fehlerverstärker vergrößert die Differenz zwischen der Referenzspannung und der Ausgangsspannung.Dieses amplifizierte Signal wird dann verwendet, um den Kontrollmechanismus zu optimieren, wodurch der Spalt zwischen dem tatsächlichen Ausgang und der Zielspannung verringert wird.Es stellt sicher, dass der Ausgang der beabsichtigten Spannung so genau wie möglich übereinstimmt.

Abbildung 4: Spannungsregler mit Fehlerverstärker
• Feedback -Netzwerk
Das Feedback -Netzwerk besteht aus Widerständen und manchmal Kondensatoren, die einen Teil der Ausgangsspannung zur Überwachung wieder in das System senden.Diese Rückkopplungsschleife ist wichtig, um die korrekte Ausgangsspannung festzulegen und den Regler zu stabilisieren.Das von den Netzwerkkomponenten bestimmte Rückkopplungsverhältnis steuert, wie viel der Ausgabe auf den Fehlerverstärker oder den Vergleicher zurückgeführt wird.

Abbildung 5: Rückkopplungssignal im Spannungsregler
• Steuerelement
Das Steuerelement passt die Ausgangsspannung aktiv an.Bei linearen Regulatoren ist dies ein Transistor, der in seinem aktiven Zustand arbeitet, um die Spannung zu regulieren.Bei den Schaltregulatoren fungiert das Steuerelement als Schalter, wodurch die Eingangsspannung ein- und ausgeschaltet wird, um Energie durch Komponenten wie Induktoren oder Kondensatoren zu übertragen und den Ausgang zu glätten.

Abbildung 6: Kontrollelement im Spannungsregler
• Lastregulierung
Die Lastregulierung ist die Fähigkeit des Reglers, die Ausgangsspannung bei der Lastanpassung stabil zu halten.Eine starke Lastregulation bedeutet, dass der Ausgang konstant bleibt, auch wenn die Strommenge die Last schwankt.

Abbildung 7: Lastregulierung
• Linienregulierung
Die Linienregelung misst, wie gut der Regler einen stabilen Ausgang beibehält, wenn die Eingangsspannung variiert.Ein guter Spannungsregler zeigt minimale Ausgangsänderungen an, selbst wenn sich Verschiebungen der Eingangsspannung befinden.

Abbildung 8: Linienregulierung
• Kühlkörper
Bei linearen Regulatoren, die durch Ablösen von überschüssiger Spannung Wärme erzeugen können, ist häufig ein Kühlkörper erforderlich.Es hilft, die vom Steuerelement erzeugte Wärme wie einen Transistor zu zerstreuen und das Gerät innerhalb sicherer Betriebstemperaturen zu halten.

Abbildung 9: Kühlkörper
• Schutzschaltung
Viele Spannungsaufsichtsbehörden sind mit integrierten Schutzmerkmalen wie Überstrom, thermischem Abschalt und Kurzschlussschutz ausgestattet.Diese Schutzmaßnahmen verhindern, dass der Regler und die angeschlossenen Geräte beschädigt werden, was die allgemeine Sicherheit und Zuverlässigkeit verbessert.
Lineare Spannungsregulatoren verwenden ein Hauptteil, das als Passelement bezeichnet wird, normalerweise eine Art Transistor wie ein bipolarer Übergangstransistor (BJT) oder ein MOSFET.Dieser Teil wird durch einen operativen Verstärker gesteuert.Um die Spannung stabil zu halten, vergleicht der Regler die Ausgangsspannung ständig mit einer festen internen Referenzspannung.Wenn die beiden nicht gleich sind, ändert der Betriebsverstärker das Passelement, um die Ausgabe zu beheben.Dieser Prozess arbeitet immer wieder, um den Unterschied zwischen den beiden Spannungen so klein wie möglich zu machen.
Da lineare Regulatoren die Spannung nur senken können, ist der Ausgang immer geringer als die Eingangsspannung.Obwohl dies einschränkt, wie sie verwendet werden können, sind lineare Regulatoren immer noch beliebt, da sie einfach sind und gut abschneiden.Sie sind leicht zu entwerfen, zuverlässig, kostengünstig und erzeugen nur sehr wenig elektromagnetische Interferenzen (EMI), was bedeutet, dass der Ausgang weniger Rauschen und Welligkeit enthält.
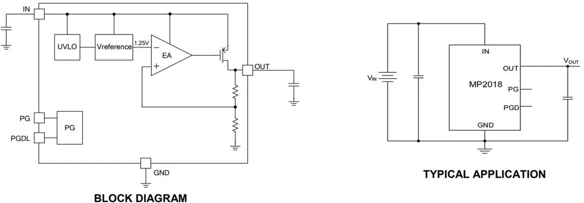
Beispielsweise benötigt ein einfacher linearer Regler wie der MP2018 nur einen Eingangskondensator und ein Ausgangskondensator, um ordnungsgemäß zu funktionieren.Diese kleine Anzahl von Teilen macht das Design einfach, zuverlässig und erschwinglich.

Abbildung 10: Linearspannungsregler
Schaltregulierungsbehörden sind im Vergleich zu linearen Regulatoren eine fortgeschrittenere Option, aber ihr Design erfordert mehr Präzision und Liebe zum Detail.Im Gegensatz zu linearen Regulatoren hängen die Schaltregulatoren von externen Komponenten, einer sorgfältigen Steuerschleife und einer nachdenklichen Layoutplanung ab.Diese Regulierungsbehörden sind in drei Haupttypen erhältlich: Strop-Down-Konverter (Buck), Aufstiegskonvertierer (Boost) und eine Kombination der beiden.Diese Optionspanne macht sie weitaus flexibler als lineare Regulierungsbehörden.
Einer der Vorteile des Umschaltens der Regulatoren ist ihre hohe Effizienz und übertrifft häufig 95%.Sie zeichnen sich auch aus der Verwaltung von Wärme aus und können größere Ströme umgehen und gleichzeitig eine Vielzahl von Eingangs- und Ausgangsspannungen unterstützen.Der Kompromiss für diese Leistung ist jedoch eine erhöhte Komplexität.Um ordnungsgemäß zu arbeiten, benötigen Schaltregulatoren zusätzliche Komponenten wie Induktoren, Kondensatoren, Feldeffekttransistoren (FETs) und Rückkopplungswiderstände.
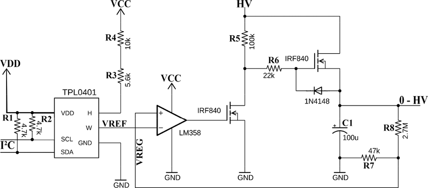
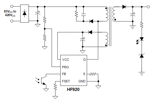
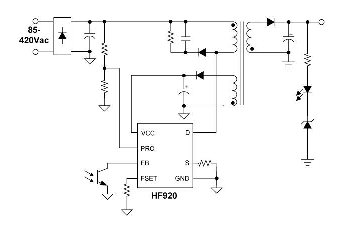
Ein gutes Beispiel für einen Schaltregler ist das HF920 -Modell, das die starke Leistung und die zuverlässige Stromverwaltung dieser Geräte demonstriert.

Abbildung 11: Spannungsregler Schaltanlage
Buck -RegulierungsbehördenAuch als Step-Down-Wandler bezeichnete Konverter werden verwendet, um eine höhere Spannung auf eine niedrigere, verwendbarere Ausgangsspannung zu reduzieren.Der Prozess beginnt mit einem Transistor, der mit hoher Geschwindigkeit ein- und ausschaltet und die Eingangsspannung in kurze Bursts hackt.Diese schnellen Spannungsausbrüche werden dann durch einen Induktor geführt, der Energie vorübergehend speichert.Im Laufe der Spannung wird sie von einem Kondensator weiter geglättet, was zu einer stetigen niedrigeren Ausgangsspannung führt.Diese Methode ist effizient und reduziert Energie, die als Wärme verschwendet wird.Buck -Regulierungsbehörden sind gut in Geräten wie Laptops, Smartphones und anderen tragbaren Elektronik.

Abbildung 12: Schaltkreis des Buck -Reglers
Regulierungsbehörden steigern Arbeiten Sie oft als Stimmbetonwandler, um eine niedrige Eingangsspannung auf eine höhere Ausgangsspannung zu erhöhen.Hier ein Transistor, der einen Induktor auflädt, wenn er aktiv ist und die gespeicherte Energie beim Ausschalten freigibt.Diese kontrollierte Freisetzung erhöht den Spannungsniveau.Diese Regulierungsbehörden sind in Situationen nützlich, in denen die Eingangsleistung wie die von einer Batterie für die Bedürfnisse des Geräts zu niedrig ist.Wenn die Batterien erscheinen, stellt der Boost -Regler sicher, dass die Spannung konsistent bleibt und Geräte auch dann in Betrieb hält, wenn die Leistungsniveaus sinken.Dies macht sie ideal für viele batteriebetriebene Elektronik, die trotz schwankender Energieversorgung eine konstante Spannung erfordern.

Abbildung 13: Schaltkreis des Boost -Reglers
Buck-Boost-Aufsichtsbehörden Kombinieren Sie die Merkmale von Buck- und Boost -Wandlern, sodass sie die Eingangsspannung nach Bedarf entweder erhöhen oder verringern können.Diese Regulierungsbehörden invertieren zuerst die Eingangsspannung und passen sie dann entweder nach oben oder unten ab, abhängig von der erforderlichen Ausgabe.Diese Fähigkeit, sich an sich ändernde Bedingungen anzupassen, macht Buck-Boost-Regulatoren in Systemen mit unvorhersehbaren oder instabilen Eingangsspannungen wie in Autos oder Anwendungen für erneuerbare Energien wie Solarstromsysteme hervorragend.Durch die Bereitstellung einer stabilen Ausgabe unabhängig von Eingangsschwankungen stellen sie sicher, dass angeschlossene Geräte über einen weiten Bereich von Bedingungen zuverlässig abschneiden.

Abbildung 14: Schaltkreis des Buck-Boost-Reglers
Das Breadboard-Spannungsregler-Kit ist der perfekte Einstiegspunkt für Anfänger, der praktische Erfahrungen mit Löt- und Basic-Schaltungsdesign sammelt.Sie werden nicht nur die Kernkonzepte der Elektronik lernen, sondern am Ende dieses Projekts haben Sie auch ein voll funktionsfähiges Gerät aufgebaut, das eine stetige 5 -V -Ausgabe für kleine Elektronikprojekte liefern kann.
Dieses Kit enthält alles, was Sie benötigen, um einen zuverlässigen Spannungsregler zusammenzustellen:
- Gedruckte Leiterplatte (PCB)
- DC Power Jack
- Kondensatoren und Widerstand
- Leistungsstatus LED
- Pin -Header
- Umfassende Bedienungsanleitung
Die für dieses Projekt erforderlichen Tools sind:
- Bügeleisen und Löten löten
- Drahtschneider
- Stromversorgung (z. B. ein 6-18-V-Wandadapter)
Der Montageprozess wird Schritt für Schritt unterbrochen, um den Betrieb eines Spannungsreglers während des Weges zu verstehen.
Schritt 1: Installieren des Widerstandes und des Kondensators
Nehmen Sie zunächst den Widerstand auf und beugen Sie seine Leads, um in den R1 -Steckplatz zu passen.Fügen Sie es in den angegebenen Ort auf der Tafel ein und löten Sie die Leads sicher von hinten.Sobald es gelötet ist, schneiden Sie einen zusätzlichen Draht ab, der herausragt.Nehmen Sie als nächstes den Kondensator von 0,1 µF und befolgen Sie denselben Vorgang für den Steckplatz C2.Sie müssen sich keine Sorgen machen, in welche Weise sie ausgesetzt sind, diese Komponenten können in beide Richtungen gelegt werden, da sie nicht polarisiert sind.

Abbildung 15: Installieren des Widerstandes und Kondensators
Schritt 2: Einrichten des Spannungsreglers und des Laufbuchse
Legen Sie den Spannungsregler in den V-Reg-Steckplatz und stellen Sie sicher, dass Sie die Registerkarte mit der auf der Platine angegebenen Linie ausrichten.Wenn die Ausrichtung korrekt ist, ist der Regler nicht wichtig, wenn er rückwärts installiert wird, und kann die Schaltung beschädigen.Die Aufgabe des Reglers besteht darin, die Spannung stabil zu halten, selbst wenn die Eingangsschwankung schwankt, um sicherzustellen, dass die an Ihren Schaltkreis liefernde Stromversorgung stabil bleibt.Nachdem Sie die Leitungen gelötet haben, schneiden Sie den zusätzlichen Draht ab.Gehen Sie nun zum Fassbuch, stecken Sie ihn in den Schlitz B1 und löten Sie ihn an Ort und Stelle.Dies dient als Hauptverbindung für Ihr Projekt.

Abbildung 16: Einrichten des Spannungsreglers und des Laufbuchse
Schritt 3: Platzieren Sie den Kondensator und die LeistungslED
Setzen Sie den 10 µF -Kondensator in den Schlitz C1 ein und achten Sie darauf, dass das längere Blei in das (+) Pad eingeht.Überprüfen Sie, ob sich der Streifen am Kondensator neben der PWR-Etikett befindet, um eine ordnungsgemäße Ausrichtung zu erhalten.Installieren Sie die LED danach in ihrem Schlitz und richten Sie die Kerbe mit der entsprechenden Linie auf dem Symbol der Karte aus, um sicherzustellen, dass sie korrekt platziert ist.

Abbildung 17: Platzieren Sie den Kondensator und die LeistungslED
Schritt 4: Installieren des Netzschalters und der Steckbrettnadeln
Legen Sie den Netzschalter in den PWR -Slot und löten Sie ihn sicher.Wenn es um die Stecknadeln geht, können sie schwierig zu verwalten sein, da sie von unten gelötet werden müssen.Um sie ausgerichtet zu halten, können Sie sie entweder von Hand halten, während Sie löten, oder ein Brotbrett verwenden, um sie während des Prozesses zu unterstützen.

Abbildung 18: Installieren des Netzschalters und der Steckbordnadeln
Schritt 5: Konfigurieren von Stromschienen
Um sicherzustellen, dass der Spannungsregler korrekt funktioniert, müssen Sie die Stromschienen einrichten.Wählen Sie die Seite des Breadboards, das Sie verwenden möchten.Gehen wir mit der linken Seite für dieses Setup.Passen Sie die Pads auf dem Brett mit den Schienen "+" und "-" auf dem Brotbrett an.Sobald alles ausgerichtet ist, löten Sie die Halbmondpolster, um die Verbindung festzulegen.Wenn Sie jemals die Leistungspolarität umkehren müssen, können Sie die Teilnummer SWT7 auf bestimmten Pads verwenden, obwohl dies normalerweise nicht ratsam ist.

Abbildung 19: Konfigurieren von Stromschienen
Schritt 6: Mit Strom versorgt das Board
Verwenden Sie eine 2,1 -mm -DC -Stromquelle, die zwischen 6 und 18 Volt zur Stromversorgung der Platine bereitstellt.Wenn die Eingangsspannung über 12 Volt liegt, wird der Regler möglicherweise heiß, aber das ist normal und kein Grund zur Sorge.Wenn Sie kein Stirnbrett verwenden, können Sie die Lötkissen "+ -" in der Nähe der Laufbuchse verwenden, um 5 V regulierter Strom zu zeichnen.

Abbildung 20: Breadboard -Spannungsregler -Kit
Ein Spannungsregler ist wie ein Steuerungssystem für die Energie Ihres Projekts.Es stellt sicher, dass Ihr Projekt die richtige Leistung erhält.
Stellen Sie sich vor, Ihre Stromquelle gibt mehr Spannung als Ihr Projekt.A linearer Regler ist ein einfaches Gerät, das die Spannung auf ein sicheres Niveau für Ihr Projekt senkt.Es ist einfach zu bedienen und funktioniert gut, wenn der Unterschied zwischen der Spannung und der Spannung, die Sie benötigen, nicht zu groß ist.
Lineare Regulatoren können jedoch Energie verschwenden, wenn es einen großen Unterschied zwischen Eingangs- und Ausgangsspannung gibt.Diese verschwendete Energie verwandelt sich in Wärme und wird zu einem Problem für Ihr Projekt.
Wenn Ihr linearer Regler zu heiß wird, bedeutet dies, dass er viel Strom verschwendet.In diesem Fall möchten Sie vielleicht a verwenden Buck -Switching -Regler.Diese Art von Regler ist effizienter und verschwendet nicht so viel Energie.Es senkt die Spannung, indem die Leistung sehr schnell ein- und ausgeschaltet wird, um eine durchschnittliche niedrigere Spannung zu erzeugen.
Wenn Ihr Projekt mehr Spannung benötigt, als Ihre Stromquelle bieten kann, ist a Steigern Sie den Schaltungsregler kann helfen.Es erhöht die Spannung Ihrer Stromquelle, um Ihrem Projekt die zusätzliche Leistung zu verleihen, die es benötigt.
Manchmal ist Ihre Stromquelle möglicherweise nicht stabil und gibt zu viel oder zu wenig Spannung. Ein Buck-Boost-Schaltungsregler Kann die Spannung nach Bedarf erhöhen und verringern und sicherstellen, dass Ihr Projekt immer die richtige Leistung erhält.
Für Projekte, die sehr stabile Leistung benötigen, können Sie a kombinieren Umschaltungsregler mit einem linearen Regler.Der Schaltregler kümmert sich um große Spannungsänderungen, während der lineare Regler sicherstellt, dass die Leistung glatt und konstant ist.
Der richtige Spannungsregler hängt also davon ab, wie sehr sich die Spannung Ihrer Stromquelle von den Bedürfnissen Ihres Projekts unterscheidet und wie stetig und reinig die Leistung sein muss.Jeder Typ hat seine eigenen Stärken. Wählen Sie also das aus, das am besten zu Ihrem Projekt passt.
Die Untersuchung von Spannungsregulatoren deckt einen wichtigen Teil der Elektrotechnik ab, der die praktische Verwendung und Theorie kombiniert.Der Artikel erläutert Komponenten wie Fehlerverstärker und Kühlkörper sowie die Unterschiede zwischen linearen und Schaltregulatoren, wodurch ein solides Verständnis dafür ist, wie diese Geräte die Leistung steuern.Es enthält außerdem eine Schritt-für-Schritt-Anleitung zum Erstellen einer Spannungsregulatorin auf einem Brotbrett, mit der der Prozess klarer wird und den Lesern praktische Erfahrung bietet, um die Konzepte zu unterstützen.Wenn elektronische Designs komplizierter werden und sich die Bedürfnisse der Stromversorgung ändern, wird das Wissen, wie die Spannungsregulierung funktioniert, sehr wichtig.Dieser Artikel fungiert sowohl als Lehrinstrument als auch als praktischer Leitfaden, die sowohl Designer als auch Hobbyisten helfen, die besten Spannungsaufsichtsbehörden für ihre Projekte zu wählen und zu verwenden, um sicherzustellen, dass ihre Elektronik länger hält und gut funktioniert.
Ein Spannungsregler ist wichtig, wenn eine stabile Spannung erforderlich ist, damit elektronische Geräte ordnungsgemäß funktionieren.Es schützt vor Schäden durch plötzliche Spannungsänderungen, was aufgrund der Verschiebung des Strombedarfs oder der Versorgungsprobleme auftreten kann.Es wird in Dingen wie Computer -Netzteilen, Telekommunikationsgeräten und anderen Geräten verwendet, die für Spannungsänderungen empfindlich sind.
Ja, AVR (automatischer Spannungsregler) ist ein Spannungsregler.Es wird automatisch den Spannungsniveau anpasst, um sicherzustellen, dass eine konstante und geeignete Spannung an die Geräte geliefert wird, unabhängig von Änderungen der Last oder der Eingangsspannung.Dies hilft bei der Verhinderung von Schäden und zur Verbesserung der Effizienz in elektrischen Geräten.
Ein Wechselstromspannungsregler steuert die Spannung der Wechselstromleistung (Wechselstrom), um eine stabile Ausgangsspannung für verbundene Geräte bereitzustellen.Es kompensiert Variationen der Eingangsspannung und Lastbedingungen und stellt die Abgabe eines konstanten Wechselstromausgangs sicher, der für den zuverlässigen Betrieb von Geräten mit Wechselstrombetrieben gut ist.
Nein, ein Wechselrichter ist kein Spannungsregler.Ein Wechselrichter ist so konzipiert, dass der Gleichstrom (DC) in abwechselnden Strom (AC) umwandelt.Während einige Wechselrichter integrierte Funktionen zur Stabilisierung der Ausgangsspannung haben, ist ihre Hauptfunktion die Umwandlung des Stromtyps und nicht die Regulierung der Spannung.
Hier erfahren Sie, wie Sie einen Spannungsregler testen:
Richten Sie das Multimeter ein: Stellen Sie Ihr Multimeter auf die Messung der Spannung ein.
Schließen Sie den Multimeter an: Befestigen Sie die Sonden an die Ausgangsklemmen des Reglers.
Überprüfen Sie die Spannung: Schalten Sie das System ein und überprüfen Sie die Lektüre.Es sollte mit der erwarteten Ausgabe des Reglers übereinstimmen.
Optional: Test mit Last: Ändern Sie die Last und prüfen Sie, ob die Ausgabe konstant bleibt, was zeigt, dass der Regler korrekt funktioniert.
Ein Spannungssteuerer passt die Ausgangsspannung basierend auf dem Benutzereingang an, z. B. die Änderung der Lichthelligkeit oder die Motordrehzahl.Ein Spannungsregler hält die Spannung stabil, auch wenn sich die Last oder die Eingangsanlage ändert.Controller ändern nach Bedarf die Spannung, während die Regulierungsbehörden sicherstellen, dass sie konstant bleibt.
Bitte senden Sie eine Anfrage, wir werden sofort antworten.
auf 2024/08/19
auf 2024/08/16
auf 8000/04/18 147758
auf 2000/04/18 111938
auf 1600/04/18 111349
auf 0400/04/18 83721
auf 1970/01/1 79508
auf 1970/01/1 66914
auf 1970/01/1 63061
auf 1970/01/1 63012
auf 1970/01/1 54081
auf 1970/01/1 52131