




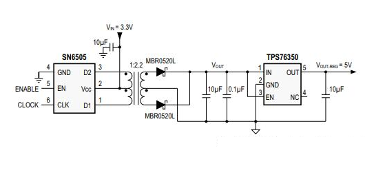
Der SN6505BDBVR verkörpert einen transformativen Sprung in der Transformator -Treibertechnologie, der für seine Fähigkeit erkannt wurde, Rauschen effektiv zu reduzieren und elektromagnetische Störungen zu verwalten.Diese Attribute machen es außergewöhnlich für die Verwendung in kompakten Einstellungen für isolierte Stromversorgung aus.Das hoch entwickelte Design unterstützt niedrig profilierte, zentrale Transformatoren, die effizient arbeiten, wenn sie von einer Gleichspannung von 2,25 V bis 5 V angetrieben werden.
In der heutigen elektronischen Landschaft verschärft sich das Streben nach kleineren und effizienteren Stromversorgungslösungen.Der SN6505BDBVR spielt eine Schlüsselrolle in diesem Fortschritt und liefert Auflösungen, die das empfindliche Gleichgewicht zwischen hoher Leistung und begrenztem Raum berücksichtigen.Die Fähigkeit, unter niedriger Spannung zu funktionieren, hilft nicht nur bei der Erhaltung der Energie, sondern trägt auch erheblich zur erhöhten Effizienz kompakter elektronischer Systeme bei.Wie von Ihnen beobachtet, ist die Integration solcher Komponenten in komplizierte Schaltkreise unkompliziert, was eine minimale Anpassung erfordert und eine einfache praktische Implementierung erleichtert.
Die Hauptfunktion des Geräts wird durch eine Reihe von technischen Funktionen gestärkt, die sowohl die Effizienz als auch die Zuverlässigkeit verbessern.Mit seiner Fähigkeit, EMI zu minimieren, gewährleistet der SN6505BDBVR die Bereitstellung von sauberer und zuverlässiger Leistung, die einen besonderen Wert für empfindliche elektronische Segmente enthält.Sie können hervorheben, dass die robuste Natur des SN6505BDBVR zu weniger Komplikationen während der Diagnose- und Wartungsarbeiten beiträgt und letztendlich die Lebensdauer und die Zuverlässigkeit von Systemen verlängert, die von seiner Implementierung profitieren.
Die vielseitigen Funktionen dieser Komponente finden Anwendung in verschiedenen Bereichen, insbesondere in Systemen, die isolierte Stromversorgungen erfordern.Diese Systeme umfassen Schnittstellen wie Can, RS-485, RS-422, RS-232, SPI und I2C.Isolation hilft bei der Vermeidung von Bodenschleifen und der Aufrechterhaltung der Datenintegrität in unterschiedlichen Systemsegmenten - ein Element, das aufgrund ihrer potenziellen Auswirkungen auf Leistung und Zuverlässigkeit häufig in technischen Lösungen priorisiert wird.
Diese Komponente erweist sich als meist nützlich in Umgebungen, die minimales Rauschen benötigen, einschließlich isolierter USB -Netzteile.Im Terrain of Precision Electronic Systems sind niedrige Attribute aktiv, um die Korruption und Messunternehmen zu verhindern.High-Tech-Produktionsumgebungen hängen häufig von diesen Merkmalen ab, um eine optimale Leistung ohne Störungen aufrechtzuerhalten.
Anwendungen zur Steuerung von Telekommunikations- und Industrieprozesskontrollanwendungen nutzen erhebliche Vorteile von kohärenten Stromversorgungslösungen.Diese Lösungen erhöhen Stabilität und Zuverlässigkeit unter verschiedenen Bedingungen und übertreffen traditionelle Techniken.Ein tiefes Verständnis der Leistungsdynamik führt zu Verbesserungen in diesen Sektoren und fördert stärkere und flexiblere Kommunikations- und Kontrollrahmen.
Im dynamischen Bereich der Funkverteilung und der damit verbundenen Stromversorgungen sind innovative Lösungen erforderlich, um Interferenz- und Leistungsstabilitätsprobleme anzugehen.Die Einbeziehung unterstützender Komponenten, die den ununterbrochenen Betrieb fördern, kann einen bemerkenswerten Fortschritt in der Effizienz und Abdeckung der Funksysteme vorantreiben.Mit qualifiziertem Design werden subtile Signalklarheit durch strategische Komponentenauswahl erkennbar.
Innerhalb der Welt der medizinischen und Präzisionsinstrumente ist es, eine hohe Genauigkeit zu erreichen und gleichzeitig die Sicherheit zu gewährleisten.Hier schützen isolierte Lieferungen, die den Instrumenten angeschlossen sind, sowohl die Geräte als auch deren Betreiber.Das kunstvolle Gleichgewicht zwischen Leistung und Sicherheit ist ein Beweis für eine erfolgreiche Instrumentendesign und -nutzung in diesem Sektor.
In Szenarien, die mit niedrigem Filamentversorgungen mit niedrigem Anliegen verbunden sind, spielt die Komponente eine wichtige Rolle bei der Verringerung unerwünschter Störungen und hält so die Integrität der Endanwendung intakt.In diesen Kontexten können sogar winzige Anpassungen die Gesamtleistung erheblich beeinflussen-ein Einblick, der häufig aus umfangreichen praktischen Anwendungserfahrungen gezogen wird.
• MAX253EUA-T

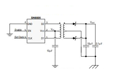
Der SN6505 wird so gestaltet, dass die Push-Pull-Topologie zum Fahren isolierter DC/DC-Wandler mit Angemessenheit verwendet wird.Diese Konfiguration dient dazu, die Stromübertragung zu optimieren und elektrische Rauschen zu steuern, ein Konsequenzfaktor in fein abgestimmten Anwendungen.Durch die Einbeziehung eines akribisch kalibrierten Oszillator- und Gate-Drive-Stromkreises kann das Gerät zwei komplementäre Ausgangssignale erzeugen.Diese Signale werden für den Wechselbetrieb zweier Transistoren grundlegend, fördern die Synchronisation und verringern das Risiko von Überlappungskomplikationen, eine subtile, aber tiefgreifende technologische Leistung.
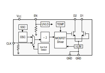
Dominant zum SN6505 -Betrieb ist sein Oszillator, eine Schlüsselkomponente, die die grundlegenden Betriebsparameter des Geräts festlegt.In Verbindung mit einem Frequenzteiler wirkt sich dieses Element auf das Timing und die Synchronisation von Gate -Signalen aus.Dieses Duo verbessert nicht nur die Effektivität über unterschiedliche Lastbedingungen, sondern unterstützt auch die Stabilität unter schwankenden Systemanforderungen.In den tatsächlichen Anwendungen stellt die zuverlässige Oszillatorleistung sicher, dass Geräte, die von SN6505 betrieben werden, über verschiedene Umweltbedingungen hinweg widerstandsfähig bleiben und ein tieferes Verständnis der technischen Zuverlässigkeit unter Stress widerspiegeln.
Der SN6505 integriert eine fortgeschrittene Break-vor-Make-Logik, um eine Transistor-Überlappung zu verhindern, eine typische Herausforderung im Leistungsmanagement.Dieser Mechanismus garantiert, dass ein Transistor vor der Aktivierung des anderen vollständig ausgeschaltet ist, wodurch das Ereignis von Kurzschaltungen verringert und die Komponentendehnung verringert wird.In praktischen Kontexten fördert ein solches Merkmal die Haltbarkeit und Effizienz von Stromversorgungssystemen und verringert die Erkenntnisse, die Voraussicht im Design vor potenziellen Komplikationen schützt, was zu dauerhafteren und zuverlässigeren Produkten führt.



|
Typ |
Parameter |
|
Lebenszyklusstatus |
Aktiv (zuletzt aktualisiert: vor 3 Tagen) |
|
Fabrikvorlaufzeit |
6 Wochen |
|
Kontaktieren Sie die Beschichtung |
Gold |
|
Montieren |
Oberflächenhalterung |
|
Montagetyp |
Oberflächenhalterung |
|
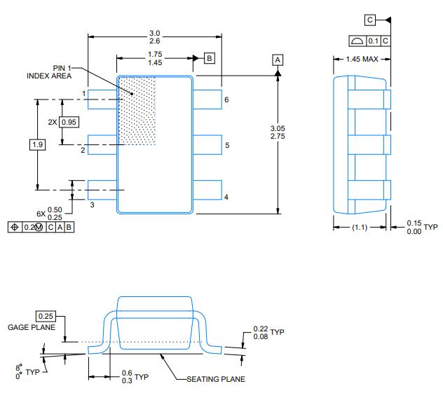
Paket / Fall |
SOT-23-6 |
|
Anzahl der Stifte |
6 |
|
Schaltfrequenz |
424 kHz |
|
Betriebstemperatur |
-55 ° C ~ 125 ° C. |
|
Verpackung |
Band & Rollen (TR) |
|
JESD-609 Code |
E4 |
|
Pbfree Code |
Ja |
|
Teilstatus |
Aktiv |
|
Feuchtigkeitsempfindlichkeit (MSL) |
1 (unbegrenzt) |
|
Anzahl der Terminen |
6 |
|
ECCN -Code |
Ear99 |
|
Anwendungen |
Transformatorfahrer |
|
Spannung - Versorgung |
2,25 V ~ 5,5 V |
|
Endposition |
Dual |
|
Terminalform |
Möwenflügel |
|
Anzahl der Funktionen |
1 |
|
Versorgungsspannung |
5v |
|
Terminal Tonhöhe |
0,95 mm |
|
Basisteilnummer |
SN6505 |
|
Anzahl der Ausgänge |
1 |
|
Ausgangsspannung |
16V |
|
Ausgangstyp |
Einstellbar |
|
Maximaler Ausgangsstrom |
1a |
|
Betriebsversorgungspannung |
5,5 V |
|
Betriebsangebot Strom |
1,56 mA |
|
Nominalversorgungsstrom |
1,56 mA |
|
Ausgangsstrom |
1a |
|
Min Eingangsspannung |
2,2 V |
|
Maximale Eingangsspannung |
5,5 V |
|
Schnittstellen -IC -Typ |
Schnittstellenschaltung |
|
MAX -Übergangstemperatur (TJ) |
150 ° C.
|
|
Umgebungstemperaturbereich hoch |
125 ° C. |
|
Höhe |
1,45 mm |
|
Länge |
2,9 mm |
|
Breite |
1,6 mm |
|
Dicke |
1,2 mm |
|
ROHS -Status |
ROHS3 -konform |
|
Frei führen |
Frei führen |
|
Teilenummer |
SN6505BDBVR |
MIC2009A-1YM6-TR |
MIC2005-0.8YM6-TR |
LMR12010XMK/NOPB |
MIC2009A-2YM6-TR |
|
Hersteller |
Texas Instrumente |
Mikrochip -Technologie |
Mikrochip -Technologie |
Texas Instrumente |
Mikrochip -Technologie |
|
Paket / Fall |
SOT-23-6 |
SOT-23-6 |
SOT-23-6 Dünn, TSOT-23-6 |
SOT-23-6 |
SOT-23-6 |
|
Anzahl der Stifte |
6 |
6 |
6 |
6 |
6 |
|
Maximaler Ausgangsstrom |
1a |
800 mA |
1a |
900 Ma |
900 Ma |
|
Ausgangsstrom |
1a |
- - |
- - |
- - |
- - |
|
Min Eingangsspannung |
2,2 v |
2,5 V |
2,5 V |
2,5 V |
2,5 V |
|
Maximale Eingangsspannung |
5,5 V |
5,5 V |
5,5 V |
5,5 V |
5,5 V |
|
Ausgangsspannung |
16 v |
6 v |
17 v |
- - |
- - |
|
Anzahl der Ausgänge |
1 |
1 |
1 |
1 |
1 |
Bitte senden Sie eine Anfrage, wir werden sofort antworten.
auf 2024/11/21
auf 2024/11/21
auf 8000/04/18 147780
auf 2000/04/18 112050
auf 1600/04/18 111352
auf 0400/04/18 83806
auf 1970/01/1 79608
auf 1970/01/1 66991
auf 1970/01/1 63113
auf 1970/01/1 63050
auf 1970/01/1 54097
auf 1970/01/1 52199